了解为高分辨率高帧率CMOS图像传感器设计供电方案的挑战
供稿作者:安森美首席现场应用工程师Majid Dadafshar
摘要
了解为当今高分辨率、高帧率CMOS图像传感器设计供电方案的关键挑战,是设计一个满足每位设计工程师要求的含LDO (DC-DC,PMIC)的优化的电源系统方案的关键要素。电源系统设计人员需要知道不同应用中的电源方案有何不同,比方说,一个800万像素(MP)的相机与一个5000万像素的相机的电源方案有何不同,或帧率的不同(30 fps、60 fps、120fps)如何改变他们的电源设计,多大频率需要高电源抑制比(PSRR),等等。本文意在强调在为当今任何图像传感器确定供电方案之前的基本考量。
前言
任何CMOS成像系统都含一个有源像素区和光电探测器,光电探测器用于捕获光子并将其转换成非常小的光电流或电子。不同的部分读取数据,包括ADC、模拟信号处理、用户接口数字逻辑、计时等。在飞安(Femto amp)范围内的少量光电二极管电流在曝光时间(打开快门)内被整合成少量的电荷,由ADC转换成可读的的电压。
图1. 典型的CMOS成像仪结构
像素、分辨率和晶体管设计
每个像素也有一个填充系数,取决于使用的总像素区域的百分比,并有两个部分,光敏和非光敏部分。光敏区捕获光线,而非光敏区则用于ADC、数字块、接口和其他功能。
其余区域用于水平或垂直读出,其中典型的READ 或WRITE序列由主机开始,在总线上产生一个启动条件。
CMOS图像传感器的分辨率是总的像素阵列数,像素阵列由许多列和行组成。例如,一个典型的200万像素的相机像素阵列可能是1600 x 1200。
图2. 常见相机像素列表
列和行上的一些像素被称为暗像素,在光学上是黑色的,在内部用于黑电平校正或行噪声校正,这将导致实际有源像素阵列或阵列中实际有效像素的减少。
有许多不同的像素晶体管设计(3T、4T、5T),如下面所示的四晶体管(4T)像素设计。光电二极管将接收到的光子转化为少量的电荷,有一些开关用于选择不同的列和行。为了不干扰光电二极管的读数,光电二极管结上的高阻抗放大器被用作源跟随器放大器(TIA/SIA)。为了不干扰光电二极管的读数,光电二极管结点上的高阻抗放大器被用作源跟随放大器(TIA/SF Amp)来驱动每列总线。
图3. 四晶体管设计示例
每个像素电压一次读取一行并放入列电容器 (Cs),然后使用列解码器和多路复用器进行读取。
图4. 选定行和列的示例
帧和行转换
帧率衡量的是捕获一个完整的图像并读出阵列以进行处理的速度,典型的频率范围是30-120赫兹 (Hz)。图像传感器可以是用于慢动作回放的高帧率器件(>60帧),或用于运动模糊效果的低帧率器件(<60 fps)。
速率也可能受到快门速度的限制或影响,快门速度控制着图像传感器收集光线的时间,或在最后一行被用于水平消隐、同步时间或其他目的后发生的被称为"暗期 "的可编程时间间隔。
我们可以计算出一个给定帧率(15、30或60)所需的最高PSRR的频率。--例如,400万像素相机—和设计一个具有所需PSRR的LDO,用于计算频率。
图 5. 不同帧速率与水平频率的影响
帧速率约为读出速率的 75%,另外 25% 作为其他处理的空闲时间,如改变光圈、曝光时间计算、镜头自动对焦(AF)、图像处理、内存写入速度等。对于静态图像和视频,帧读出以行序列方式进行,最后,整个帧被收集在缓冲区中并呈现出完整的图像。
图像传感器电源轨
CMOS图像传感器通常需要三个不同的电源轨来为模拟轨(AVDD)、接口(DOVDD)和数字轨(DVDD)供电。用于模拟电源轨的标准电压是2.8 V,接口电源轨是2.8 V或1.8 V,而数字电源轨是1.8 V或1.2 V。
为了改善CMOS图像传感器的噪声性能,我们可以在电源引脚前放置一个大的旁路电容。
减少每个电源轨的波动还可改善CMOS图像传感器的噪声性能。一般来说,模拟电源轨
是对噪声最敏感的轨道,其次是数字轨,对噪声也很敏感。
电源抑制比(PSRR)
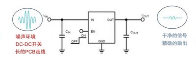
PSRR提供了一个方法来衡量LDO抑制纹波的能力,或如何阻断仅在LDO输入端由电源轨产生的噪声。PSRR越高,可阻断越多的电源噪声或波纹。这些纹波可能来自50/60 Hz纹波的输入电源,DC-DC的开关频率,或由于不同电路共享输入电源而产生的纹波。
图6. 从LDO的输入到输出的噪声示例
LDO的反馈回路通常控制着频率在100 kHz以下的系统的PSRR。所以要确保选择一个合适的LDO。对于高于100 kHz的频率,适当选择无源元件和PCB布局/位置来控制PSRR。

图7. 典型LDO的 PSRR行为与频率的关系
在设计PCB时,应注意电流环路要紧密,以减少寄生电感和电源轨与相机轨之间的纹波。在Vin和Vo之间使用一个干净的偏置或更高的余量,也可以增加PSRR 性能能力。
低的PSRR性能或模拟轨上的任何噪声会导致电源轨上的噪声通过高增益源跟随器放大器电路进入输出信号路径,导致捕获的图像中出现不想要的水平波纹。
图8. 模拟轨上的噪声示例
普通 LDO 在高频下的 PSRR 较低,这对于普通相机来说应该足够了,但是对于 50-200 MP 范围内的高分辨率和高帧率图像传感器,肯定需要特定系列的 LDO,在较低频率范围(达 10 kHz)下的PSRR大于 90 dB,在 1-3 MHz 频率范围内的PSRR大于 45 dB,以减少帧和行速率转换期间的纹波。
传感器帧和行速率与电源负荷的关系
值得注意的是,帧率(30-120 fps)和行速率(22-44 kHz)都会给图像传感器带来动态负荷,在2.8 V的模拟轨上产生下冲和过冲。
在每一个新的帧或新的行转换过程中,电流的吸取就像一个阶梯负载。例如,在一帧或一行的读取过程中,或者在每一帧或一行的读取之间,电源方案 (LDO)需要在每个帧和行转换期间处理几百毫安的负载变化,但在其输出电压轨上无任何大幅度的波动。
对于相机去耦,需要体电容器在行和帧频率附近具有最低阻抗,以获得最佳系统性能。
LDO输出噪声(μ VRMS)
根据图像传感器的设计,每个像素都有一个电荷饱和度或满井容量--一个像素在饱和前所能容纳的电荷量(以电子为单位)。对于任何图像传感器,动态范围(dB)定义为图像中可被同时捕获的最亮和最暗的部分。
图9. 像素容量和本底噪声示例
在任何LDO的输出端,10 Hz至1 MHz之间的频谱噪声密度越低,就越能发挥重要作用,转移到CMOS图像传感器中的噪声就越少,从而使给定像素的动态范围更高。
图10. 典型的LDO输出噪声密度
找到CMOS图像传感器的信噪比(SNR)信息并设计系统是至关重要的,以使整体纹波和噪声至少比传感器的噪声阈值低40 dB。
总结
在为不同规格的图像传感器设计LDO电源方案时,有不同的问题要解决,比如400万像素不同于4000万像素,30帧不同于120帧的帧率,或高动态范围不同于低动态范围,等等。我们通过互联网服务提供商(ISP)提供的最大数据速率能力和所用的C/D-PHY MIPI通道数量实现高分辨率相机的最大允许帧率。考虑到计算出的最高帧率频率所需的最高PSRR,和一个给定的图像传感器所需的RMS噪声密度与已知的SNR,可以帮助我们设计一个优化的电源系统,以满足当今高分辨率和高帧率CMOS图像传感器的要求。
使用在较高频率下具有高PSRR、低RMS噪声的LDO方案,以及在给定的垂直和水平频率下具有特定阻抗的合适的无源器件,可以帮助改善CMOS图像传感器的整体噪声性能,减少电源波纹,从而使拍摄的图像减少不想要的水平波纹。