“三年不造车”政令将到期 曝华为智能车大调整 余承东总揽大权
华为智能车,刚传出重磅人事调整。
据HiEV大蒜粒车研所爆料消息,华为智能汽车解决方案BU(车BU,Business Unit)首席运营官王军已经被停职。

王军除了担任首席运营官,还是华为智能驾驶解决方案产品线总裁,也是余承东接管华为智能车业务之前,华为智能车业务的负责人。当时华为以“不造车”的供应商模式进军汽车赛道,王军就是负责人,输出包括智能驾驶、智能座舱、智能供应件相关的方案——后来被称为华为HI模式。
而后来在供应商路线之外,华为还在车领域开辟了“智选”路线,包括赛力斯、问界等在内的车型,就是智选路线的产物。
现在,随着王军被停职的消息传出,也有猜测称,很可能与负责业务表现不佳有关。
所以王军在华为车BU都负责什么业务?这次人事调整还意味着什么?
王军被停职,华为Tier 1模式面临大考
HiEV大蒜粒车研所爆料的消息称,华为车BU正迎来多项人事调整。
而人事调整中最先传出来的,就是王军被停职的消息。这意味着余承东治下的华为智能车,又丢了一条臂膀。这种重要性,结合华为智能车的发展历程就能清晰感知。
华为车BU部门在2019年5月成立,定位智能网联汽车增量部件供应商,王军被任命为车BU总裁。

王军负责带领部门,用华为ICT技术,做智能汽车市场Tier 1,对标博世。
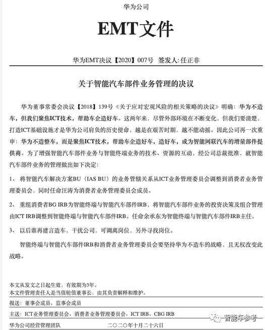
2020年,任正非签发组织变动文件,正式把车BU划进消费者BG(Business Group),成为华为三大BG之一。
当时轮值董事徐直军认为,智能汽车解决方案的业务和华为传统的ICT业务有关,这样调整可以延伸华为原有网联汽车产业。
而这次调整中,另一项变动是余承东被任命为智能终端与智能汽车部IRB主任,即投资评审委员会主任,负责投资决策。但基本已经确定了会成为车业务在华为最高决策委员会中的负责人选——只是当时余承东还是消费者BG的CEO。
直到2021年,余承东上任,正式被任命为车BU的CEO。余承东身兼两大事业群组CEO,并且因为手机终端业务众所周知的原因,开始带着更多手机业务人马,投入车业务。
而余承东接管华为车业务后,王军就从总裁换岗为车BU的首席运营官(COO),兼任智能驾驶解决方案产品线总裁,向余承东汇报。
华为智能车业务的组织架构,也开始进入稳定期。
后来也明晰了三大业务模式:零部件供应商、华为HI模式和华为智选。
其中最主要的两条路线,一条华为HI模式,另一条智选。这两条路线之重要,也体现在负责人身上。
华为HI模式(Huawei Inside)由王军主导,体现华为智能车的全栈能力,智能驾驶、智能座舱方案打包上车,为车企提供定制化的合作,合作方有北汽极狐、阿维塔和广汽。
余承东主导的是华为智选,从核心智能技术、应用功能定义,到用户体验设计,再到上市后怎么销售,甚至是质量监督,都由华为来管,车企只管造车,赛力斯的问界系列就是华为智选下的产品。
用余承东的话来说,华为HI模式就是华为的全栈解决方案,包括硬件,包括华为的软件,用全栈解决方案来帮助车企;而华为智选是在华为HI模式基础上,利用华为To C转型的经验,从终端、零售、营销和产品定义等各方面助力企业。
但从销量来看,两条路线交出的成绩单,堪称天壤之别。
北汽极狐αS HI版在2021年开始宣传预热,直到2022年5月才正式上市,7月开始交付,但没有促进极狐αS销量增长。
至于阿维塔,首款车型阿维塔11去年8月上市,12月底开始交付。根据上险量来看,2022年阿维塔共销售415辆。
反观华为智选模式,问界M5上市不足百天交付过万,问界M7首月交付破千。2022年,问界全年交付量为76180辆。
虽然车卖得好,不全是华为的功劳。
但在华为内部,或许销量就是评价成绩的最好参考。
至少目前为止,华为HI交出的成绩单,远不如华为智选。
于是这也在王军被调整的消息传出后,被外界直接联系在一起。商场如战场,成败论英雄——即便对华为老将王军,并不十足公平。
王军是谁?
王军本科和硕士都就读于西安电子科技大学,本科是检测技术及仪器专业,后来获得了电子工程硕士学位。
2000年,王军入职华为,从芯片开发部开始做起,曾作为项目主管成功交付了中国首颗商用WCDMA+GSM双模终端芯片。

后来王军调职进入华为芯片业务发展部,一路从总监做到部长,并成功完成多项战略投资,比如并购物联网公司NEUL。
之后,王军担任过华为FDD产品线总裁、日本运营商业务部部长等职务,在研发和营销领域都拥有丰富经验。
2019年,华为准备布局智能车领域,王军因此调职回国,出任车BU的总裁。

目前华为车BU下设15个部门,包括智能驾驶产品部、智能车控产品部、智能车云产品部、智能座舱产品部等。
在余承东出任车BU CEO之前,就已经负责华为终端、汽车、云计算三方面的业务。而后来华为车BU中有多个部门的人才,都是随着余承东的调任加入的。比如车BU政策与标准专利部负责人万蕾,原职位在华为终端;曾经负责架构设计与集成战略部的蔡建勇,之前是华为车联网业务部的负责人。

当然,余承东自己对于华为HI模式的现状,也颇为委屈,他觉得有的车企合作伙伴不够给力,“做出来的车卖不掉还会来骂我们”。
实际上更早之前,在华为内部,余承东其实也是“自己造车”的方向持有者,但徐直军接受智能车参考提问时也表达过——老余只有一票,华为最高层最终投票选择了“不造车”方案。
核心还是要盈利
回顾华为智能车业务,似乎时不时有人才流失的新闻传出。
比如车BU自动驾驶高管苏菁,因不当言论离职;智能车控领域总经理蔡建勇跳槽去了宁德时代;原来车BU首席科学家、自动驾驶CTO陈亦伦在去年7月离职……

究其原因,无非是一直在烧钱,收益却不多。
余承东曾说,“华为在汽车业务上投入很大,一年花掉几十亿美元。汽车是华为唯一亏损的业务,绝对是烧钱的生意,绝对是很难干的生意。”

而在去年华为内部会议上,余承东立下了车BU要在2025年实现盈利的目标。
华为HI模式和华为智选,华为选择了更有销售前景的后者。
值得一提的是,在2020年华为车BU被划入消费者BG的公告中,除了余承东职位变动,还有一条“华为不造车”的警示:以后谁再言造车,干扰公司,可调离岗位,另外寻找岗位。

而这则公告的有效期是3年,今年10月26日到期。
届时最大的变动,可能就是华为会不会改变“华为不造车”的战略。
对于此次王军被停职的消息,华为官方没有回应。






