给补贴砸流量 电商平台涌入种草赛道 复刻“短视频大战”
种草是门好生意吗?
近日,据媒体报道,抖音、腾讯都在加码种草赛道。此外,网易、京东、淘宝乃至拼多多,也通过补贴、流量扶持等形式,招募种草达人及MCN。
你可能想不到,有平台拿出了亿级补贴,有机构为平台输送了近千位达人,有达人一个月就能拿到上万补贴......
各个平台涌入种草赛道,仿佛复刻了三四年前的短视频补贴大战。只不过,当时各大平台围剿的是抖音,现在变成了小红书。
作为种草平台的代表,小红书从2020年开始就受到了越来越高的关注。有机构表示,品牌方在投放广告时会关心是不是有小红书渠道。
如今,各大平台加码之下,会出现下一个小红书吗?
各大平台忙“种草”
近期,有媒体报道称,抖音再次测试新的种草功能,将短视频的 " 点赞 " 按钮改为 " 种草 ",并且在图文种草的内容中,可悬挂商品链接,打通从内容种草到变现的链路。
与此同时,腾讯也正在测试名为“企鹅惠买”的种草项目,该项目是由腾讯地方站联动腾讯合作品牌的种草平台。
除了腾讯和抖音,网易、得物还有淘宝,也都在忙“种草”。
今年4月,网易上线了一款名为“彼应”视频互动社区,在平台首页,系统会根据用户习惯推荐一些短视频,涵盖美食分享,穿搭笔记,美妆等方向。从体验上来看,很像视频版的小红书。
618期间,京东也在加码布局短视频,推出了针对3C类短视频激励政策,拿出了百万流量和20万现金。针对投稿的短视频完播率排名,单个达人最高奖金可达2万。

此外,得物也开始布局短视频内容。今年3月,得物上线“视频号”功能,以现金激励与流量扶持鼓励更多视频创作者加入。
淘宝在种草赛道的动作则更为密集。
今年1月,淘宝推出了APP“友啥”,定位为潮流有趣的好物研究所,用户可以在上面种草生活中的好物。
除了推出种草APP外,淘宝旗下的点淘(原淘宝直播APP)在年初就发布了相关政策招募种草达人,吸纳优质种草短视频。

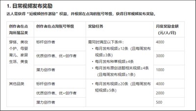
不仅如此,点淘还面向个人短视频创作者发起了“光芒计划”,推出亿元现金激励招募优质创作者在点淘平台持续进行内容创作。
官方政策显示,激励招募分为两个部分:日常视频发布奖励和原创话题活动视频发布奖励。
其中,日常视频最高能拿到4000元每人每个月的奖励;原创话题活动一条视频最高能拿到8000元。

某机构表示,年初的补贴力度更大,入驻的达人都拿到了不少。但现在扶持力度已经下降,而且任务比较难完成。
据了解,淘宝接下来还将加码“逛逛”,强化平台的种草内容。
给流量、给补贴,各大平台在种草赛道发起了新一轮争夺。
为何难舍种草?
种草赛道为何受青睐?
按照业内观点,种草实际上是服务于电商的,是品牌电商闭环链路的重要一环,从让用户产生兴趣到下单购买,种草发挥了巨大的作用。
新播场2021年6月在杭州拜访多位小红书机构负责人时,得到的一个普遍看法是:“从2020年开始,小红书上的投放明显增多。”
众所周知,小红书最早依托海淘经验内容起家,慢慢成长为了一个分享型的内容社区,依托于用户分享的产品体验、购物心得等,对逛社区的用户产生了相应的购物引导,这样就让小红书成长了国内“种草鼻祖”。
而在小红书上的投放明显增多,指的就是品牌在小红书上的种草内容投放量增加。
而2020年被誉为电商直播元年,2021年品牌自播大行其道,各个平台的流量补贴、扶持政策力度十分之大。这样的背景下,品牌们不着力去做转化,为什么反而要去小红书上投放种草内容?
在小红书机构看来,品牌们对种草投放的增加主要有以下几点原因:
(1)品牌在抖音、快手上构建自播矩阵时,纯分享、干货的种草氛围被打破了,所以需求和流量很多都转移到了小红书上;
(2)品牌通过自播构建品牌成长的链路中,种草是一个很重要的环节,这一点,小红书的拥有绝对的优势,任何一个品牌绕不开的。
(3)小红书图文内容转化到电商平台的搜索效果很好,而且具有长尾效应。所以品牌在直播间完成单场转化以后,需要通过小红书投放,让电商平台的店铺保持一定日常的流量。

既然品牌绕不开种草,同时又能从中获益,种草也就成为了品牌在投放中一个比重不小的版块。这对于本来是吃品牌电商流量投放的平台而言,自然是不能错过的一个重要赛道。
一方面,强化平台的种草内容,能满足平台上品牌和商家的需求,实现站内流量的彻底闭环;另一方面,则是通过丰富种草内容,一定程度上能增加社区的内容氛围,激活用户数据,同时对流量实现更多维度的变现。
除了品牌外,站在用户角度来看,种草在电商直播链路中同样有很重要的地位——
一般而言,当下用户养成的消费路径是“产生购物需求-搜索了解信息-信息植入-被信息引导完成购物”,这其中“信息植入”就是种草,它是诞生在用户做决策之前的,让用户最后完成转化的关键一步。
正是因为在品牌侧、用户侧体现出现的重要性和必要性,所以抖、快、淘,以及京东和网易都重视起种草业务。

此外,在种草业务上跑了一段时间的抖音、淘宝在其对外的宣传中,也都先后提到了图文或短视频种草内容对于商品成交、主播成长的显著效果。
MCN的新机遇?
据新播场了解,对种草业务热忱的除了各大平台外,行业内的MCN机构也在纷纷涌入。
一方面,是因为像点淘、拼多多、网易、京东这些新入场的平台,为了丰富社区内容,都会烧钱吸引机构入驻,用等同于采买的方式,让机构进场发作品。
据业内人士透露,目前市场上各个平台做种草,基本上都是在拿补贴找机构、找内容,其中拉新任务的奖励是最高的。
另一方面,则是MCN制作剧情类短视频几乎挣不到钱了,客户更青睐于在母婴、美妆这类的内容上做投放。而这类内容的软植入投放,基本上就是种草。
“做小红书,也是因为客户在小红书有投放曝光、宣传品牌的需求。”一家名为S的MCN,此前集中在剧情账号的孵化上,后来进行转型,主力做美妆、母婴等垂类账号。
据其透露,他们美妆、母婴生活类的账号几乎占到了机构全部账号的四分之三。
该机构负责人解释称,机构从做剧情转到做美妆,是当时有客户提出来,问他们为什么不做美妆。之后又发现,很多客户对小红书的投放需求比较大。他总结称,这一系列的改变和转型,其实都是市场供需关系改变带来的。

总的来说,直播电商大行其道,但对于不想搞直播带货以及没有直播带货能力的MCN,种草赛道的火热带给了这些擅长做内容的机构一个新的机会与可能。
不过就目前来看,种草的主阵地还是以小红书为主,抖、快、淘,以及新入场的多家平台还处在探路阶段。
砸流量、给补贴,吸引MCN入驻,平台混战之下,能否打造出下一个小红书?当年,围剿抖音的平台们没有成功,如今围剿小红书,会有机会吗?
而对于跟随行业和平台迁徙的MCN而言,在火热的种草赛道中,能否跑出新的头部?一切还有待观察。








