刑事案件经历完这些流程就要入狱了
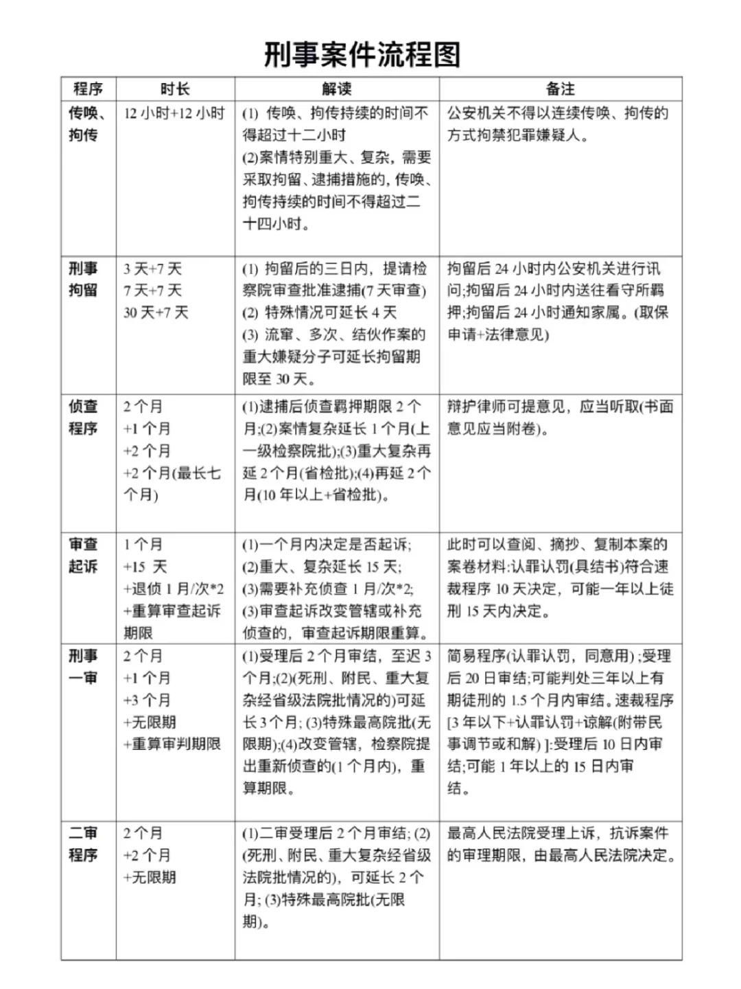
家人因为涉嫌刑事犯罪,被公安带走后会经历哪些流程⁉️ 今天就来说下刑事案件各个阶段所需的时间,以及家属的应对攻略。 一、侦查阶段(公安阶段) 在此阶段,当事人会先经历刑事拘留(最多37日)或留置(最多6个月)。 再经历变更强制措施,如变更为取保候审、变更为监视居住或逮捕。 其中—— 取保候审的期限最多1年 逮捕的期限最多7个月 监视居住的期限最多6个月 侦查阶段攻略 如果公安机关没有主动放人,家属千万不要在家傻等!赶紧找律师去看守所会见家人,并为你的家人办理取保。一旦错过这个时机,家人很可能会被逮捕! 二、审查起诉阶段(检察院阶段) 在此阶段,当事人依旧可能经历拘留,取保候审、逮捕、监视居住。 取保候审(最多1年) 逮捕(最多5个半月) 监视居住(最多6个月) 审查起诉阶段攻略 1、案件移送检察院后,马上找律师阅卷,提交不起诉或罪轻的辩护意见! 2、这阶段检察院会问当事人是否认罪认罚,千万不要自己贸然签了,也不要到处咨询律师!一切以你委托的律师的建议为准,因为只有他看过卷宗,所以只有他的建议才是准确的。 - 三、审判阶段(法院阶段) 案件到了法院,进度条就会非常快了—— 如果检察院阶段签了认罪认罚,一般会适用速裁程序(最多15日)或简易程序(最多1个半月); 如果没签认罪认罚,一般会适用普通程序(最多6个月) 注意,改变管辖、退回补充侦查的案件,需重新计算审理期限。 . 审判阶段攻略 1、对于已经认罪认罚的案件,不必太过操心,基本会按检察院量刑建议判。但如果你认为量刑给重了,或者认为无罪,不要尝试自己处理,赶紧找律师介入。 2、对于没有认罪认罚的案件,提前找一个好的刑事律师进行辩护。 所以遇到刑事案件最好不要迟疑,尽早交给专业律师处理才能安心。 刑事案件每个人情节不同,要根据自己的案情去深挖可以辩护的情节,所以我很建议大家尽早请专业律师帮助自己,以免错失最佳辩护时机和方案‼️
¥ 议价
我已阅读并同意
《中介网服务协议》
推荐经纪人
1、标的信息为卖家提供,中介网不对该信息真实性或准确性作保证。
2、若需查询更多信息请联系中介网经纪人核实。
3、为了安全起见,不要轻易与卖家进行线下交易;非平台线上中介的项目,出现任何后果均与中介网无关,无论卖家以任何理由要求线下交易的,请联系中介网经纪人举报。
详细介绍
服务介绍
常见问答


















