离婚协议书
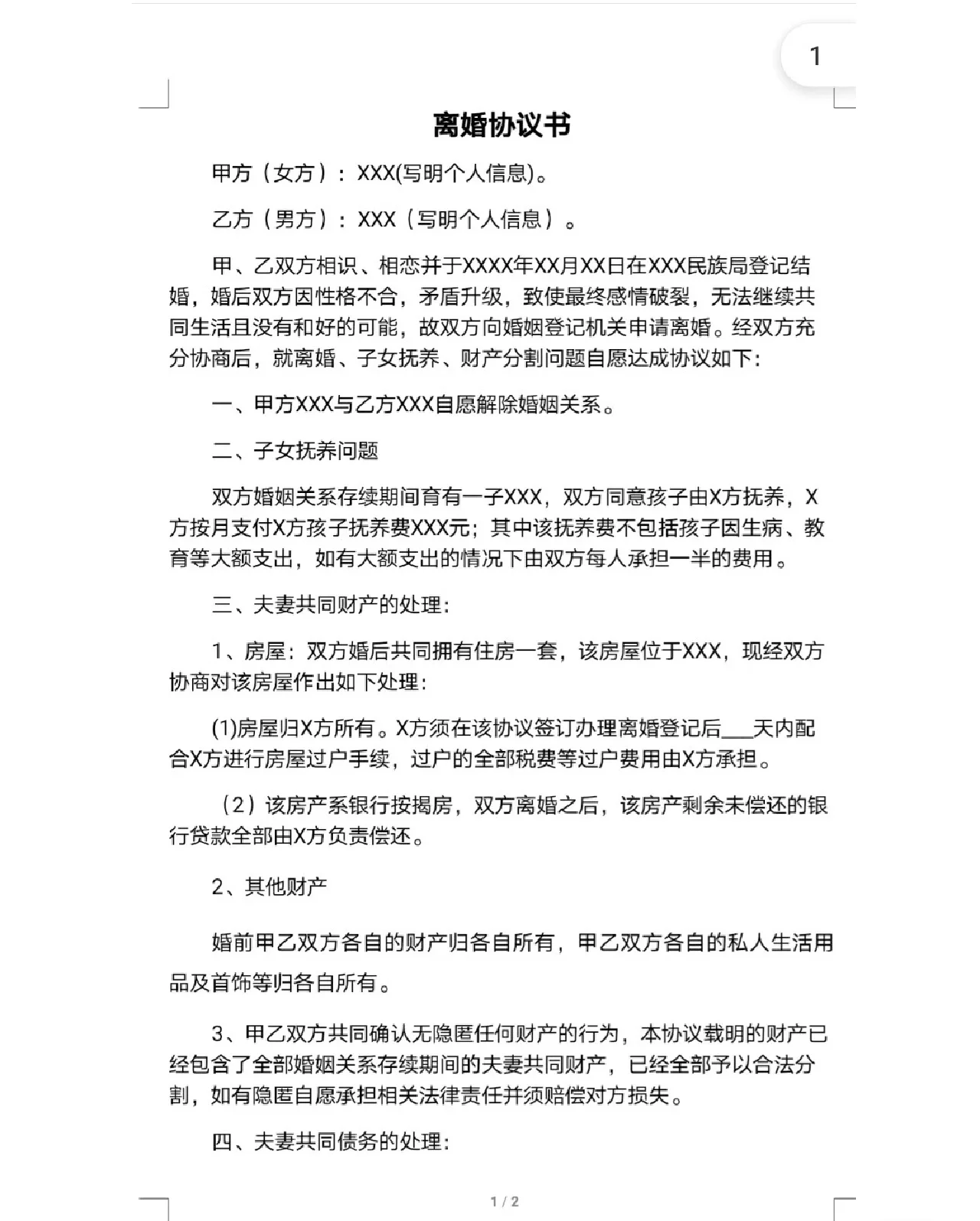
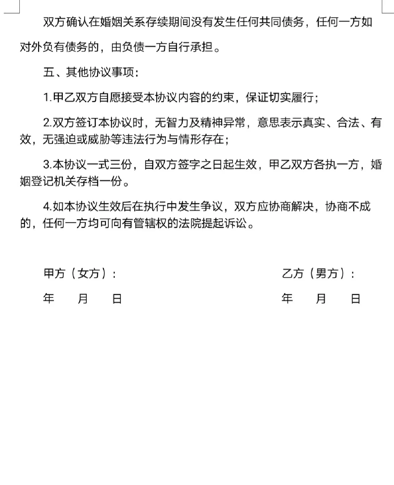
甲方(女):XXX(注明个人信息)。 乙方(男):XXX(注明个人信息)。 甲乙双方于XXXX年XX月XX日在XXX市民政局登记结婚。然而,由于性格差异和不断升级的冲突,他们的关系最终破裂,如果没有和解的可能性,他们无法继续生活在一起。因此,双方当事人向婚姻登记机关申请离婚。经双方充分协商,就离婚、子女监护、财产分割等事项自愿达成如下协议: 1、 甲方XXX与乙方XXX自愿解除婚姻关系。 2、 育儿问题 婚姻关系存续期间,双方育有一子,取名XXX。双方同意由X方抚养子女,X方每月向X方支付子女抚养费XXX元;抚养费不包括孩子的疾病或教育等重大费用。如发生重大费用,双方各承担一半费用。 3、 配偶共同财产的处理: 一️⃣ 房屋:结婚后,双方共同拥有位于XXX的房屋一套。经协商,该房屋采取以下措施: (1) 该房屋归X方所有,X方应配合X方于本协议签订后__日内办理房屋过户手续,办理离婚登记。与转让相关的所有税费应由X方承担。 (2) 该房产为银行抵押房产。双方离婚后,该房产剩余未偿还的银行贷款由X全额偿还。 二️⃣ 其他财产 婚前,双方财产归对方所有,个人生活用品和珠宝首饰归对方所有。 三️⃣ 双方,田,已共同确认不存在财产隐性损失。本协议约定的财产已依法分割,包括夫妻在婚姻关系存续期间的全部共同财产 如有隐瞒,自愿承担相关法律责任,并赔偿对方损失。 4、 夫妻共同债务的处理:婚姻关系存续期间双方的确认?未发生共同债务,任何一方均应 有外债的,由债务人自行承担。 5、 其他协议事项: 一️⃣ 甲乙双方自愿接受本协议内容的约束,并保证以下各项的有效履行: 二️⃣ 双方签署本协议时,不存在智力或精神异常,意思表示真实、合法、有效,不存在胁迫、威胁等违法行为或情形: 三️⃣ 本协议一式三份,自双方签字之日起生效。双方各持一份,婚姻登记机关备案一份。 四️⃣ 本协议生效后,在执行过程中如发生争议,双方应协商解决。如果协商不成,任何一方都可以向有管辖权的法院提起诉讼。
¥ 议价
我已阅读并同意
《中介网服务协议》
推荐经纪人
1、标的信息为卖家提供,中介网不对该信息真实性或准确性作保证。
2、若需查询更多信息请联系中介网经纪人核实。
3、为了安全起见,不要轻易与卖家进行线下交易;非平台线上中介的项目,出现任何后果均与中介网无关,无论卖家以任何理由要求线下交易的,请联系中介网经纪人举报。
详细介绍
服务介绍
常见问答


















