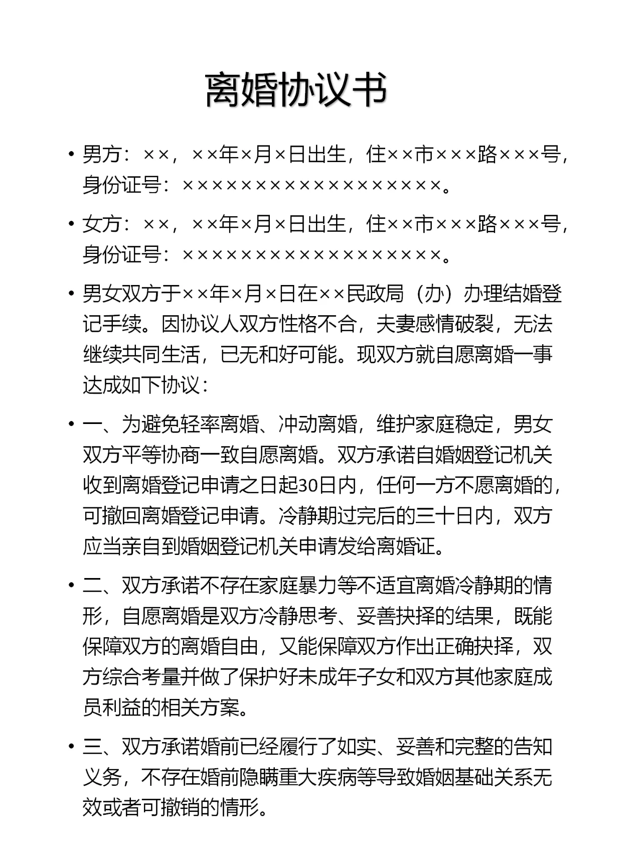
离婚协议书范本希望你永远都用不上
在合同离婚中,夫妻可以在离婚协议中作出一些约定。由于缺乏法律知识,一些协议违反了强制性法律规定,被视为无效。这些协议对双方没有法律约束力,因此当另一方违反这些协议时,他们不承担法律责任。 1、 离婚后不能在一定时间内再婚吗? 婚姻自由权是《宪法》和《婚姻法》赋予公民的个人权利。公民享有婚姻自由,不受他人干涉。离婚协议中规定的限制再婚条款因违反法律规定而无效。 2、 再婚后不允许生孩子? 生育权是法律赋予公民的个人权利。公民有生育或不生育的自由,不受与他人协商的限制。离婚协议中规定的禁止生育条款是对公民生育权的蓄意限制,违反了有关公民生育权利的法律规定。因此,离婚协议中禁止生育的规定是无效的。 3、 限制再婚后所生子女的继承权? 继承权是一种只有在死者死亡后才开始的权利。合法继承人的合法继承资格只能由死者本人撤销,不得受他人干涉。除非死者以遗嘱形式取消继承人的继承资格。因此,在离婚期间限制一方再婚后所生子女的继承权违反了法律规定。 4、 是否约定夫妻共同所有的财产归子女所有? 夫妻之间约定共同所有的财产归子女所有,实际上是对子女的赠与。根据《合同法》的规定,涉及房地产的赠与,按照权属变更程序办理。因此,如果离婚协议只规定将财产赠与子女,但未及时办理过户手续,任何一方的退出都可能导致子女日后无法获得财产权。 5、 是否同意在18岁之前支付育儿费用? 抚养孩子是父母的法定义务,但这一义务有时限,即在孩子年满18岁之前,在孩子年满十八岁之后,父母对孩子的援助是一种自愿行为,没有任何强制性的法律约束。年满18岁后预付教育费和其他费用的义务在法律上也有争议,通常支持到18岁。此外,根据法律规定,即使未满18岁,如果父母一方经济条件有限、生活困难,也可以要求降低育儿费用的支付标准。 6、 是否约定属于协议的财产无权处分该财产? 夫妻双方只能处分自己的财产,包括婚前和婚后财产,离婚协议中可以规定,但不能处分他人的财产。很多时候,由于双方法律知识的缺乏,往往约定自己或对方父母或其他非涉案当事人的财产属于对方,用于一定的目的或赔偿。由于他们无权处分财产,这种协议通常被视为无效。这不涉及代理关系或承认问题。
¥ 议价
我已阅读并同意
《中介网服务协议》
推荐经纪人
1、标的信息为卖家提供,中介网不对该信息真实性或准确性作保证。
2、若需查询更多信息请联系中介网经纪人核实。
3、为了安全起见,不要轻易与卖家进行线下交易;非平台线上中介的项目,出现任何后果均与中介网无关,无论卖家以任何理由要求线下交易的,请联系中介网经纪人举报。
详细介绍
服务介绍
常见问答


















