劳动法知识科普
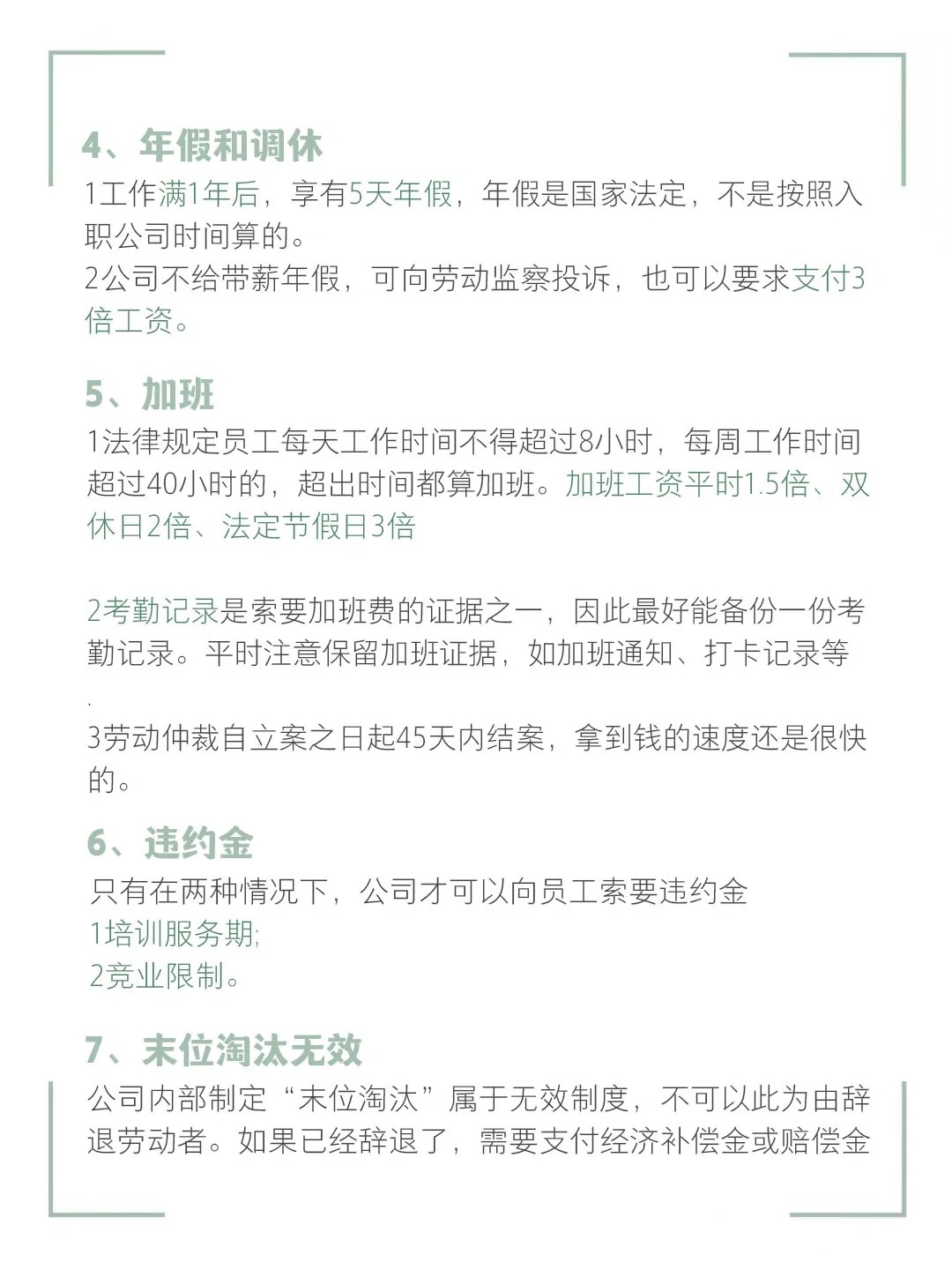
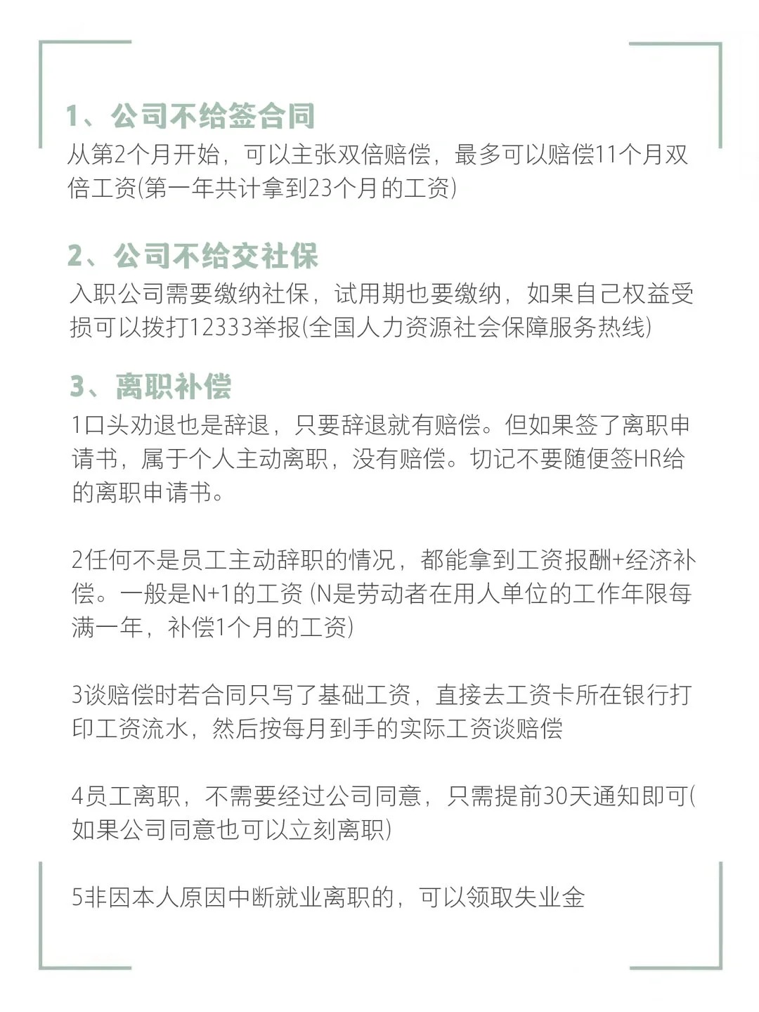
公司不给签合同从第2个月开始,可以主张双倍赔c,最多可以赔c11个月双蓓工资(第一年共计拿到23个月的工资) 公司不给交社保入职公司需要缴纳社保,试用期也要缴纳,如果自己权益受损可以拨打12333举报(全g人力资源社会保障服务热线) 离职补偿 ①口头劝退也是辞退,只要辞退就有赔c。但如果签了离职申请书,属于个人主动离职,没有赔c。切记不要随便签HR给的离职申请书。 ②任何不是员工主动辞职的情况,都能拿到工资报chou+经济补c。一般是N+1的工资 (N是劳动者在用人单位的工作年限每满一年,补偿1月的工资 ③谈赔c时若合同只写了基础工资,直接去工资卡所在银行打印工资流水,然后按每月到手的实际工资谈赔偿 ④员工离职,不需要经过公司同意,只需提前30天通知即可(如果公司同意也可以立刻离职) ⑤非因本人原因中断就业离职的,可以领取失业金 年假和调休 ①工作满1年后,享有5天年假,年假是国家法定,不是按照入职公司时间算的。 ②公司不给带薪年假,可向劳动监察投su,也可以要求支付3蓓工zi。 加班 ①法律规定员工每天工作时间不得超过8小时,每周工作时间超过40小时的,超出时间都算加班。加班工zi平时1.5倍、双休日2倍、法定节假日3倍 ②考勤记录是索要加班费的证据之一,因此最好能备份一份考勤记录。平时注意保留加班证据,如加班通知、打卡记录等. ③劳动仲裁自立案之日起45天内结案,拿到q的速度还是很快的。 违约jin只有在两种情况下,公司才可以向员工索要违约jin ①培训服务期; ②竞业限制。 末位淘汰无效公司内部制定“末位淘汰”属于无效制度,不可以此为由辞退劳动者。如果已经辞退了,需要支付经济补偿
¥ 议价
我已阅读并同意
《中介网服务协议》
推荐经纪人
1、标的信息为卖家提供,中介网不对该信息真实性或准确性作保证。
2、若需查询更多信息请联系中介网经纪人核实。
3、为了安全起见,不要轻易与卖家进行线下交易;非平台线上中介的项目,出现任何后果均与中介网无关,无论卖家以任何理由要求线下交易的,请联系中介网经纪人举报。
详细介绍
服务介绍
常见问答


















