直播合作协议合同模板及要点
审查直播销售服务合同的要点 1、 审查合作组织 1.了解公司的规模、销售能力、优势和声誉,以及主播过去的产品类型、销量和价格。 2.确认合作机构的资质。直播平台、商家、直播运营服务提供者应当依法取得相应的经营主体资格。 2、 澄清直播服务的内容 1.对服务提供者提供的服务的内容和数量是否有明确的约定; 2.在合同期内,是否对主播的直播时长和频率有明确约定,如每日/每月/阶段; 3.对于具体的直播销售效果,如销售额、退货率等,是否有明确约定; 4.直播平台、直播账号、主播是否有明确约定; 5.合同中应避免空白部分。 3、 明确价格和保险条款 1.直播服务合同的价格通常包括时段费、服务费和佣金。佣金比例通常是根据销售额计算的,但应注意销售额的计算。销售金额应明确定义为直播销售中产生的订单的有效销售金额,不包括退货和退款等订单的销售金额。 此外,当直播销售运营机构未能实现销售目标时,商家可根据双方合同约定,要求退还相应比例的坑位费和服务费,并要求直播销售运营公司支付一定比例的销售目标作为违约金。 2.当商家与直播销售运营机构签订直播销售合同时,其中会包含“保险条款”,这意味着商家必须确保在约定的时间内,主播在直播间销售产品的价格是全网最低的。 4、 明确违约责任 1、直播中虚假广告和误解的法律责任协议许多直播者为了强调降价的难度,有时会宣称“这个价格只存在于我们的直播间”、“这个价格今天才存在”、“直播间最低价”、“全年最佳折扣”等,如果说法不实,比如商家在直播前或直播后以直播价格销售商品,则上述行为可能被视为价格欺诈,发布虚假或误导性的宣传或广告。因此,应明确规定机构不得进行虚假广告宣传,不得对消费者作出误导性陈述、保证或承诺。 2、未如期直播的违约责任一般来说,直播运营服务机构提供的合同模板中没有体现,其中包括“未按合同约定履行直播义务的机构/主播应承担的违约责任”等条款。因此,在签订合同时明确对方应承担的具体违约责任至关重要。 5、 明确同意争议解决方法 1.您可以选择就诉讼或仲裁方式达成一致,并注意仲裁方式是最终的,仲裁成本相对较高。 2.有必要明确位于自己所在地的机构的管辖权,以便于维权,降低维权成本。
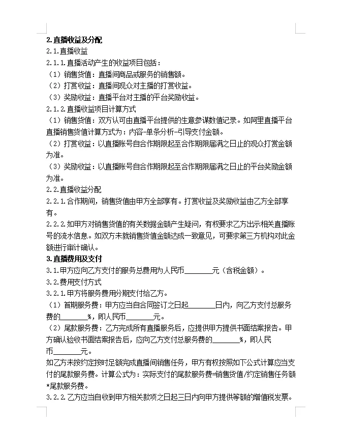
¥ 议价
我已阅读并同意
《中介网服务协议》
推荐经纪人
1、标的信息为卖家提供,中介网不对该信息真实性或准确性作保证。
2、若需查询更多信息请联系中介网经纪人核实。
3、为了安全起见,不要轻易与卖家进行线下交易;非平台线上中介的项目,出现任何后果均与中介网无关,无论卖家以任何理由要求线下交易的,请联系中介网经纪人举报。
详细介绍
服务介绍
常见问答


















