电商项目前期调查表大揭秘
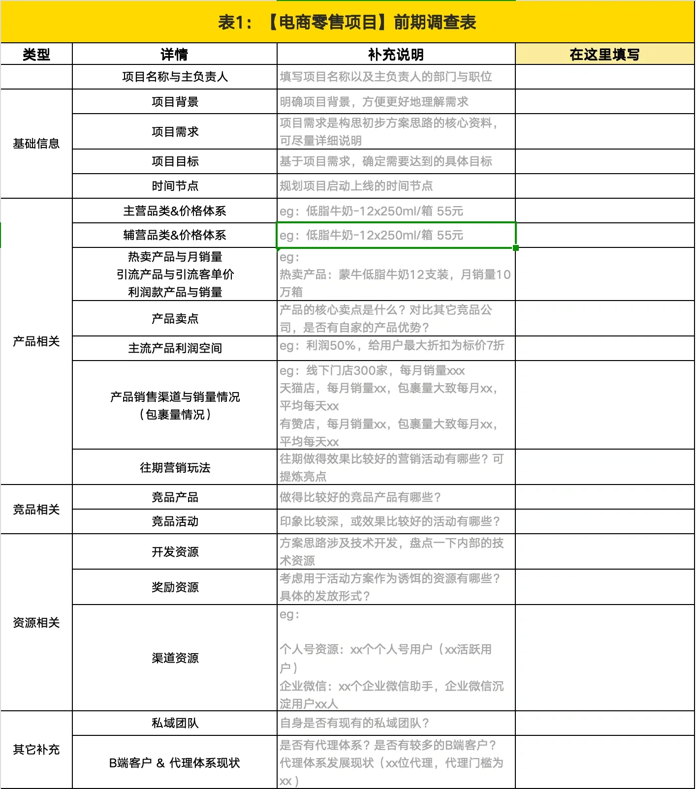
? 大家好!今天,我将与大家分享一份电子商务项目的初步调查表,帮助您在项目开始前充分了解市场和用户需求。 目标市场分析:确定你的目标客户群,包括年龄、性别、地理位置、兴趣和其他特征。 竞争研究:分析竞争对手的产品、定价、营销策略等,找出优势和差距。 产品要求:了解用户对产品功能、质量、设计等方面的要求和期望。 品牌定位:明确品牌的核心价值和独特卖点,形成差异化的竞争优势。 营销渠道:研究合适的营销渠道,如社交媒体、电子商务平台、搜索引擎等。 用户体验:关注购买过程中的用户体验,优化网站或应用程序的可用性。 物流配送:了解用户对物流速度和配送方式的需求,选择合适的合作伙伴。 售后服务:提供优质的售后服务,调查用户对售后的期望和关注。 成本预算:考虑项目的各种成本,如产品采购、营销费用、运营成本等。 通过填写这份调查表,您将能够更有针对性地规划和执行电子商务项目,降低风险,增加成功机会!
¥ 议价
我已阅读并同意
《中介网服务协议》
推荐经纪人
1、标的信息为卖家提供,中介网不对该信息真实性或准确性作保证。
2、若需查询更多信息请联系中介网经纪人核实。
3、为了安全起见,不要轻易与卖家进行线下交易;非平台线上中介的项目,出现任何后果均与中介网无关,无论卖家以任何理由要求线下交易的,请联系中介网经纪人举报。
详细介绍
服务介绍
常见问答


















