同事做的电商零售私域运营 SOP,惊艳到我
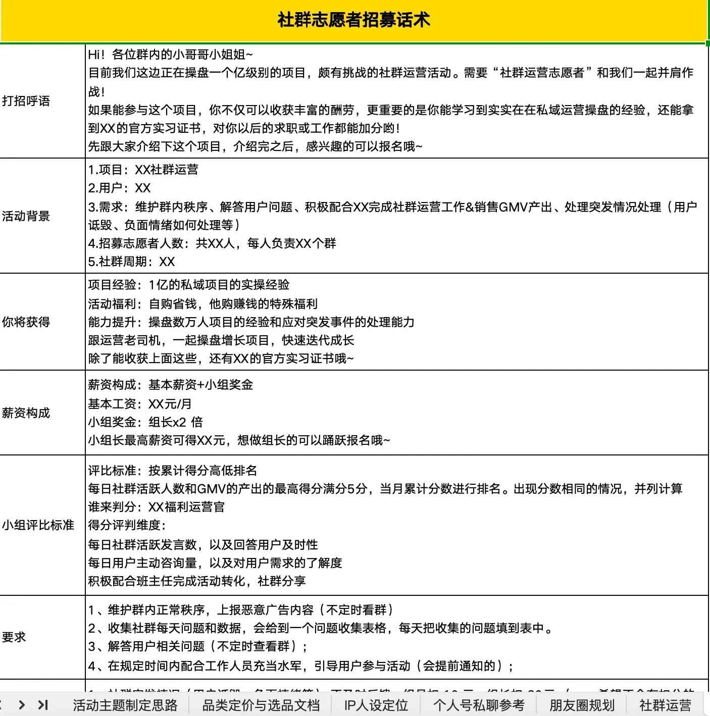
最近看到同事的电商零售私域运营SOP,我真的很惊讶!这太复杂了,不是吗[失望的R] 从客户介绍到留存,再到推销,每一步都经过精心设计,私域运营的魅力深深打动了我! 客户介绍:通过社交媒体、线下活动等多种渠道吸引客户,引导潜在客户进入私域。 客户忠诚度:通过提供高质量的内容和个性化服务,客户可以留下来并提高忠诚度。 促进销售:精准的营销策略、促销活动等,激发客户的购买欲望,增加销售额。 数据分析:通过数据分析,了解客户行为,优化运营策略,提高运营效率。 这个SOP不仅详细全面,而且可操作性强,对电商零售的私域运营非常有帮助!
¥ 议价
我已阅读并同意
《中介网服务协议》
1、标的信息为卖家提供,中介网不对该信息真实性或准确性作保证。
2、若需查询更多信息请联系中介网经纪人核实。
3、为了安全起见,不要轻易与卖家进行线下交易;非平台线上中介的项目,出现任何后果均与中介网无关,无论卖家以任何理由要求线下交易的,请联系中介网经纪人举报。
推荐经纪人
1、标的信息为卖家提供,中介网不对该信息真实性或准确性作保证。
2、若需查询更多信息请联系中介网经纪人核实。
3、为了安全起见,不要轻易与卖家进行线下交易;非平台线上中介的项目,出现任何后果均与中介网无关,无论卖家以任何理由要求线下交易的,请联系中介网经纪人举报。
详细介绍
服务介绍
常见问答


















