产品经理知识库|电商系统全流程介绍
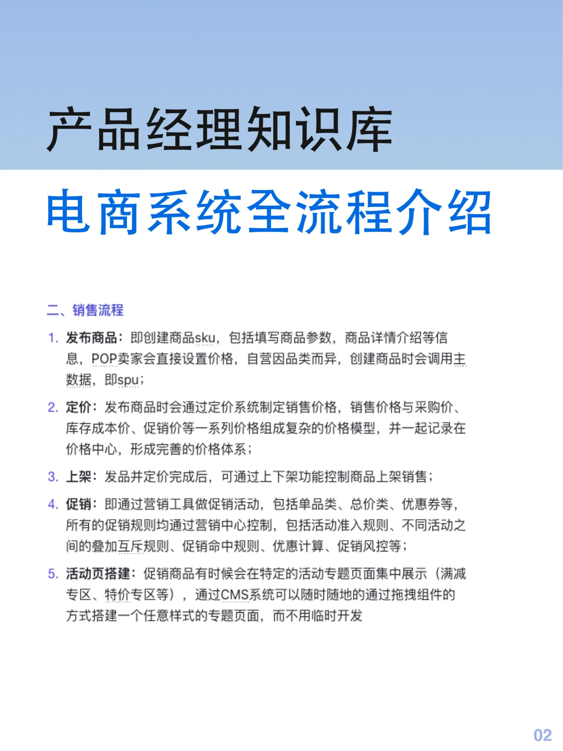
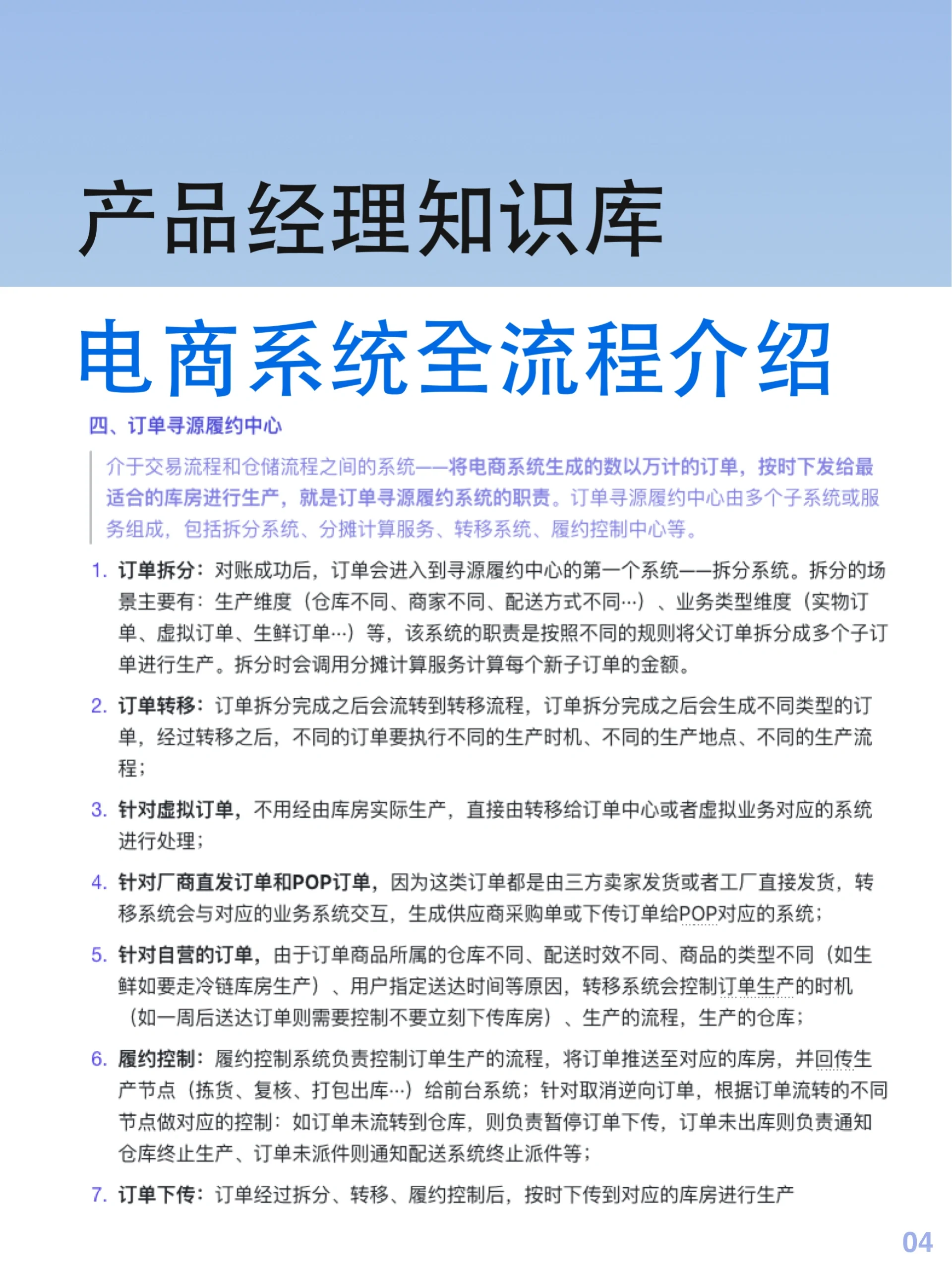
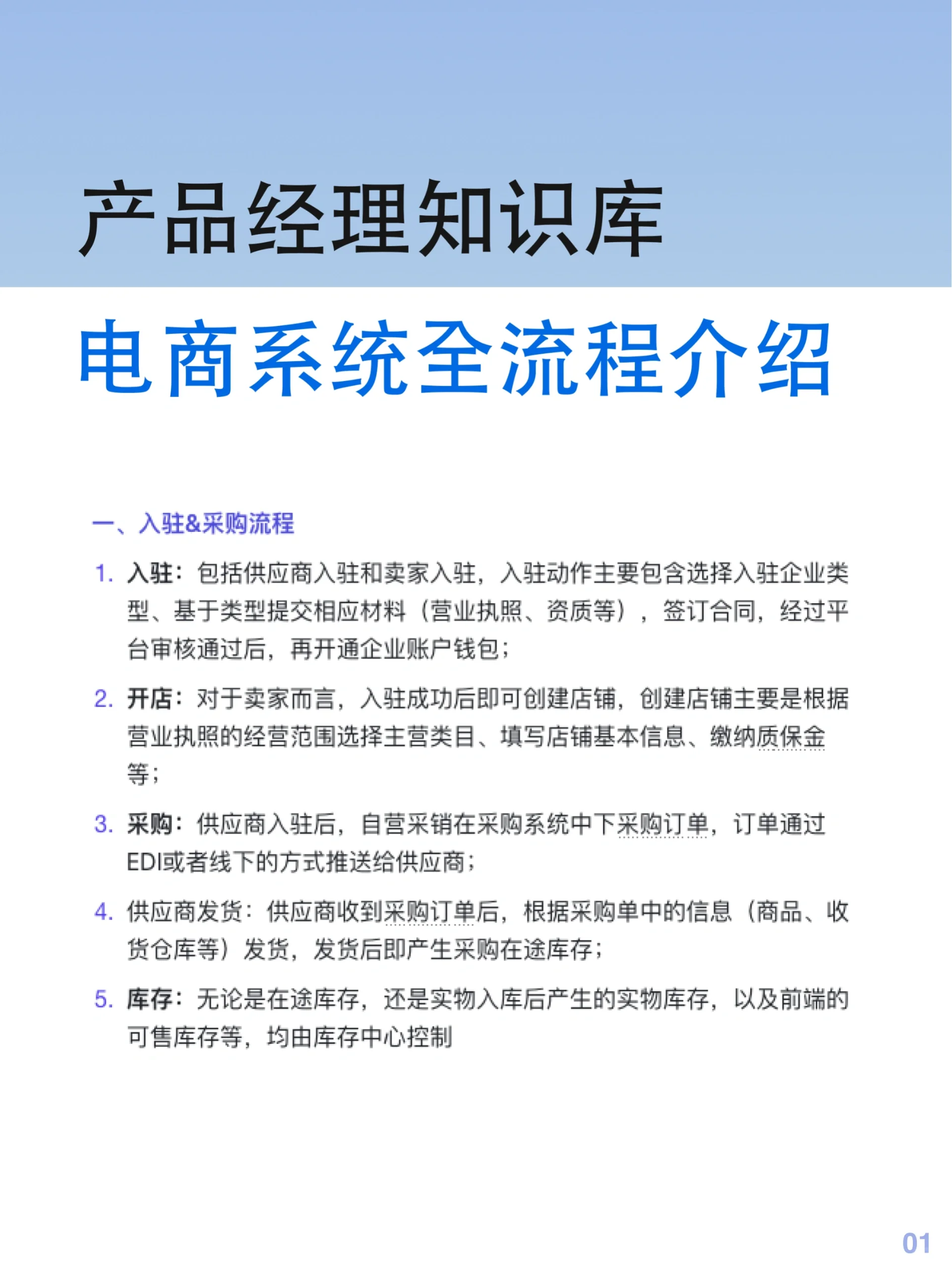
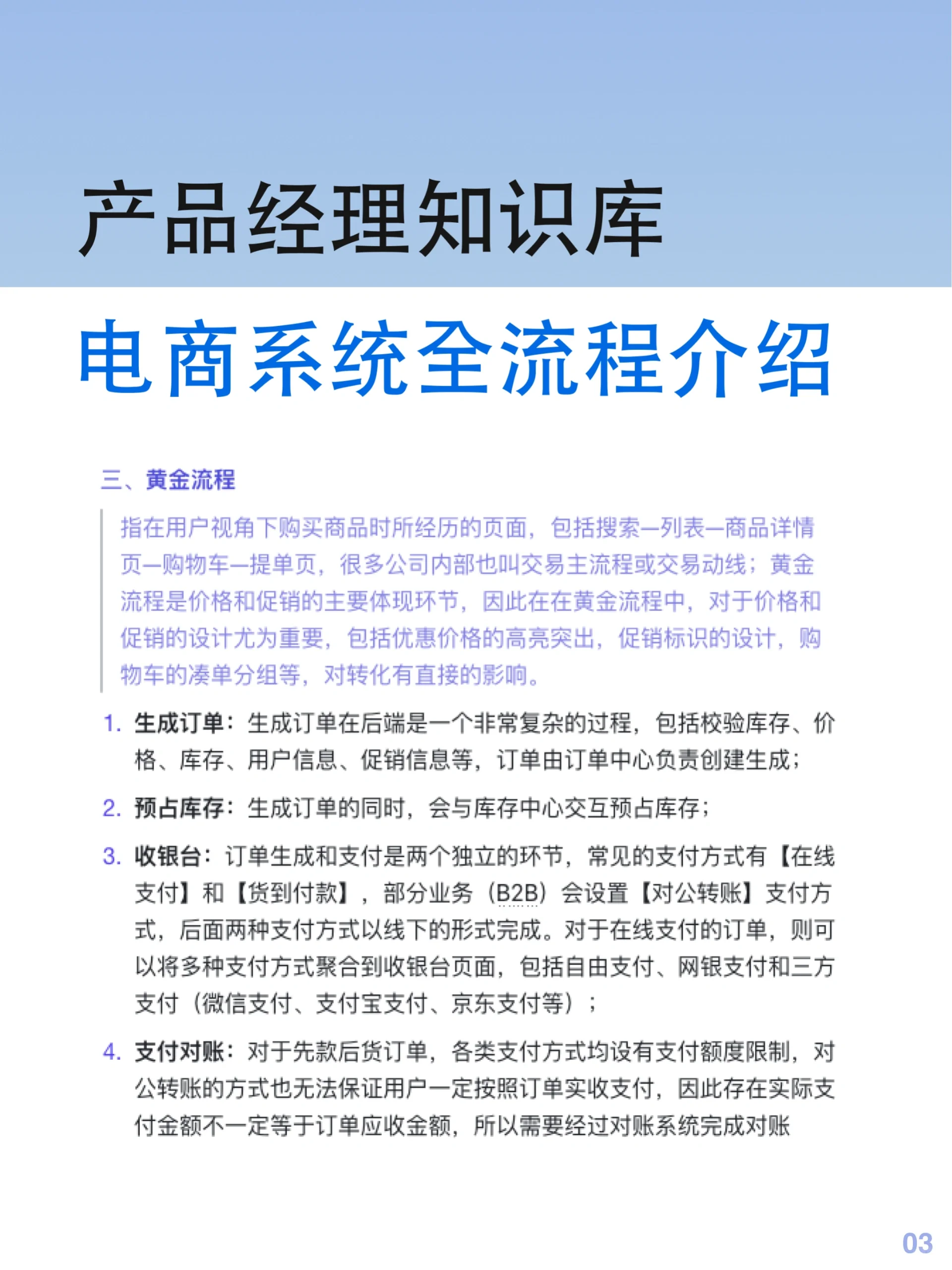
1、 进入和采购流程 1.录入:包括供应商和卖家的录入。进入流程主要包括选择进入的企业类型,根据类型提交相应材料(营业执照、资质等),签订合同,经平台审核批准后,开通企业账户钱包; 2.开店:对于卖家来说,成功入驻后,就可以创建店铺。创建店铺主要包括根据营业执照的经营范围选择主营业务类别,填写店铺基本信息,并支付质量保证费; 3、采购:供应商加入后,自营采购、销售在采购系统下采购订单,通过EDI或离线方式推送给供应商; 4.供应商发货:供应商收到采购订单后,根据采购订单中的信息(货物、收货仓库等)发货,发货后生成采购在途库存; 5.存货:无论是在途存货、实物入库后生成的实物存货,还是前端可销售存货,都由存货中心控制 2、 销售流程 1.发布产品:创建产品SKU,包括填写产品参数、产品详细信息和其他信息。POP卖家将直接定价,自营产品可能因类别而异。在创建产品时,将调用主数据,即SPU; 2.定价:发布产品时,将通过定价系统确定销售价格。销售价格、采购价格、库存成本价格、促销价格和其他价格形成了一个复杂的价格模型,并记录在价格中心,形成一个完整的价格体系; 3.上市:产品发货定价后,可以通过上市功能控制产品的上市和销售; 4.促销:是指利用营销工具进行促销活动,包括单品类别、总价类别、优惠券等。所有促销规则由营销中心控制,包括活动入场规则、不同活动之间的堆叠和排除规则、促销命中规则、折扣计算、促销风险控制等; 5.活动页面构建:促销产品有时会显示在特定的活动主题页面中(如折扣区、特价区等),通过CMS系统,可以通过拖放组件随时随地构建任何风格的主题页面,而无需临时开发 3、 黄金流程 4、 订单采购和履行中心
¥ 议价
我已阅读并同意
《中介网服务协议》
推荐经纪人
1、标的信息为卖家提供,中介网不对该信息真实性或准确性作保证。
2、若需查询更多信息请联系中介网经纪人核实。
3、为了安全起见,不要轻易与卖家进行线下交易;非平台线上中介的项目,出现任何后果均与中介网无关,无论卖家以任何理由要求线下交易的,请联系中介网经纪人举报。
详细介绍
服务介绍
常见问答


















