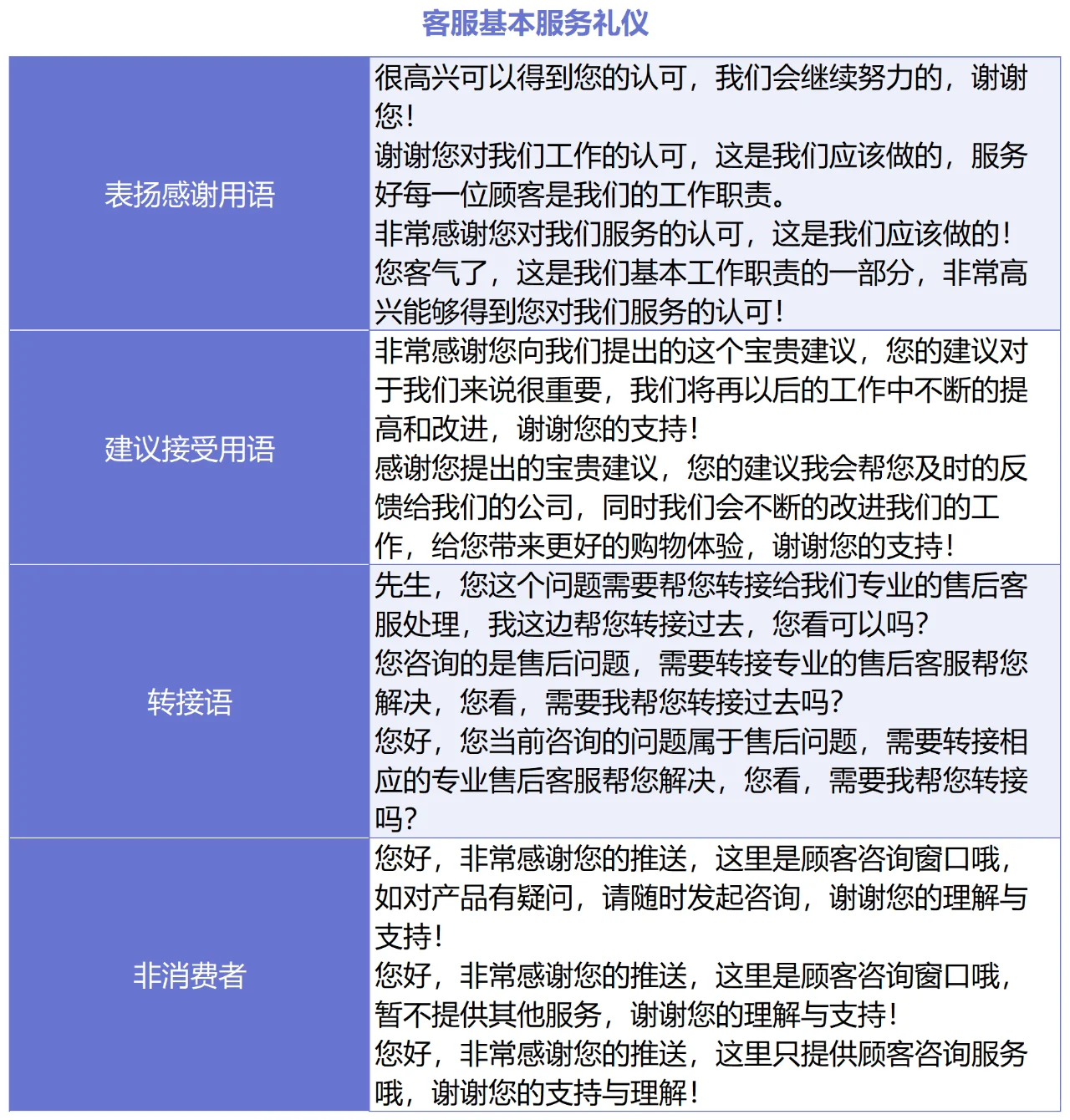
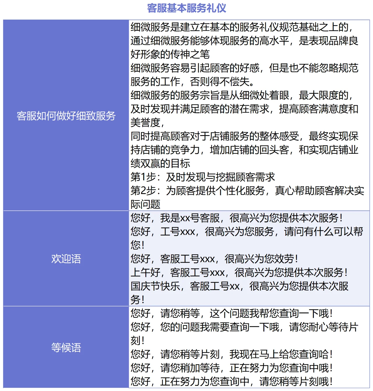
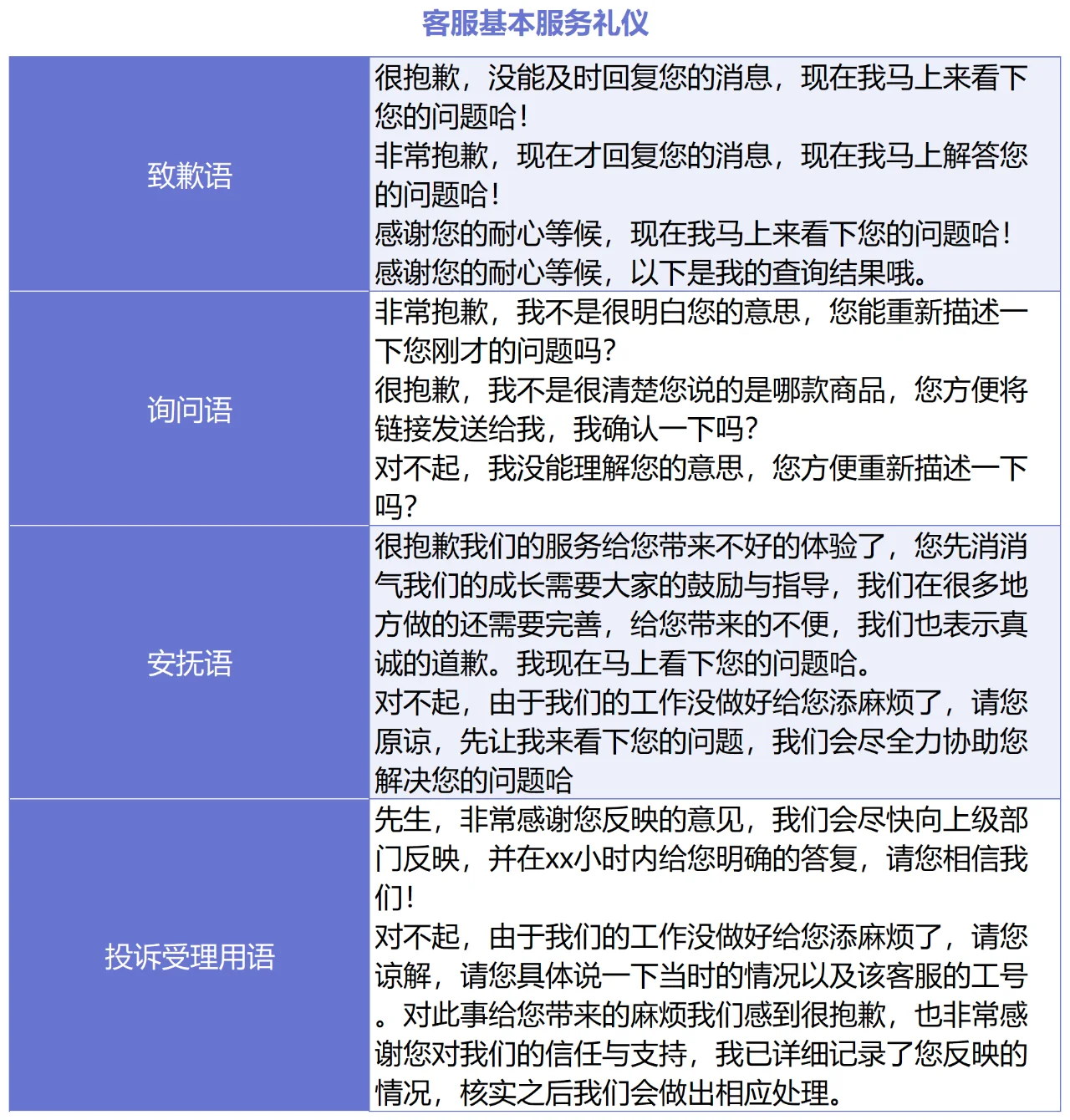
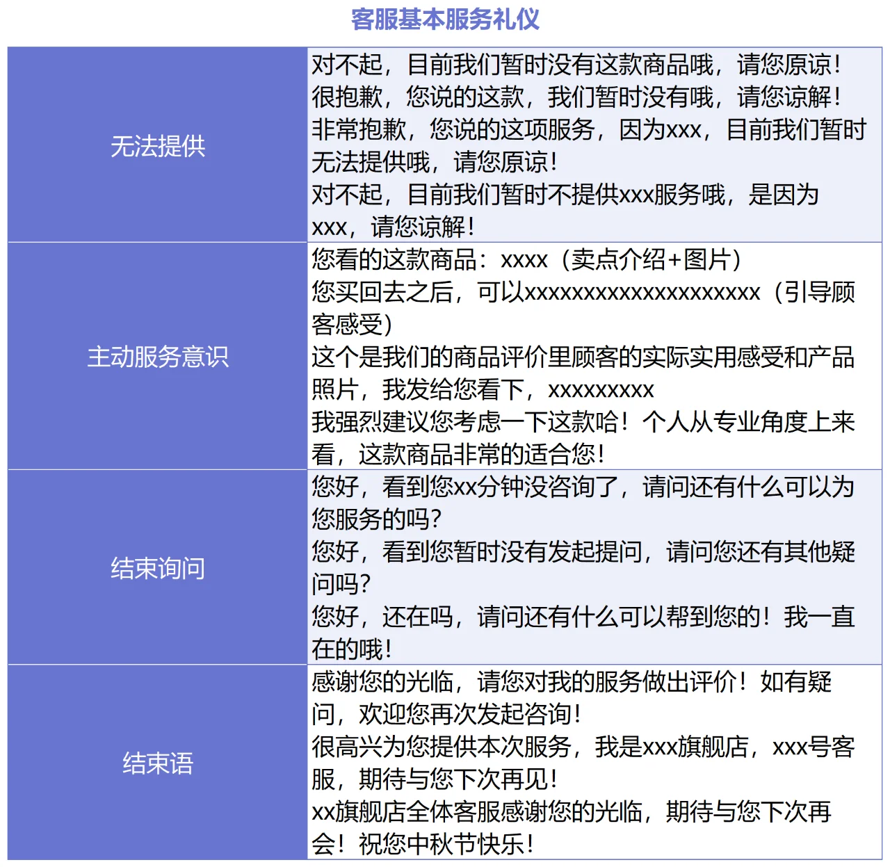
电商客服如何规范服务用语
规范电子商务客服中使用的语言是确保客户与客服之间有效沟通的重要组成部分。以下是10条建议和解决方案,图中列出了21个常见服务条款,希望对大家有所帮助 1.使用礼貌友好的语言:客服应使用礼貌友好语言与客户沟通。避免使用冷漠、傲慢或侮辱性的语言。 2.使用清晰简洁的语言:客服应使用简单明了的语言表达自己,并尽量避免使用复杂的行业术语。使用简洁的语言可以帮助客户更好地理解和解决问题。 3.避免使用缩写和俚语:尽量避免使用缩写或俚语,因为顾客可能不熟悉它们的含义。使用全名或更通用的词汇可以提高客户对话的可理解性。 4.提供清晰的答案和解决方案:客服应尽量提供清晰的回答和解决方案,避免歧义或歧义。客户希望得到明确的指导和帮助,确保您的答案满足他们的需求。 5.使用专业术语:根据所涉及的产品或服务,客服应熟悉相关专业术语并适当使用。这可以提高客户对您专业技能的认可度,并有助于更有效地解决问题。 6.避免使用不确定或不可靠的表达方式:避免使用“可能”、“可能”和“应该”等不确定性或不可靠表达方式。尽量提供准确的信息和解决方案,以增加客户对您的信任。 7.倾听并了解客户需求:客服应倾听客户的问题和需求,并确保他们的意图得到充分理解。这有助于提供更准确和个性化的服务。 8.使用积极的语言:使用积极和积极的语言可以增强客户体验和满意度。避免使用负面或消极的语言,避免给客户带来负面情绪。 9.及时回应和解决问题:尽快回应客户的询问,并努力解决他们的问题。客户希望得到及时的帮助,因此请确保您的响应时间尽可能短。 10.学习和改进:不断学习和改进客户服务语言很重要。通过客户的反馈和评估,了解客户的需求和期望,并根据需要做出相应的调整和改进。 以上是关于如何规范客服语言的一些建议,可以帮助您规范电子商务客服语言。通过使用适当的语言和提供高质量的服务,您可以在增加重复购买的同时提高客户满意度
¥ 议价
我已阅读并同意
《中介网服务协议》
推荐经纪人
1、标的信息为卖家提供,中介网不对该信息真实性或准确性作保证。
2、若需查询更多信息请联系中介网经纪人核实。
3、为了安全起见,不要轻易与卖家进行线下交易;非平台线上中介的项目,出现任何后果均与中介网无关,无论卖家以任何理由要求线下交易的,请联系中介网经纪人举报。
详细介绍
服务介绍
常见问答


















