用户精细化运营
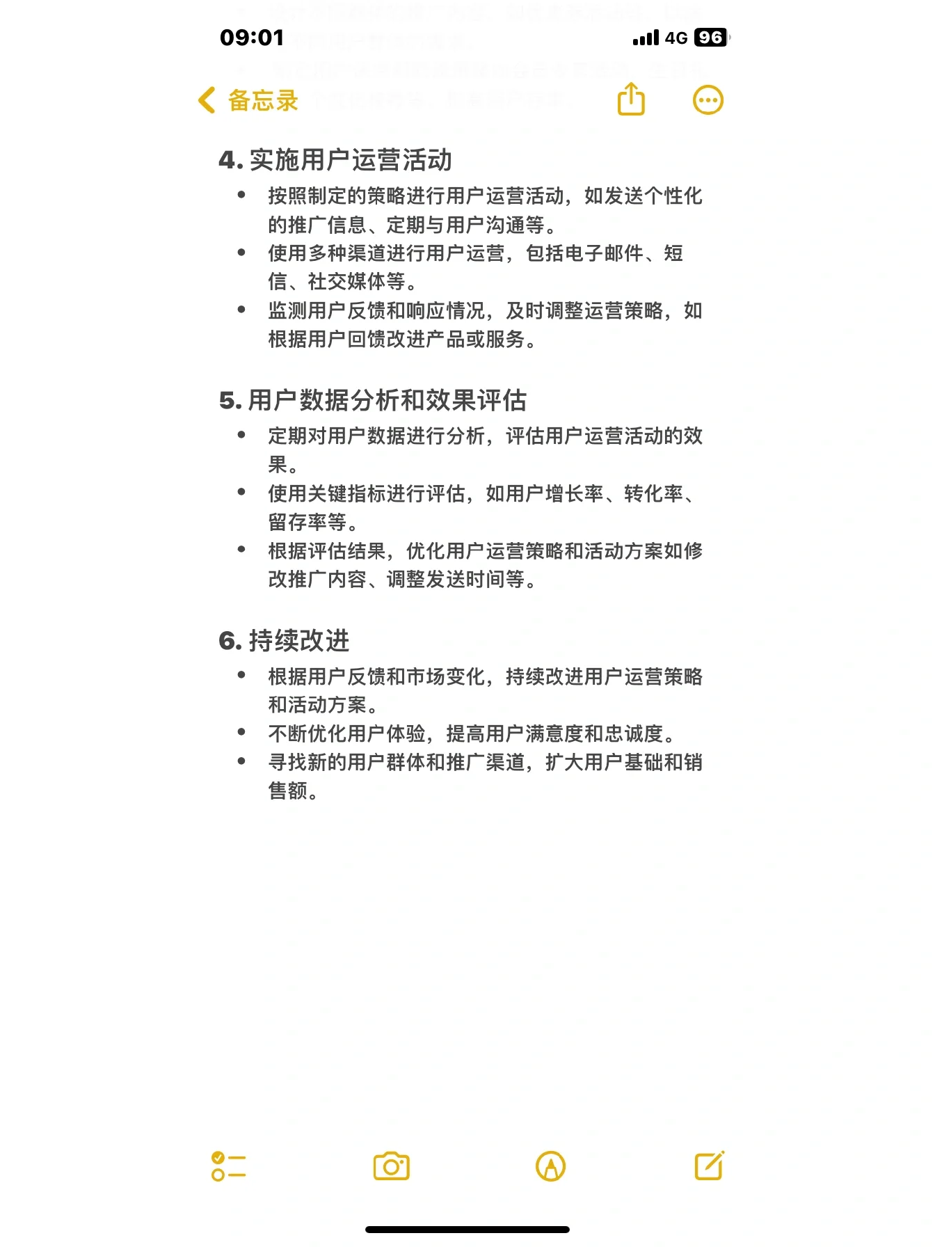
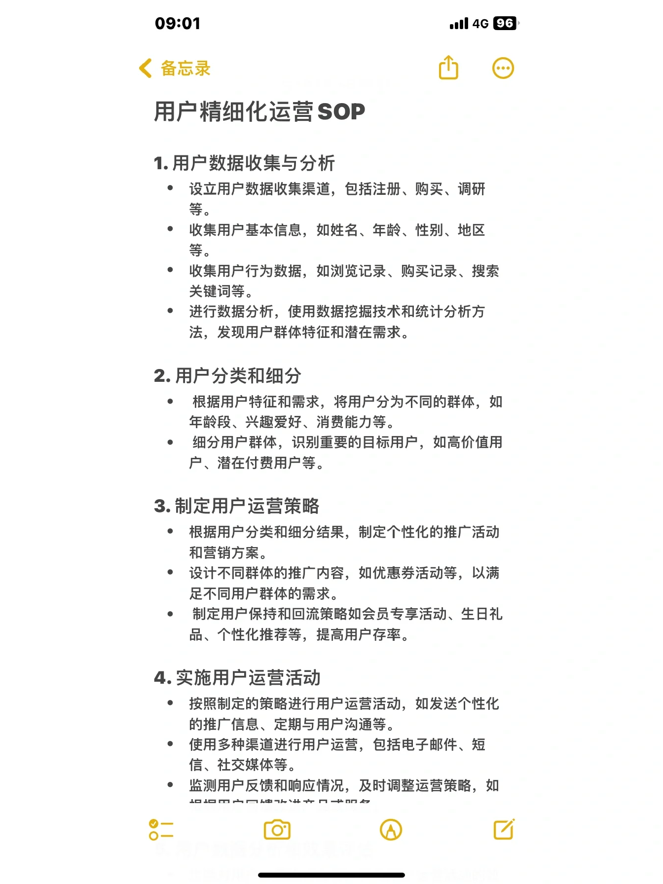
1.用户研究和数据分析 首先,进行用户研究和数据分析,以了解用户的需求、偏好和行为习惯。通过用户调查、问卷调查和数据分析等方法获取用户信息和反馈。基于这些数据,对用户进行分类和细分,以确定不同用户群体的特征和需求。 2.开发用户档案和用户旅程 基于用户研究和数据分析,开发用户档案和用户旅程地图。用户绘图是描述用户特征和需求的模型,而用户旅程描述了用户在使用产品或服务过程中的各个阶段和行为。通过开发用户档案和用户旅程,我们可以更好地了解用户的需求和期望,从而进行有针对性的运营和推广。 3.个性化产品和服务 根据用户档案和用户旅程提供个性化的产品和服务。通过优化产品功能、设计和服务流程,满足不同用户群体的需求。同时,建立良好的用户体验,提供优质的客户服务,提高用户满意度和忠诚度。 4.用户关系管理 建立良好的用户关系,确保与用户及时有效的沟通。通过电话、电子邮件、社交媒体等多种渠道与用户互动交流。及时解决用户问题和反馈,提供专业咨询和建议。通过建立用户社区、组织用户活动等方式,增强用户的参与感和归属感。 5.数据分析与优化 定期进行数据分析,以评估用户操作的有效性和效益。根据数据分析结果,优化用户运营策略和流程,进一步提升用户满意度和忠诚度。同时,通过数据分析,识别潜在的用户需求和机会,为产品和服务创新提供参考。
¥ 议价
我已阅读并同意
《中介网服务协议》
推荐经纪人
1、标的信息为卖家提供,中介网不对该信息真实性或准确性作保证。
2、若需查询更多信息请联系中介网经纪人核实。
3、为了安全起见,不要轻易与卖家进行线下交易;非平台线上中介的项目,出现任何后果均与中介网无关,无论卖家以任何理由要求线下交易的,请联系中介网经纪人举报。
详细介绍
服务介绍
常见问答


















