客服转化率提升方案
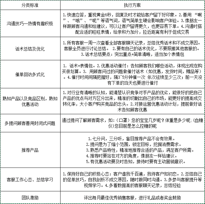
沟通技巧 1.反应迅速,重视黄金6秒,及时的反应能给客户留下好印象。 2.充分利用语气词,如“啊”、“哦”、“ne”等。简单刻板的语气会影响客户体验。 3.像朋友一样与客户沟通和提供建议可以帮助他们停留更长时间,更容易下单。 4.在交流时,搭配恰当生动的表情可以增加亲和力,拉近距离,有利于促进交易 脚本总结与优化 1.每周检查一次所有客服聊天记录,总结优秀的语言和不交易的原因。所有客服人员将进行讨论和总结。 2.你应该有自己的脚本优化,不要抄袭其他客服代表。 3.演讲总结要点:突出重点+简洁明了,适当添加表情符号 多格式提醒与跟进 1.脚本+表情符号。 2.促销和付款提醒:将我们的促销活动告知客户,这表明购买具有成本效益。 3.使用客户提出的问题作为付款提醒(如折扣、交货时间、礼物等)。 4.控制催款时间间隔,每3-5分钟至少按顺序提醒三次;在前一天未下单的当天,还必须进行催付款 熟悉产品和竞争对手的差异、促销活动 1.对行业有清晰的了解,能够清楚地了解竞争对手产品的优缺点,区分自己产品和对方产品的优势,准确地切入自己的市场,更好地提高交易转化率,可以帮助大小客户购买有竞争力的产品。 2.配合运营折扣活动计划,提前准备语言告知客户折扣情况 推荐产品 1.百分之七的人问,百分之三的人听,盲目推荐产品是无效的。 2.提问是缩小范围、目标并挖掘消费者需求。 3.熟悉产品特点,准确推荐合适的产品,满足客户需求。 推荐时,站在对方的角度,像朋友一样提供建议。 5.及时告知任何促销活动,并在收到促销活动时具有积极的营销意识。 工作态度、总结与学习 1.保持积极的态度:客户虐待我成千上万次,我对待他们就像对待初恋一样。 2.总结你的订单推广技巧,自我分析没有成交的原因,并随时与同事沟通。 3.更多地参与客户服务改进等视频学习。 4.高数据看客服聊天记录,总结经验 团队动力 确定最佳月度销售客户服务代表,并提供礼物或奖金以鼓励他们
¥ 议价
我已阅读并同意
《中介网服务协议》
推荐经纪人
1、标的信息为卖家提供,中介网不对该信息真实性或准确性作保证。
2、若需查询更多信息请联系中介网经纪人核实。
3、为了安全起见,不要轻易与卖家进行线下交易;非平台线上中介的项目,出现任何后果均与中介网无关,无论卖家以任何理由要求线下交易的,请联系中介网经纪人举报。
详细介绍
服务介绍
常见问答


















