保险IP起号指南
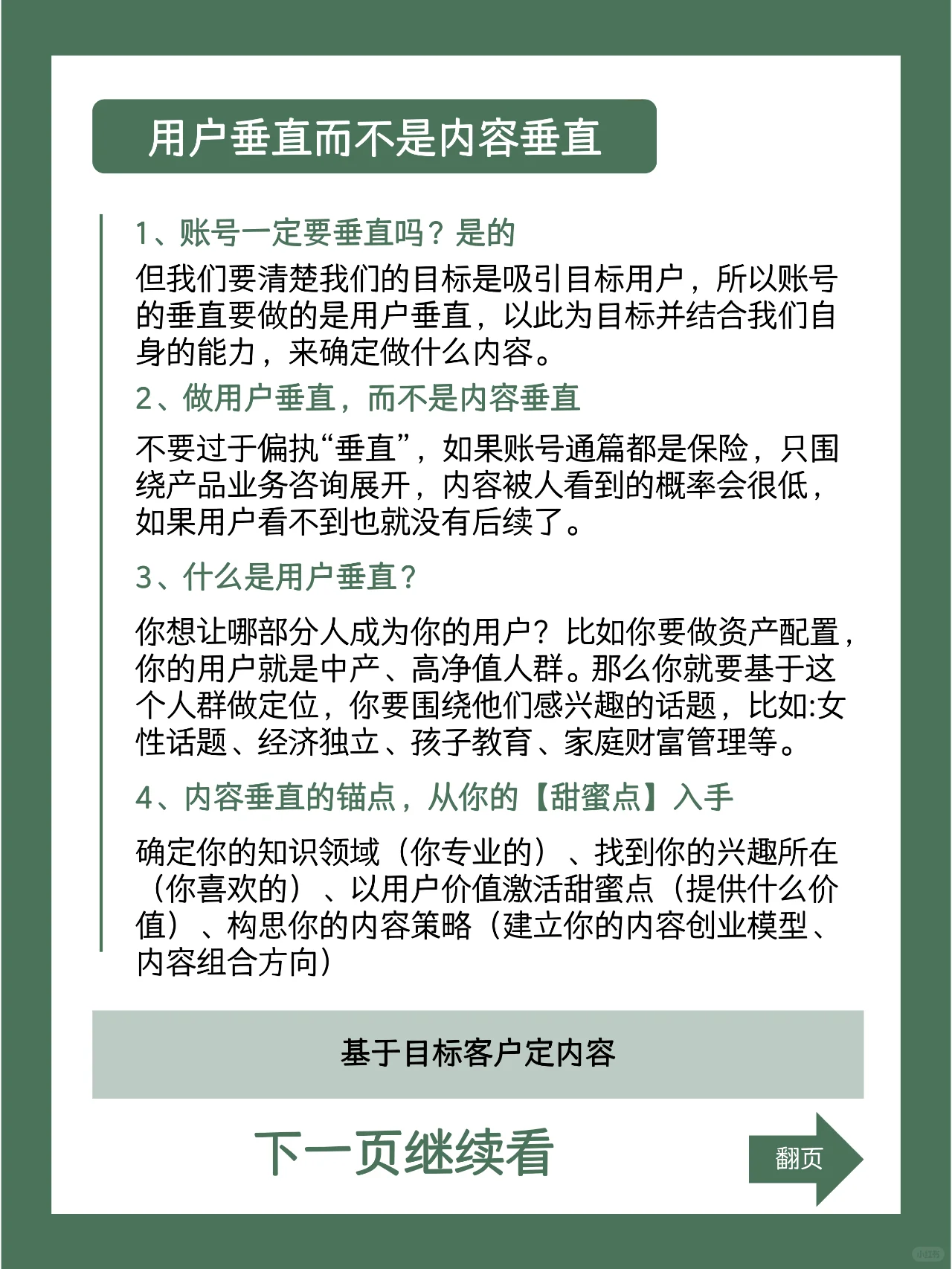
2024年,保险公司必须通过自媒体扩大客户群,这仍然是扩大客户群的最低成本方式。 要记住一个成功的账户,需要遵循一套方法。 今天,我们先来谈谈账号定位和账号内容 账户定位 ? 账户需要垂直吗对 但我们需要明确的是,我们的目标是吸引目标用户,所以账户的垂直方面应该以用户为导向,以此为目标,并结合我们自己的能力,来决定做什么内容。 ? 垂直面向用户,而非内容 不要过于偏执于“垂直”。如果账户都是关于保险的,只关注产品和业务咨询,那么内容被他人看到的概率就会很低。如果用户看不到它,将不会有后续行动。 ? 什么是用户垂直 你想让哪一组人成为你的用户例如,如果你想进行资产配置,你的用户是中产阶级和高净值个人。所以你需要基于这群人来定位自己,关注他们感兴趣的话题,比如女性话题、经济独立、儿童教育、家庭财富管理等。 ? 内容的垂直锚点,从您的最佳位置开始 确定你的知识领域(你的专业),找到你的兴趣(你喜欢什么),激活具有用户价值的亮点(提供什么价值),概念化你的内容战略(建立你的内容创业模式,内容投资组合方向) 帐户内容 ? 保险+职场+演讲口才 ? 保险+女性成长 ? 保险+金融教育+亲子教育 ? 保险+金融
¥ 议价
我已阅读并同意
《中介网服务协议》
推荐经纪人
1、标的信息为卖家提供,中介网不对该信息真实性或准确性作保证。
2、若需查询更多信息请联系中介网经纪人核实。
3、为了安全起见,不要轻易与卖家进行线下交易;非平台线上中介的项目,出现任何后果均与中介网无关,无论卖家以任何理由要求线下交易的,请联系中介网经纪人举报。
详细介绍
服务介绍
常见问答


















