巨量引擎的六种产品矩阵介绍
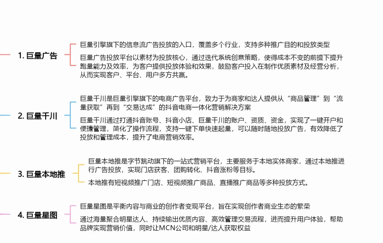
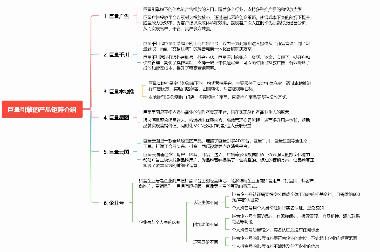
1、 大规模广告 巨人引擎下的信息流广告切入点,覆盖多个行业,支持多种推广目的和广告投放类型 2、 千河巨人 巨量千川是巨量引擎旗下的电商广告平台,致力于为商家和人才提供从“商品管理”到“流量获取”再到“交易完成”的抖音电商一体化营销解决方案 3、 大规模的本地推广 海量本地推送是字节跳动旗下的一站式营销平台,主要服务本地实体商户。通过本地推送,投放广告,实现门店获客、团购转化、抖音粉丝推广等目标。 4、 巨星地图 巨星图是一个平衡内容和业务的创作者货币化平台,旨在实现创作者商业生态系统的繁荣。通过聚集大量名人网红,持续输出优质内容,高效管理交易流程,增强用户体验,帮助品牌实现营销价值,让MCN公司和名人/网红获得权益 5、 海量云图 海量云地图是全球化运营的产物,连接海量引擎广告平台、海量千河、海量星图等全生态工具,连接今日头条、抖音、西瓜视频等内容消费平台 6、 企业帐户 抖音企业ID是企业商户在抖音平台上的业务位置。可以帮助企业给抖音用户“打品牌、找客户、推广、带销量”,拥有短视频、直播等丰富的互动内容形式 企业账户和个人账户之间的区别: 1.不同的身份验证实体 抖音企业号认证需公司或个体工商户提交相关信息,需缴纳600元/年的认证费 个人抖音号码使用个人身份证进行身份验证,免费 2.不同的附加功能 抖音企业ID具有蓝V标识、昵称保护、搜索置顶、官网链接、添加联系电话等功能 个人抖音号的功能很少,实名认证后没有签名 3.不同的运营身份 抖音企业号的账号信息应符合企业定位,不得超出企业经营范围 个人抖音号账号信息不能涉及任何企业信息
¥ 议价
我已阅读并同意
《中介网服务协议》
推荐经纪人
1、标的信息为卖家提供,中介网不对该信息真实性或准确性作保证。
2、若需查询更多信息请联系中介网经纪人核实。
3、为了安全起见,不要轻易与卖家进行线下交易;非平台线上中介的项目,出现任何后果均与中介网无关,无论卖家以任何理由要求线下交易的,请联系中介网经纪人举报。
详细介绍
服务介绍
常见问答


















