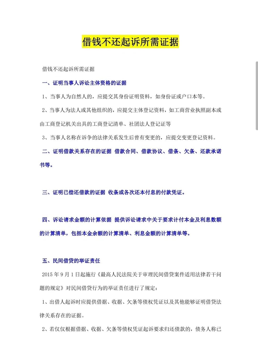
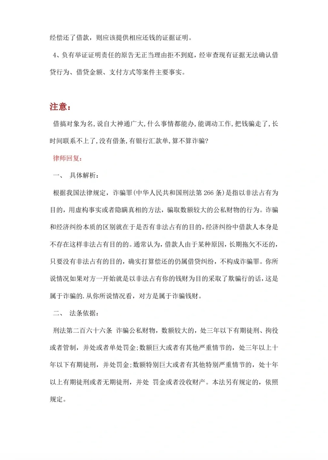
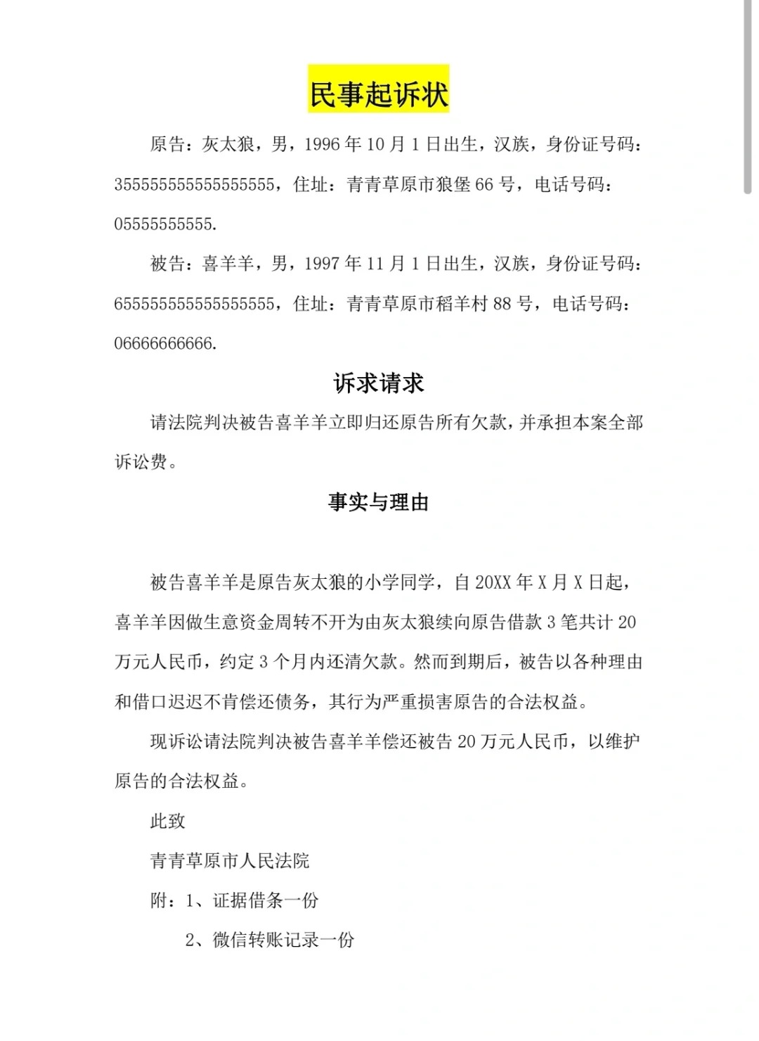
教你怎样起诉欠钱不还的人
1.准备好所有的材料根据流程填写,包括原告身份证、起诉状、保全申请书、汇款记录截图、聊天记录截图。诉讼请求和事实与理由有标准模版可以找。 选择自己户籍所在地或居住证所在地的法院,需要被告的身份证号,如没有的话可以请律师调取 如果收到了补材料的短信,注意原因是否是起诉状没有手写签字,要特别注意!因为一补材料审核就是一个月,尽量在第一次就把材料准备齐全。 2.然后你会收到诉前调解的短信,进入调解阶段,接下来等待法院的电话,如果对方的还款方案不行的话,就跟调解员说拒绝调解,要求直接立案进入诉讼程序,诉调的周期也是一个月左右。 遇到这种情况就是越早开始准备越好,因为等待时间基本都是以月为单位。前期材料准备充分,耐心按照流程一步步填写。尤其要注意诉调的时效是1-2个月,需要耐心等待。 3.拒绝调解后,基本就进入开庭阶段了,对方不来也没关系,法院可以公告送达,缺席审理,缺席判决,拿到生效判决书,判决后还没有还钱,可以申请强制执行,就可以追回欠款了。 现在对不还钱的人,有以下措施: 欠钱不还的人,手机里的余额可以直接冻结划扣。 对方名下的住房 以及他未成年子女名下的财产都可以直接被拍卖。 对方名下的养老金和公积金都可以被强制执行。 坐不了高铁、飞机、欠钱不还人连开车都不可以。 加大对拒不履行判决的惩罚力度,如果对方有钱就是不还,甚至可以追加他的拒资罪。 最后还是要祝大家都能找人追回欠款!
¥ 议价
我已阅读并同意
《中介网服务协议》
推荐经纪人
1、标的信息为卖家提供,中介网不对该信息真实性或准确性作保证。
2、若需查询更多信息请联系中介网经纪人核实。
3、为了安全起见,不要轻易与卖家进行线下交易;非平台线上中介的项目,出现任何后果均与中介网无关,无论卖家以任何理由要求线下交易的,请联系中介网经纪人举报。
详细介绍
服务介绍
常见问答


















