刑事案件基本流程是这样滴!
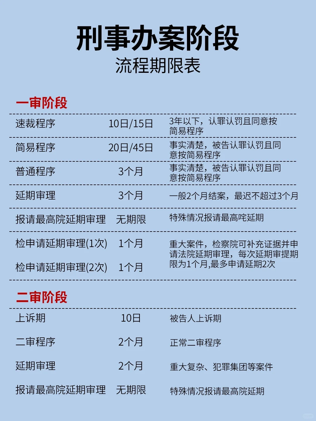
当法律问题过于复杂时,如何处理刑事案件让我们一起看看 我们已经将整个流程图包含在图片中!你可以更方便直观地看到它 侦查阶段:一般情况下,刑事案件可以在97天内进入审查起诉阶段。主要刑事调查机关可申请延长侦察机使用期限,最长可延长三次,最长可达五个月 在审查起诉阶段,刑事案件通常在45天内进入审判阶段。对于重大事件,检察院将通过返回补充调查来争取更多的处理时间。每次返回补充调查后,审查和起诉时间将重新计算,最多两次返回 一审阶段 快速仲裁程序,10-15天,不到三年,认罪并同意遵循简化程序 简易程序,20-45天澄清事实,被告认罪并同意遵循简易程序 常规程序,3个月,事实清楚,被告人认罪认罚,同意遵循简化程序 延迟试验,三个月,通常两个月,但不超过三个月 请求最高法院无限期延长审判,在特殊情况下,请求最高法院延长听证会 二审阶段,包括上诉期、二审程序、审判延期以及向最高法院申请延期审判 法律问题,我们走吧~
¥ 议价
我已阅读并同意
《中介网服务协议》
推荐经纪人
1、标的信息为卖家提供,中介网不对该信息真实性或准确性作保证。
2、若需查询更多信息请联系中介网经纪人核实。
3、为了安全起见,不要轻易与卖家进行线下交易;非平台线上中介的项目,出现任何后果均与中介网无关,无论卖家以任何理由要求线下交易的,请联系中介网经纪人举报。
详细介绍
服务介绍
常见问答


















