律师工作|持调查令前往腾讯调查取证指南
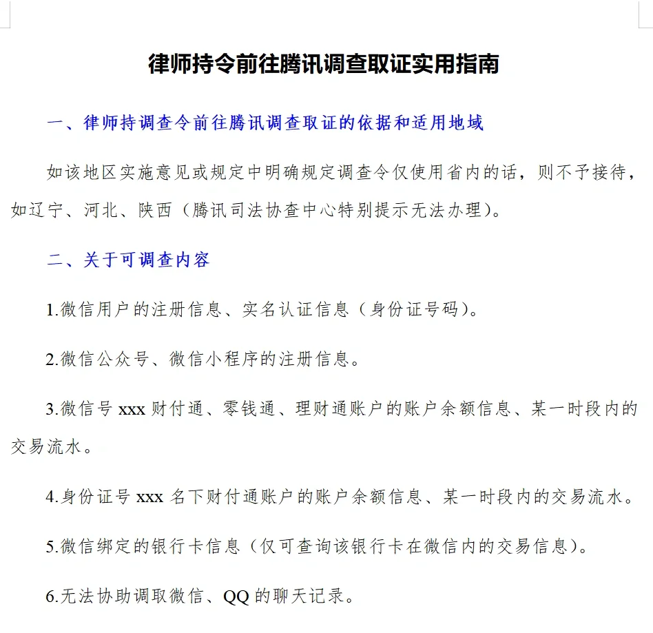
今天我去腾讯司法合作中心提交材料成功 地点:深圳市南山区粤海街道软件产业基地4号楼D座1楼20-1号 这里有几点需要注意: 不要走得太早或太迟。在上午10点到11点之间,以及下午3点到4点之间,这两个时间段的人相对较少。 尽量避开周一和周五的高峰时段。 执业证书复印件需要有年检页。 联合调查的主题应尽可能全面,不得遗漏。 请求必须是具体的。 提前查询法院邮寄地址,填写执业证书复印件空白处。
¥ 议价
我已阅读并同意
《中介网服务协议》
1、标的信息为卖家提供,中介网不对该信息真实性或准确性作保证。
2、若需查询更多信息请联系中介网经纪人核实。
3、为了安全起见,不要轻易与卖家进行线下交易;非平台线上中介的项目,出现任何后果均与中介网无关,无论卖家以任何理由要求线下交易的,请联系中介网经纪人举报。
推荐经纪人
1、标的信息为卖家提供,中介网不对该信息真实性或准确性作保证。
2、若需查询更多信息请联系中介网经纪人核实。
3、为了安全起见,不要轻易与卖家进行线下交易;非平台线上中介的项目,出现任何后果均与中介网无关,无论卖家以任何理由要求线下交易的,请联系中介网经纪人举报。
详细介绍
服务介绍
常见问答


















