企业每个月要交哪些税
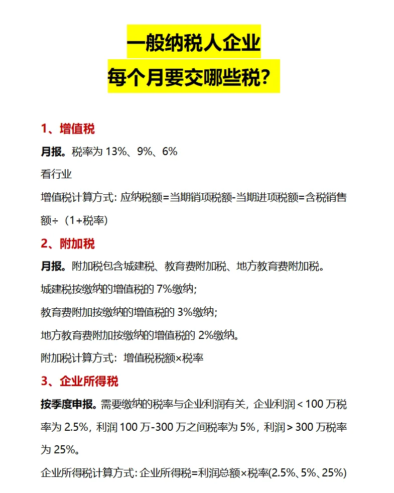
公司每月需要缴纳哪些税款 1、 小型纳税人企业 1.增值税 按季度申报。税率是3%。企业月发票金额≤15万,季度发票金额≤45万,免征增值税。 增值税计算方法:应纳税额=含税销售额÷(1+税率) 应交增值税=不含税收入x 3% 2.附加税 按季度申报。附加税包括城市建设税、教育附加、地方教育附加。城市建设税按已缴纳增值税的7%缴纳,教育附加按已缴纳的增值税的3%缴纳,地方教育附加按所缴增值税的2%缴纳。[吃瓜R] 附加税计算方法:增值税额×税率 3.企业所得税 按季度申报。需要缴纳的税率与企业的利润有关。企业利润100万以下的税率为2.5%,利润100万至300万的税率为5%,利润300万以上的税率为25%。 企业所得税的计算方法:企业所得税=利润总额x税率(2.5%、5%、25%) 4.个人所得税 月度报告。最低税点是5000,只有当月薪超过5000时才纳税。 计算方法: 个人所得税税额=应纳税所得额x税率-快速扣除额(应纳税所得税额=税前工资收入额-五险一金-起征点5000元) 5.印花税 季度报告。税率:0.03% 印花税计算方法:不含税收x 0.03% 2、 一般纳税人企业 1.增值税 月度报告。13%、9%和6%的税率 看看这个行业 增值税计算方法:应纳税额=当期销项税额-当期进项税额=含税销售额÷(1+税率) 2.附加税 月度报告。附加税包括城市建设税、教育费附加和地方教育费附加。 城市建设税按已缴纳的增值税的7%缴纳; 教育费附加按所缴增值税的3%缴纳; 地方教育费附加按所缴增值税的2%执行。 附加税计算方法:增值税额×税率 3.企业所得税 按季度申报。需要缴纳的税率与企业的利润有关。企业利润100万以下的税率为2.5%,利润100万至300万的税率为5%,利润300万以上的税率为25%。 企业所得税的计算方法:企业所得税=利润总额×税率(2.5%、5%、25%) 4.个人所得税 月度报告。最低税点是5000,只有当月薪超过5000时才纳税。 计算方法: 个人所得税税额=应纳税所得额x税率-快速扣除额(应纳税所得税额=税前工资收入额-五险一金-起征点5000元) 5.印花税 月度报告。税率:0.03% 印花税计算方法:不含税收x 0.03%
¥ 议价
我已阅读并同意
《中介网服务协议》
推荐经纪人
1、标的信息为卖家提供,中介网不对该信息真实性或准确性作保证。
2、若需查询更多信息请联系中介网经纪人核实。
3、为了安全起见,不要轻易与卖家进行线下交易;非平台线上中介的项目,出现任何后果均与中介网无关,无论卖家以任何理由要求线下交易的,请联系中介网经纪人举报。
详细介绍
服务介绍
常见问答


















