HR如何落地员工关怀
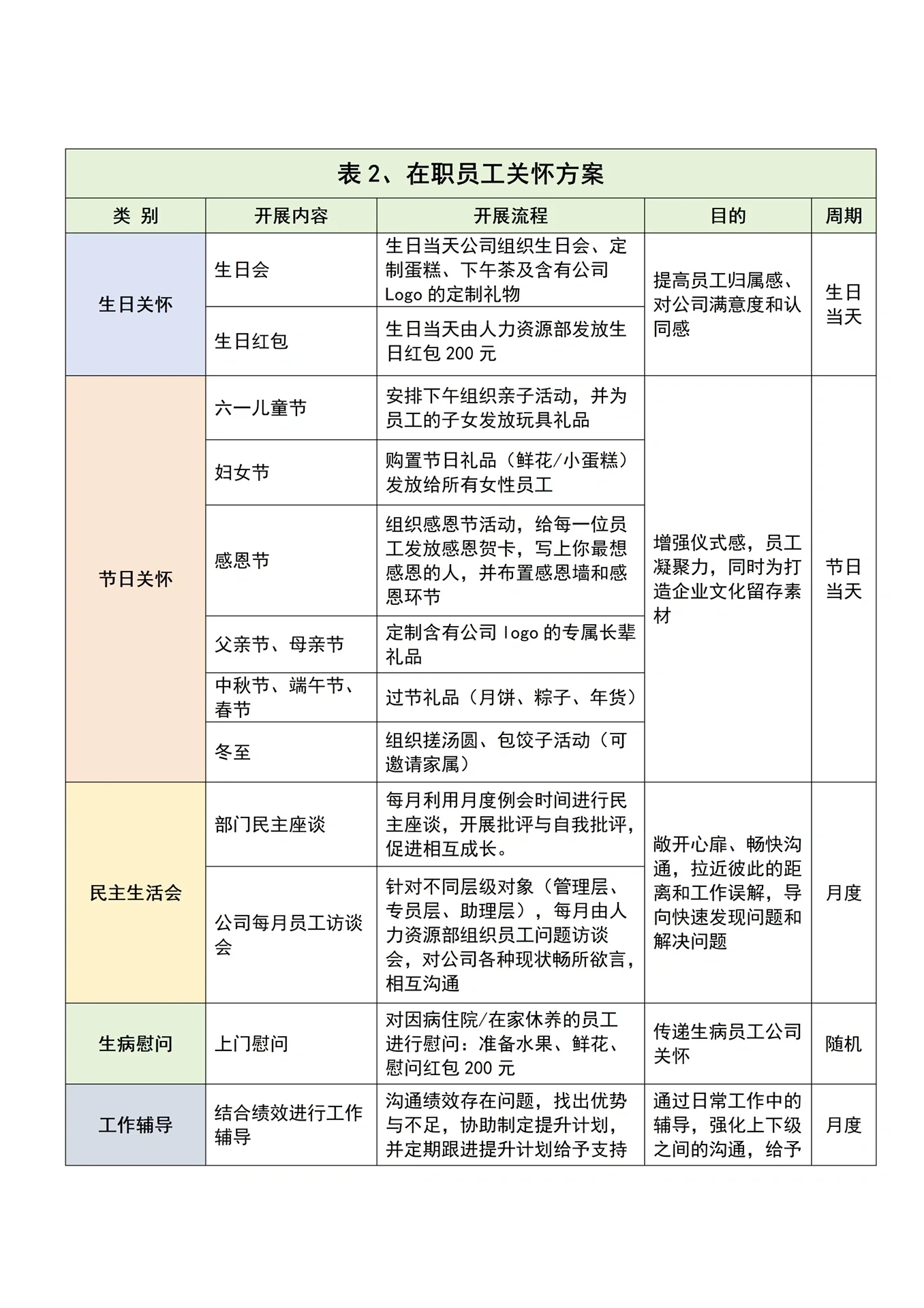
基层人力资源和高层人力资源的区别之一是只知道简历筛选和面试招聘,不知道如何通过构建员工关爱体系来做好留住员工的工作 员工关怀不仅可以增强员工对公司的认同感和归属感,还可以降低员工流失率,甚至提高内部推荐率! 需要从多个方面建立一个优秀的员工关怀体系。今天,桔子整理了以下章节和具体内容,内容翔实全面。每个人都可以直接使用它们! 表1:试用期护理 表2:在职员工的护理 表3:对离职员工的照顾 表4:公司活动清单
¥ 议价
我已阅读并同意
《中介网服务协议》
1、标的信息为卖家提供,中介网不对该信息真实性或准确性作保证。
2、若需查询更多信息请联系中介网经纪人核实。
3、为了安全起见,不要轻易与卖家进行线下交易;非平台线上中介的项目,出现任何后果均与中介网无关,无论卖家以任何理由要求线下交易的,请联系中介网经纪人举报。
推荐经纪人
1、标的信息为卖家提供,中介网不对该信息真实性或准确性作保证。
2、若需查询更多信息请联系中介网经纪人核实。
3、为了安全起见,不要轻易与卖家进行线下交易;非平台线上中介的项目,出现任何后果均与中介网无关,无论卖家以任何理由要求线下交易的,请联系中介网经纪人举报。
详细介绍
服务介绍
常见问答


















