拿到商标申请书不会填怎么办,照着抄
                        
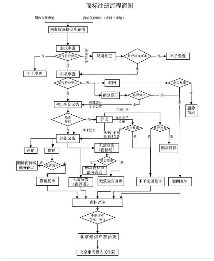
                        现在,许多朋友想自己申请商标,而不需要找代理机构。官方收费是300元。有一个模板需要填写,只需复制即可 我们先来谈谈商标注册的整个过程: 1.准备材料,填写商标申请表并提交; 2.等待审核,您将在一个月内收到收据,可分为接受收据或拒绝收据。如果被拒绝,您将需要重新申请; 收到受理回执后,进入公示期6-9个月。如果没有人或企业提出异议,基本上可以获得商标证书,如上图所示。 申请方式有两种:自然人/企业 如果您自己申请,您需要使用:身份证+注册信息 如果企业申请,需要使用:营业执照、公章和登记材料 注册申请表的填写如第三和第二图像所示,可作为参考。如果商标局官网上有申请表的模板,你也可以让我发给你。
¥ 议价
我已阅读并同意
                                《中介网服务协议》
                            
                         
            1、标的信息为卖家提供,中介网不对该信息真实性或准确性作保证。
2、若需查询更多信息请联系中介网经纪人核实。
3、为了安全起见,不要轻易与卖家进行线下交易;非平台线上中介的项目,出现任何后果均与中介网无关,无论卖家以任何理由要求线下交易的,请联系中介网经纪人举报。
详细介绍
                服务介绍
                常见问答
                
             
                    













 
                     
    
 
                                 
                                 
                                 
                    
                 
                     
        

 苏公网安备 32010502010503号
 苏公网安备 32010502010503号
     
         
         
        

 
    