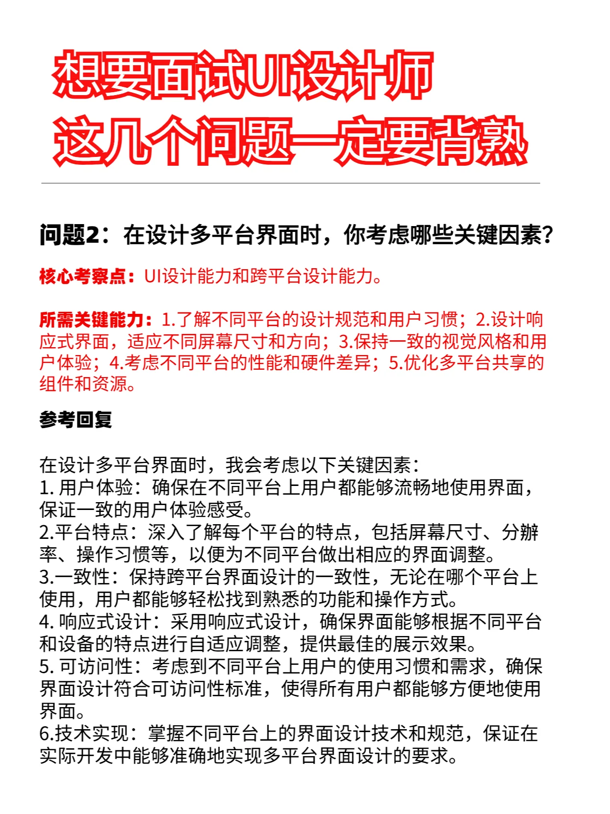
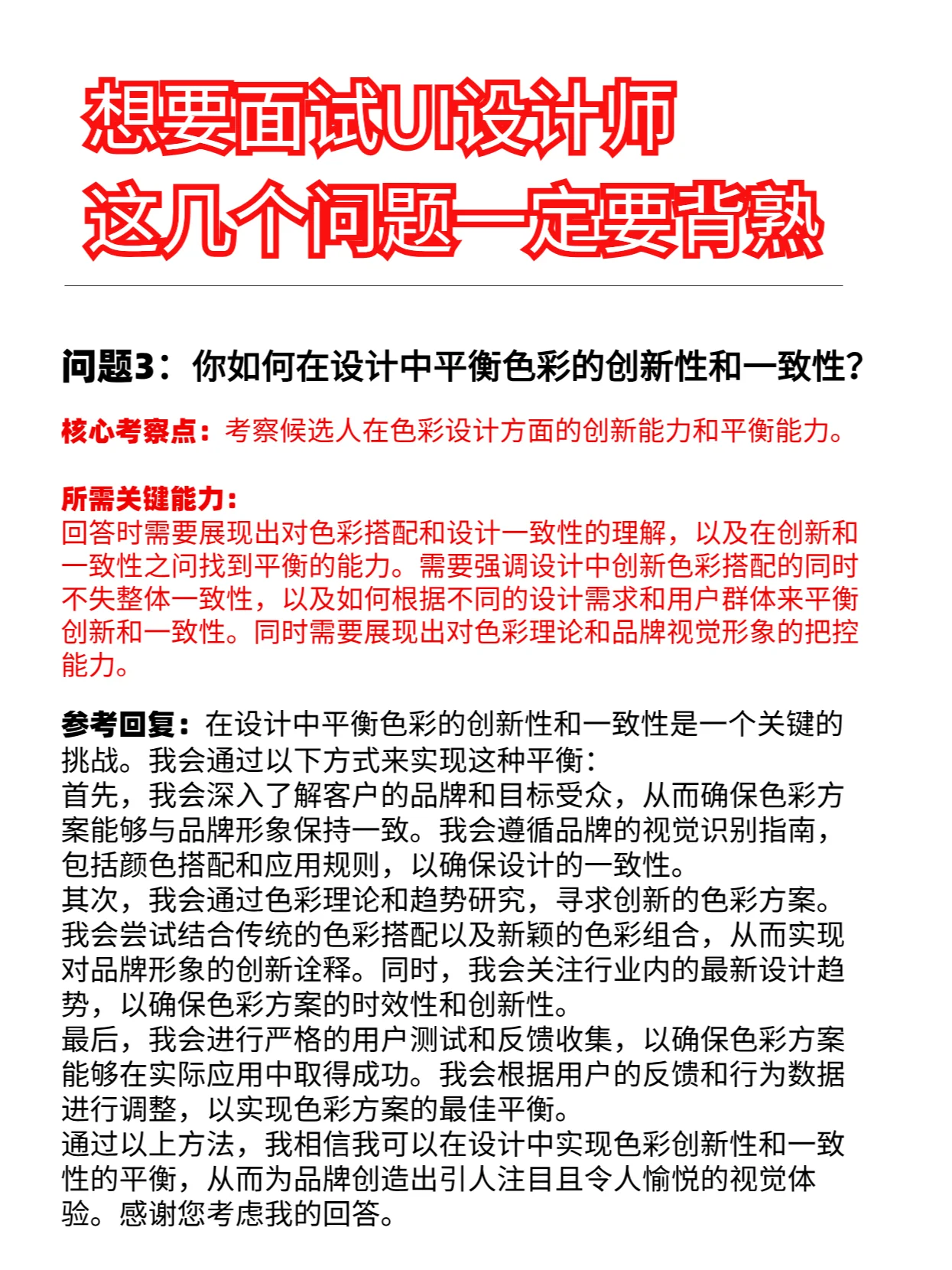
UI设计面试问题合集(附面试问题和答案)
用户界面设计是指用户界面设计,是指设计者设计软件、应用程序、网站和其他产品的界面,以提高用户体验和可用性。UI设计者的主要职责包括: 1.用户研究:了解目标用户群体的需求、偏好和行为习惯,进行用户研究和分析,为设计提供基础 2.界面设计:设计产品的视觉界面,包括页面布局、颜色、图标、按钮、字体等,确保界面美观、直观、易于理解和操作。 3.原型设计:创建交互式原型或线框,展示产品的功能和交互过程,以供团队和客户验证和沟通 4.视觉设计:打造产品的视觉风格和品牌形象,确保设计风格的一致性,制作出高质量的图形材料。 5.与开发团队合作:与开发团队密切合作,确保设计的实施和最终效果与设计理念一致,同时了解技术局限性和可行性。 6.用户反馈和改进:收集用户反馈,分析用户行为数据,并根据反馈和数据不断改进和优化界面设计,以增强用户体验。 7.跟踪设计趋势:持续监测设计领域的发展趋势和最新技术,不断学习和提高自己的设计水平和创新能力。 8.文件和规范开发:编写设计文件并建立设计规范,以确保团队成员对设计风格、交互规则等有清晰的理解和统一的执行标准。 9.多平台适配:设计适合不同平台(如移动和桌面)的界面,以确保不同设备之间的兼容性和一致的用户体验。 总体而言,UI设计师需要具备创造力、用户洞察力、设计技能、团队合作技能,以及对用户体验和用户心理的深入理解,才能创建用户友好、美观和用户期望的产品界面。 UI设计职位需要掌握的基本技能、创造性思维和能力、项目管理以及其他类型。 在面试之前,你可以根据自己的实际情况、问题和参考想法仔细考虑你的答案。我相信,只要有充分的准备,你一定能在面试中取得好成绩。
¥ 议价
我已阅读并同意
《中介网服务协议》
推荐经纪人
1、标的信息为卖家提供,中介网不对该信息真实性或准确性作保证。
2、若需查询更多信息请联系中介网经纪人核实。
3、为了安全起见,不要轻易与卖家进行线下交易;非平台线上中介的项目,出现任何后果均与中介网无关,无论卖家以任何理由要求线下交易的,请联系中介网经纪人举报。
详细介绍
服务介绍
常见问答


















