刑事行政司法拘留有什么区别
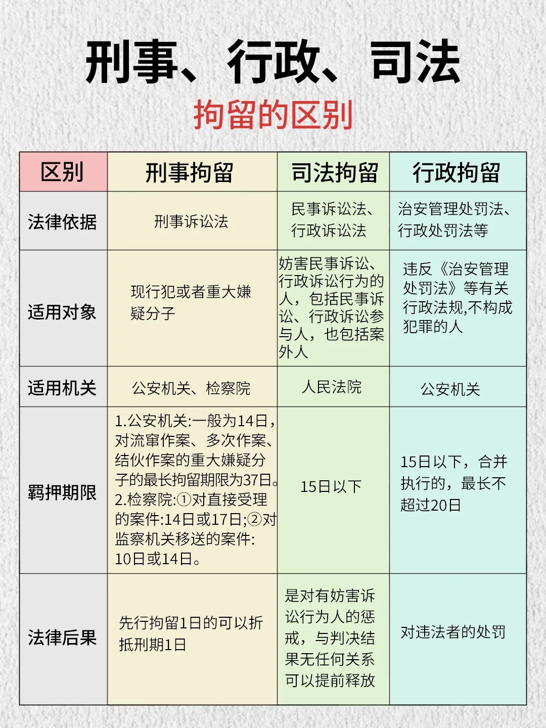
许多不懂法律的人不知道,仅仅一个词是完全不同的。今天,让我们普及一下基本的法律知识,并区分一些问题 罪犯管理司法拘留 它们在法律依据、适用对象、税务机关、拘留期和法律后果方面有所不同,如上表所示,更便于用户使用。 不合法的违反违反纪律 不合法的 违反现行国家法律法规,危险 有害于受法律保护的社会关系 违反 违反相关社会规则和规范,包括法规和法律之外的部门 法规、制度要求等 违纪:是指违反组织内部纪律,影响整体形象或工作,严重程度一般不太严重的行为 不合法的罪行 什么是违法的 违法是指所有违反宪法、法律、行政法规和我国规则的行为,具有广泛的外延。 什么是犯罪 犯罪是指违反我国刑法规定的行为。这是一种更严重的违法行为。 不合法的罪行 违法是一个相对较大的概念,而犯罪是一个比较小的概念。一种行为可能是非法的,但并不涉及犯罪,比如简单地闯红灯。但是,如果一种行为被视为犯罪,那么它一定是非法的。 可以得出的结论是,犯罪始终是违法行为,但违法行为不一定是犯罪行为。 这些概念需要澄清。如果你有什么不明白的地方,可以一起交流
¥ 议价
我已阅读并同意
《中介网服务协议》
推荐经纪人
1、标的信息为卖家提供,中介网不对该信息真实性或准确性作保证。
2、若需查询更多信息请联系中介网经纪人核实。
3、为了安全起见,不要轻易与卖家进行线下交易;非平台线上中介的项目,出现任何后果均与中介网无关,无论卖家以任何理由要求线下交易的,请联系中介网经纪人举报。
详细介绍
服务介绍
常见问答


















