在温哥华如何公证文件看这一篇绝不踩坑!
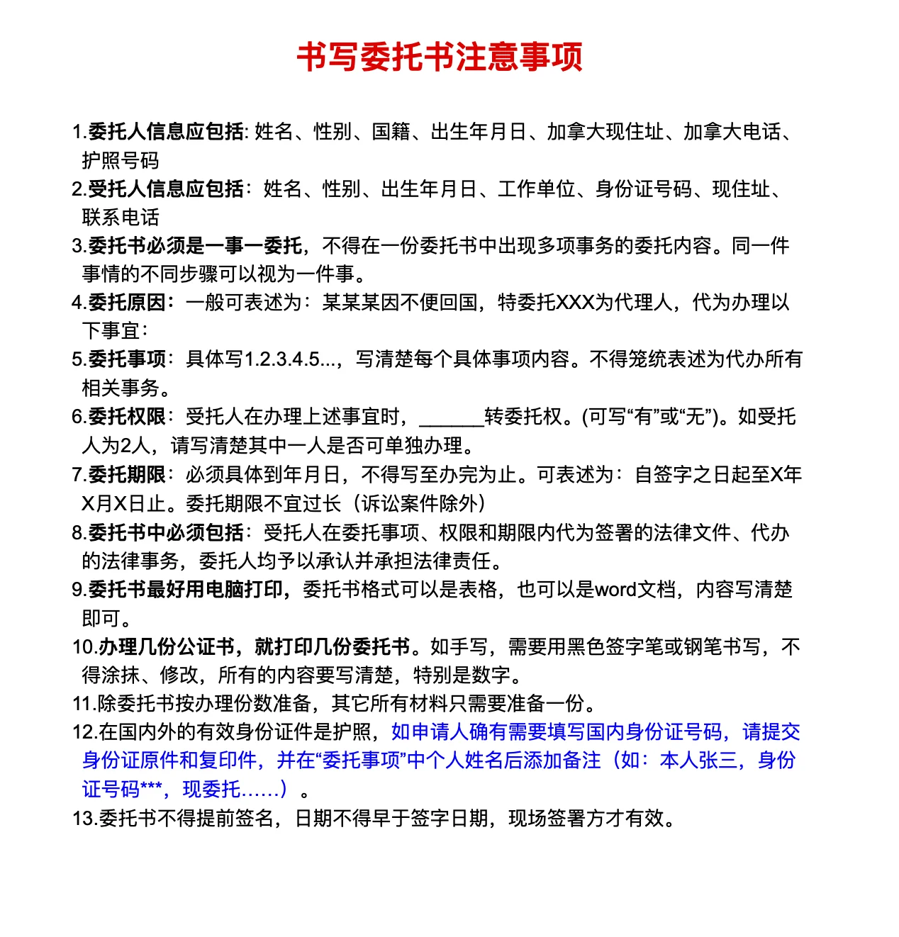
在国外生活时不可避免地会遇到文件需要公证的情况。今天,我将详细讲解如何在温哥华办理文书公证,以及此行如何办理文书的想法和感受。 事实上,基本要求和注意事项如下:您可以通过谷歌在温哥华领事馆对文件进行公证,您可以在领事馆的网站上找到相应的条款。然后根据网站上的知识,一步一步地准备所有必要的材料。 但重要的是要弄清楚你是在办理公证还是认证服务。如下文所述,这两项服务的提交地点不同。 这里有一个棘手的问题:中国驻温哥华领事馆有三个不同的办公地点。 中国驻温哥华总领事馆|格兰维尔街3380号 中国温哥华签证中心|#250-999 W Broadway 领事文件办公室|200A-1595 West Broadway 地点1通常不对公众开放,是大人物居住的地方,所以如果你想做生意,除非有非常特殊的事情,否则通常不会去这里。 地点2是外国人申请中国签证和提供身份验证服务的地方。如果您持有加拿大护照并需要身份验证服务,您必须前往第二地点。此外,中国的温哥华签证中心只认证来自不列颠哥伦比亚省省会的文件,您不允许凭您写的授权书申请。关于不列颠哥伦比亚省省会的认证文件,朋友们可以在当地找到律师来获取。 地点3,也被称为公众口中的领事馆,如果有人说要去领事馆办理文件或业务,就指这个办公室。将中国护照退回中国需要公证的文件都在这里。只需向他们的电子邮件发送一封电子邮件,解释你想预约的业务,工作人员就会回复你需要带的东西和文件填写标准。 办理公证服务所需材料包括: 1.委托人有效中国护照原件及信息页复印件 2.校长有效枫叶卡(正面和背面)、工作签证、学生签证和居住证明的原件和复印件(访客记录) 3.受托人身份证复印件(正反面) 4、委托书原件(请按附件要求提前准备好,打印并携带,办理几份,打印几份,委托书不能提前签字) 5.公证申请表 公证要求委托人本人(如果委托人是复数,则所有委托人都必须出席)亲自出席。 关于撰写授权书的说明,请参阅图3!!!!! 总的来说,全体员工态度良好,工作效率高。除了领事馆门口的兄弟可能心情不太好,其他一切都很棒! 顺便说一句,还有一点是,在领事文件办公室办理公证服务最快的方式是加急服务,而不是加急服务。但事实上,紧急快递已经很快了,你可以在两个工作日内取包裹。 希望所有的朋友都有一个顺利和高效的处理事情的方式!
¥ 议价
我已阅读并同意
《中介网服务协议》
推荐经纪人
1、标的信息为卖家提供,中介网不对该信息真实性或准确性作保证。
2、若需查询更多信息请联系中介网经纪人核实。
3、为了安全起见,不要轻易与卖家进行线下交易;非平台线上中介的项目,出现任何后果均与中介网无关,无论卖家以任何理由要求线下交易的,请联系中介网经纪人举报。
详细介绍
服务介绍
常见问答


















