刑事案件一般流程是怎样的?
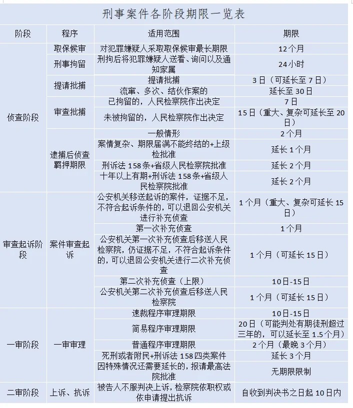
这是一个刑事案件的基本流程图。图中详细描述了从立案到刑事上诉的各个阶段和时间线。具体如下: 1. 立案:由公安机关或检察机关进行。 2. 侦查:通常在7天内完成,也可能持续到1-3个月。 3. 刑事拘留:通常为3-30天。 4. 取保候审:律师可以提出申请,最长可为1-3个月。 5. 监视居住:最长可以为6个月。 6. 逮捕:如果证据确凿,可以由检察院提起公诉。 7. 审查起诉:检察院的工作,通常需要1-2个月。 8. 开庭审理:通常为20天左右,但在某些情况下可能会延长。 9. 判决与裁定:法院根据证据作出的最终决定。 10. 上诉:当事人或检察院对判决不满意时可以进行上诉。 11. 审判监督程序:对已经生效的判决进行再次审查的程序。 整个流程旨在确保法律程序的公正、公平和透明。 一旦涉及刑事案件,犯罪嫌疑人会被刑事拘留,刑拘后公安机关会在24小时内将犯罪嫌疑人送到对应看守所,并通知其家属,家属会收到刑事拘留通知书,或先接到办案警官电话通知; 此时起,家属就可以委托律师会见了解情况,同时可以去看守所给犯罪嫌疑人存钱。刑事拘留期限最长37天。在这37天中,公安机关会对犯罪嫌疑人进行讯问,如果公安机关根据讯问得知犯罪嫌疑人犯罪事实清楚,证据确实充分,确以触犯刑法的,会向同级检察院报请批准逮捕,检察院7天内作出是否批准逮捕。 因此在刑事拘留30天内,犯罪嫌疑人的犯罪事实尚未定性,是办理取保的最佳时期。如果办理了取保候审,则表明犯罪嫌疑人没有涉嫌犯罪,或涉嫌犯罪情节较轻,后期判处缓刑的几率较大。如果错过了这30天的黄金期限被批准逮捕,则证明犯罪嫌疑人基本犯罪事实已经查清属实,应当追究刑事责任了。 总体来说从进入看守所的那一刻,到判决书生效时,一般需要关押9个月左右的时间,如每个延长期限加起去,大约32个月左右的时间,也就是差不多两年的时间。如是判缓,立即释放;如是判实刑,判决生效后由看守所移交监狱。 如果您有想了解的刑事咨询,欢迎随时联系我们。
¥ 议价
我已阅读并同意
《中介网服务协议》
推荐经纪人
1、标的信息为卖家提供,中介网不对该信息真实性或准确性作保证。
2、若需查询更多信息请联系中介网经纪人核实。
3、为了安全起见,不要轻易与卖家进行线下交易;非平台线上中介的项目,出现任何后果均与中介网无关,无论卖家以任何理由要求线下交易的,请联系中介网经纪人举报。
详细介绍
服务介绍
常见问答


















