抚养费协议|增加抚养费|追索抚养费
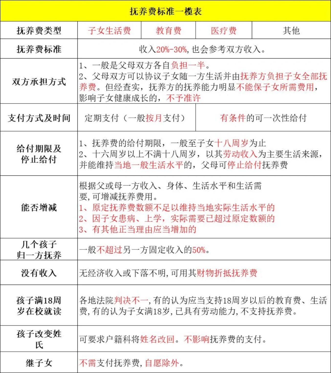
一、抚养费怎么算 1.抚养费标准-抚养费包括什么 抚养费包括子女生活费、教育费、医疗费等费用 2.抚养费一个月多少算合理 抚养费的数额,可以根据子女的实际需要、父母双方的负担能力和当地的实际生活水平确定。 一般来说每月1000左右,低的几百高的二千以上 3.抚养费是按基本工资还是啥 计算抚养费时所依据的“月总收入”,系指税后年总实际收入按月均计算的实际收入,包括住房公积金、年终奖、季度奖等实际收入在内 4.抚养费每年递增多少合适: 可约定每年递增5%-8%左右 二、抚养费给到多久 抚养费的给付期限,一般至子女十八周岁为止。 抚养费应当定期给付,一般是一月一付,有条件的可以一次性给付。 三、抚养费不给怎么办 1.抚养费起诉状-模板自取 2.追索抚养费协议-模板自取 四、抚养费强制执行有用吗 不给抚养费,法院强制执行的措施: 1.提取、扣留被申请人的储蓄存款或工资等劳动收入。如:请被执行人所在单位协助从工资中按月扣除; 2.查封、扣押、冻结、变卖被申请人的财产。是指财产被查封、扣押后,执行员责令被执行人在指定期间履行法律确定的义务。逾期不履行,按照规定法院可将被查封、扣押的财产交有关单位进行拍卖或者变买。强制负有义务的当事人履行义务。 五、专业离婚律师提醒 1.抚养义务是父母的法定义务,父母一方无经济收入或者下落不明的,可以用其财物折抵抚养费。 2.婚生子女、非婚生子女与具有同等的法律地位,不直接抚养的生父/母都应当按时支付抚养费。 3.抚养费的给付不以离婚为前提,婚姻关系存续期间,父母双方或者一方拒不履行抚养子女义务,未成年子女或者不能独立生活的成年子女有权向其父母请求支付抚养费 4.抚养费的给付标准不是一成不变的,有特殊情况的,子女可以要求增加抚养费的给付标准,未直接抚养一方也可以要求降低抚养费给付的标准。 5.抚养费请求权不受诉讼时效的限制。 6.父母不得因子女变更姓氏而拒付子女抚养费。
¥ 议价
我已阅读并同意
《中介网服务协议》
推荐经纪人
1、标的信息为卖家提供,中介网不对该信息真实性或准确性作保证。
2、若需查询更多信息请联系中介网经纪人核实。
3、为了安全起见,不要轻易与卖家进行线下交易;非平台线上中介的项目,出现任何后果均与中介网无关,无论卖家以任何理由要求线下交易的,请联系中介网经纪人举报。
详细介绍
服务介绍
常见问答


















