继承公证材料一览表
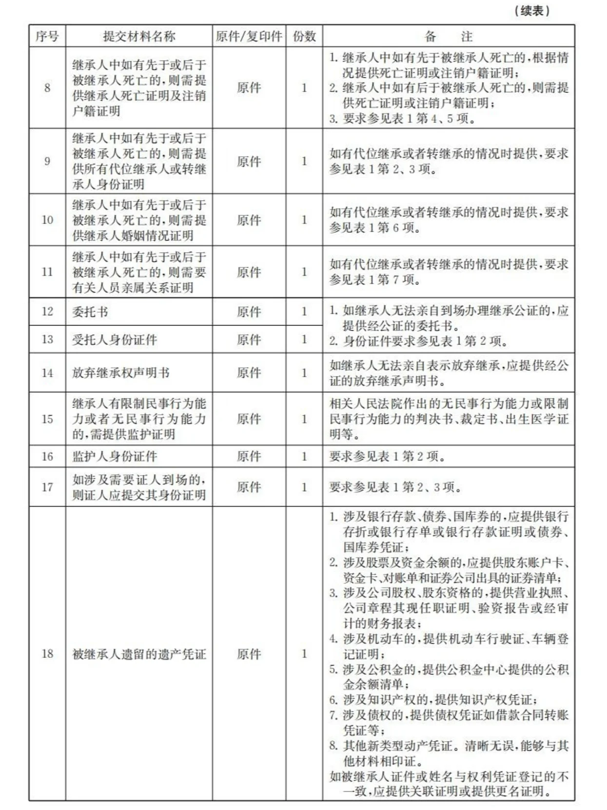
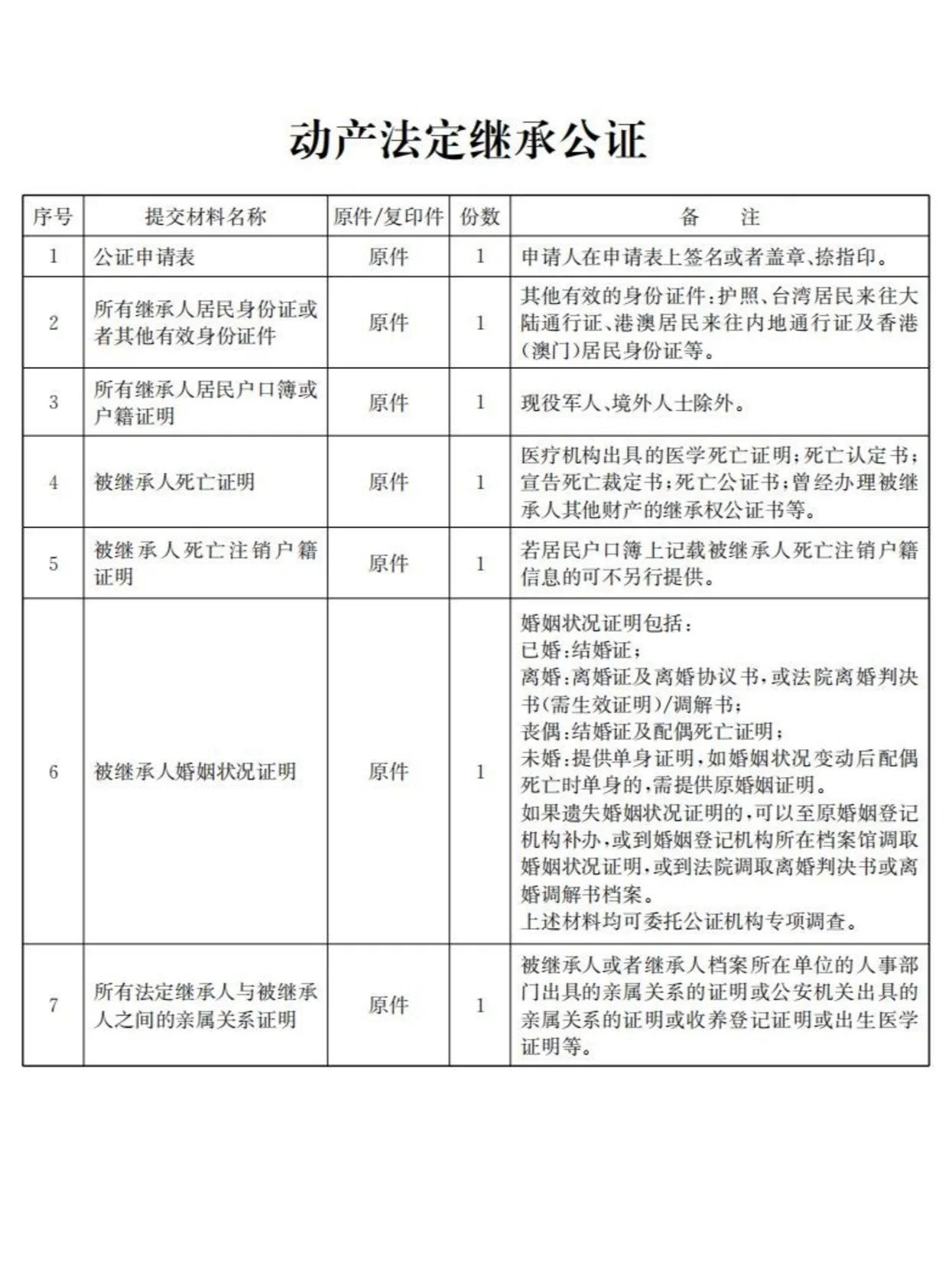
可以公证和继承的动产类型: 如果涉及银行存款、债券或国库券,应提供银行存折、银行存款证明或债券或国库券证明; 对于股票和资金余额,应提供股东账户卡、资金卡、对账表和证券公司发布的证券清单; 涉及公司股权或股东资格的,提供营业执照、公司章程、在职证明、验资报告或经审计的财务报表; 涉及机动车的,提供机动车驾驶证和车辆登记证; 如涉及住房公积金,提供住房公积金中心提供的住房公积金余额清单; 涉及知识产权的,提供知识产权证书; 涉及债权的,提供借款合同转让凭证等债权凭证; 其他新型动产证书。清晰准确,可与其他材料进行验证。 公证遗产的好处: ]法律效力和权限 继承公证是由国家公证机构出具的具有法律效力的证明文件,具有较高的权威性和公信力。它可以有效地确认继承人的身份和继承权,为继承人提供法律保护。 简化程序 继承公证可以简化继承过程中繁琐的程序。在办理继承时,继承人通常需要提供一系列证明材料,经过公证的继承权证明文件可以直接作为有效凭证,减少不必要的麻烦。 当然,如果无法通过公证处理遗产,也可以向律师寻求帮助并提起诉讼寻求解决。
¥ 议价
我已阅读并同意
《中介网服务协议》
推荐经纪人
1、标的信息为卖家提供,中介网不对该信息真实性或准确性作保证。
2、若需查询更多信息请联系中介网经纪人核实。
3、为了安全起见,不要轻易与卖家进行线下交易;非平台线上中介的项目,出现任何后果均与中介网无关,无论卖家以任何理由要求线下交易的,请联系中介网经纪人举报。
详细介绍
服务介绍
常见问答


















