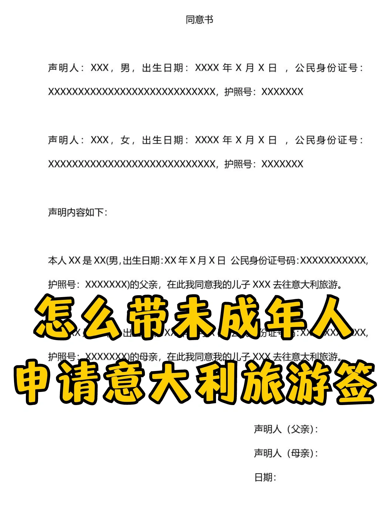
带未成年申请意大利签证|出行委托书公证
带18岁以下的未成年人申请意大利签证, 如果孩子与父母一起旅行,则需要出生证明(表明亲属关系并需要海牙证明) 如果孩子与父母之一一起旅行,他们需要获得出生证明、授权书和海牙认证 如果孩子与父母以外的人一起旅行,他们需要接受家庭关系公证、父母双方的授权书公证和海牙认证 如果孩子的父母已经去世,则需要经过公证的死亡证明和海牙证明(如果家庭/户口簿或出生证明上注明了死者,则无需证明) 如果父母离婚,一方失去监护权,则需要经过公证的法院判决和海牙认证。 中国的海牙认证是原中国外交部和各省级外事办公室的认证!不要觉得这很复杂!对于单独出镜的未成年人,通常是不接受的! 上述文件通常需要提交原件(除非另有规定,否则所有中文材料都必须附有翻译件)。 出生证明可以通过提供以下信息进行在线公证和认证: 身份证和户口本扫描件 出生医学证明或独生子女证明扫描件 父母身份证和户口簿扫描件 父母结婚证全扫描件 无需随附的同意书也可以通过公证人视频签名在线填写,只需提供公证认证: 儿童和父母的身份证和户口本扫描件 孩子的出生医学证明扫描件 父母结婚证全扫描件 旅行协议/旅行授权书文字版
¥ 议价
我已阅读并同意
《中介网服务协议》
推荐经纪人
1、标的信息为卖家提供,中介网不对该信息真实性或准确性作保证。
2、若需查询更多信息请联系中介网经纪人核实。
3、为了安全起见,不要轻易与卖家进行线下交易;非平台线上中介的项目,出现任何后果均与中介网无关,无论卖家以任何理由要求线下交易的,请联系中介网经纪人举报。
详细介绍
服务介绍
常见问答


















