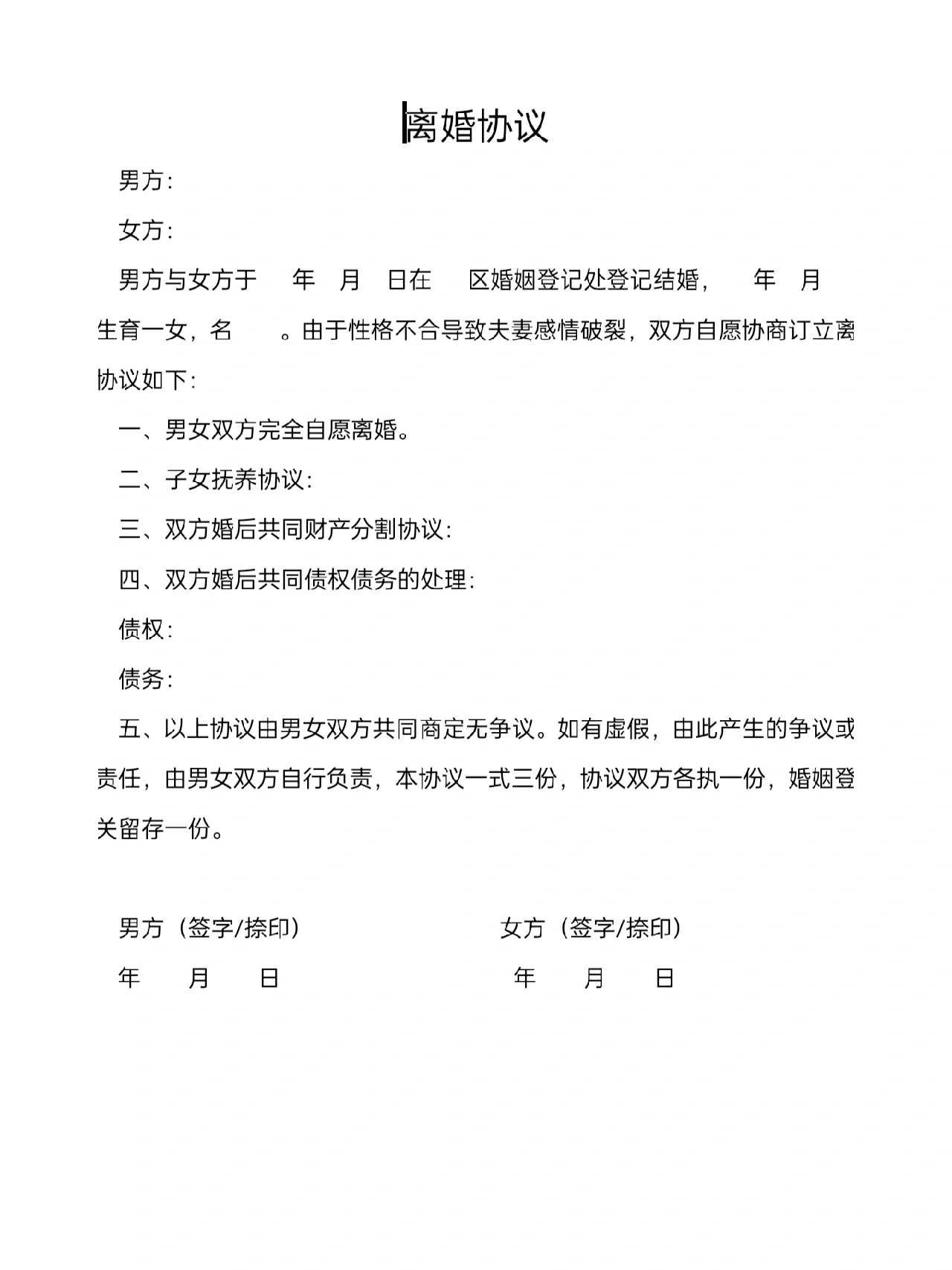
离婚协议务必注意的地方
1.财产分割约定明确、具体、可操作,若约定过于简单,极易造成离婚后财产纠纷,且不易解决; 2.户口处理,户口问题不属于法院受理范围,但可以通过约定法律责任约束; 3.姓氏处理,若有担心,建议约定; 4.擅自处理共同财产的法律责任; 5.赠与子女财产尤其需要明确具体、可操作,本人曾多次遇到离婚后咨询赠与子女财产如何处理的问题,其中离婚协议约定不明确的占多数,导致后续纠纷不断,务必注意。 建议:简单的离婚协议可以自行拟定,但涉及子女、财产等离婚协议建议慎重,必要时由律师代书或审查,小小的咨询费/代书费可以省去大大的麻烦。
¥ 议价
我已阅读并同意
《中介网服务协议》
1、标的信息为卖家提供,中介网不对该信息真实性或准确性作保证。
2、若需查询更多信息请联系中介网经纪人核实。
3、为了安全起见,不要轻易与卖家进行线下交易;非平台线上中介的项目,出现任何后果均与中介网无关,无论卖家以任何理由要求线下交易的,请联系中介网经纪人举报。
推荐经纪人
1、标的信息为卖家提供,中介网不对该信息真实性或准确性作保证。
2、若需查询更多信息请联系中介网经纪人核实。
3、为了安全起见,不要轻易与卖家进行线下交易;非平台线上中介的项目,出现任何后果均与中介网无关,无论卖家以任何理由要求线下交易的,请联系中介网经纪人举报。
详细介绍
服务介绍
常见问答


















