网站SEO全面优化
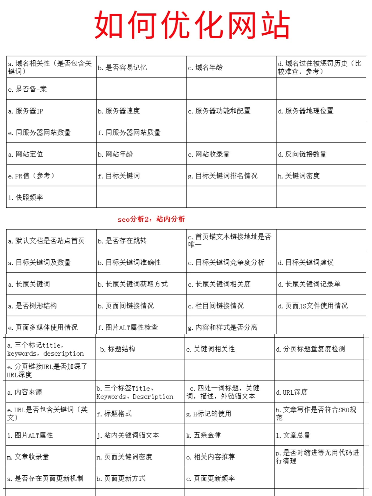
如何优化网站 第1: 提高网站速度 快速加载的网站是吸引用户的关键。 通过压缩图像减少HTTP请求使用浏览器缓存,它可以显著提高网站速度#网站速度优化#用户体验 第2: 优化移动设备体验 如今,移动设备已经成为访问网站的主要方式。确保您的网站在各种屏幕尺寸上完美显示,并提供简单、用户友好的导航和互动体验#移动优化#响应式设计 第3: 创建高质量的内容 内容是吸引用户和提高搜索引擎排名的关键吗。使用有吸引力的标题提供有价值和独特的内容以及各种多媒体元素提高可读性和吸引力#内容优化#SEO 第4: 改进网站导航 清晰直观的网站导航能否帮助用户快速找到他们想要的信息。使用易于理解的标签和菜单结构,确保用户可以轻松浏览您的网站#导航优化#用户友好 第5: 优化搜索引擎排名 使用关键词进行研究优化元标签以确保您的网站在搜索引擎结果中获得更高的排名。同时,建立高质量的外部链接和参与社交媒体也可以提高网站的知名度。 第6: 定期监测和分析数据 通过使用网站分析工具,了解用户行为和流量来源可以帮助您做出更好的决策,并不断优化您的网站。基于数据进行A/B测试,找到最佳用户体验
¥ 议价
我已阅读并同意
《中介网服务协议》
推荐经纪人
1、标的信息为卖家提供,中介网不对该信息真实性或准确性作保证。
2、若需查询更多信息请联系中介网经纪人核实。
3、为了安全起见,不要轻易与卖家进行线下交易;非平台线上中介的项目,出现任何后果均与中介网无关,无论卖家以任何理由要求线下交易的,请联系中介网经纪人举报。
详细介绍
服务介绍
常见问答


















