五种常见的声明书公证!挑战一篇说清楚!
                        
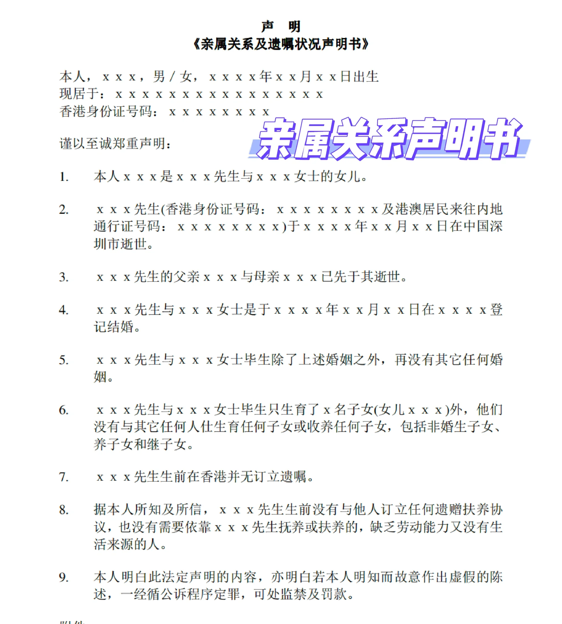
                        随着中外人员交往日益密切,中国公民、外国人为声明书办公证认证的数量日益增多。那么,究竟什么情况下需要用到声明书呢声明书公证认证该如何办理 这一篇带大家揭秘五种常见的声明书公证,你究竟需要哪种快来自查吧! 【同一人声明书】 办理同一人声明书公证的原因有: ①如您曾经持有中国护照、中国身份证在中国办理了房产买卖、开设银行账户、考取驾照等手续,现已加入外国国籍,在处理国内身份证登记的相关业务时需要出具一份同一人声明书公证。 ②说明原护照上的中文姓名与变更国籍后的护照姓名为同一人,新旧护照为同一人时需要出具一份同一人声明书公证。 【放弃继承声明书】 办理放弃继承声明书公证的原因有: 身为遗产的合法继承人之一,人在国外不想继承遗产,则可以办理一份放弃遗产继承权声明书并进行公证。 (遗产包括但不限于不动产、房产、机动车、银行存款、公司gu权、理财产品、股票、住房公积金等等) 【定居住址声明书】 办理定居住址声明书公证的原因有: 当事人居住在国外,在涉及到向中国境外转移财产、汇款或注销户口等事项时,需要对中国有关部门证明已经定居国外,或者需要证实其外国永居身份。就需要出具一份定居声明书公证。 【亲属关系声明书】 办理亲属关系声明书公证的原因有: 主要用于中外人员办理签证及其赴对方国家定居、探亲、旅游、留学、gou房、继承遗产、申请劳工伤亡赔偿、领取抚恤金等事项。 【单身声明书】 单身声明书包括未婚、离婚未再婚、丧偶未再婚。 办理单身声明书公证的原因有: 跨国恋结婚、财产继承、卖房等原因需要证明当事人婚姻状态。需要提供一份单身声明书公证。 办理声明书公证需要的材料: 1.声明书 2.申请人身份证户口簿 不同类型的声明书公证适用于不同的场合,选择合适的声明书公证类型,能更好保障自己的权益。
¥ 议价
我已阅读并同意
                                《中介网服务协议》
                            
                         
            推荐经纪人
            
            
         
    1、标的信息为卖家提供,中介网不对该信息真实性或准确性作保证。
2、若需查询更多信息请联系中介网经纪人核实。
3、为了安全起见,不要轻易与卖家进行线下交易;非平台线上中介的项目,出现任何后果均与中介网无关,无论卖家以任何理由要求线下交易的,请联系中介网经纪人举报。
详细介绍
                服务介绍
                常见问答
                
             
                    













 
                         
                 
                    
 
                                 
                                 
                                 
                                 
                                 
                                 
                    
                 
                     
        

 苏公网安备 32010502010503号
 苏公网安备 32010502010503号
     
         
         
        

 
    