嘉里物流与顺丰泰森订立国际货运代理框架协议
6月29日消息,日前,嘉里物流联网有限公司(简称“嘉里物流”或“公司”)发布了国际货运代理框架协议项下持续关连交易公告。
嘉里物流宣布,于2022年6月28日,公司与顺丰泰森订立国际货运代理框架协议,据此,顺丰泰森集团同意按一般商业条款或更佳条款并按公平基准(或按不逊于顺丰泰森集团向独立第三方提供或本集团从独立第三方获得的条款)向集团提供有关服务。顺丰泰森为顺丰控股的全资附属公司,而顺丰控股为公司的控股股东。因此,顺丰泰森为嘉里物流关连人士。

双方约定,每项有关交易的应付费用,将根据订约方按季度参考独立第三方承运人收取的现行运费,并考虑各种因素预先确定的适用于航线的货运费率而厘定,上述因素包括但不限于:货物的重量、体积、价值及种类;所需的舱位种类;嘉里物流从至少两家独立第三方承运人获取的报价。

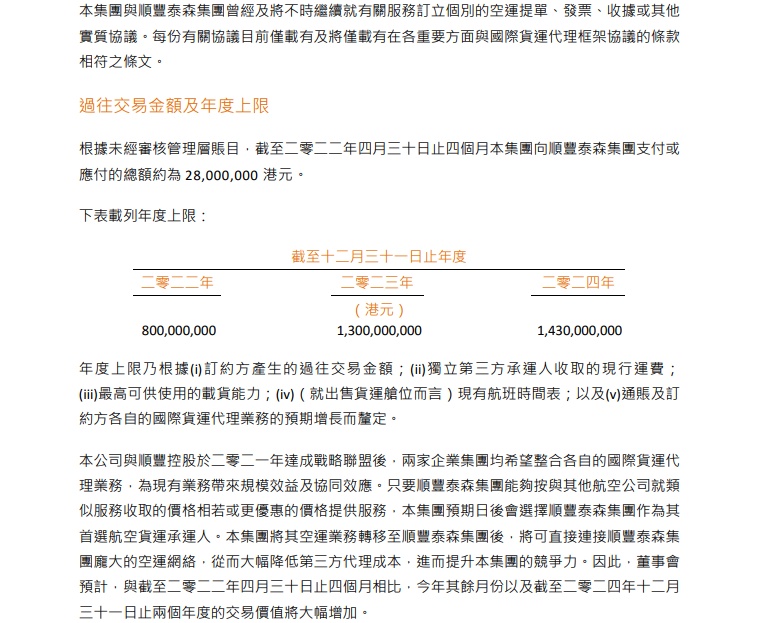
根据未经审核管理层账目,截至2022年4月30日止四个月,嘉里物流向顺丰泰森集团支付或应付的总额约为2800万港元。2022年度上限为8亿港元,2023年度上限为13亿港元,2024年度上限为14.3亿港元。
年度上限是根据订约方产生的过往交易金额;独立第三方承运人收取的现行运费;最高可供使用的载货能力等厘定。

另悉,嘉里物流将空运业务转移至顺丰泰森集团后,将可直接连接顺丰泰森集团空运网络,从而大幅降低第三方代理成本,进而提升集团的竞争力。嘉里物流联网有限公司为一家物流服务供应商,拥有多元化业务组合,遍及全球59个国家和地区。








