苏宁易购调整《抖音小店销售管理细则》 7月25日生效
7月19日消息,苏宁易购日前发布关于《抖音小店销售管理细则》调整公告(以下简称公告)。
公告称,为了适合平台抖音小店管理,提升运营效率,确保消费者权限,故针对《抖音小店销售管理细则》进行调整。该规则调整于2022年7月18日公示。发生在本规则生效之日前的行为,适用当时的规则进行处理;发生在本规则生效之日后的,适用本规则。

本公告发布后公示七日,并在公示期间征求相关意见。公示期满如无修改,则于2022年7月25日生效;如有修改,则另行公示生效。
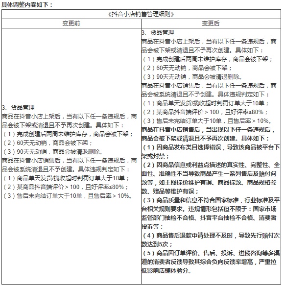
公告显示,《抖音小店销售管理细则》变更后,商品在抖音小店销售后,当出现以下任一条违规后,商品会被下架或清退且不予再次创建。具体如下:因商品发布类目选择错误,导致该商品被平台下架或封禁;因商品信息或利益点描述的真实性、完整性、全面性、准确性不当导致商品产生一系列售后及赔付问题等,如主图标价维护有误、商品标题、商品规格参数、赠品等维护有误;商品质量和信息不符合国家标准,行业标准及平台相关规则要求。违规情形包括但不限于:国家市场监管部门抽检不合格、抖音平台抽检不合格、消费者投诉等;商品售后退款申请处理不及时,导致先行赔付次数达到5次;商品因订单评价、售后、投诉、进线咨询等多渠道的消费者反馈导致其综合负向反馈率增高,严重拉低影响店铺体验分。

商品在抖音小店上架后,当有以下任一条违规后,商品会被下架或清退且不予再次创建。具体如下:完成创建后两周未维护库存,商品会被下架;60天无动销,商品会被下架;90天无动销,商品会被清退删除。
商品在抖音小店销售后,当有以下任一条违规后,商品会被系统清退且不予创建。具体违规判定如下:商品单天发货/揽收超时判罚订单大于10单;某商品抖音端评价>100,且好评率≤80%;售后未完结订单大于10单,且售后率>10%。











