抖音新增自主更改内容推荐功能 可调节内容推荐强度
8月16日消息,近日,抖音上线了自主更改内容推荐功能,用户可以在“我”-“使用管理助手”-“内容偏好设置”中进行修改,设置自己感兴趣的内容版块,并自由调节内容推荐强度。
据悉,抖音推荐初始默认板块有“生活分享”“舞蹈大师”“萌宠-猫咪”“彩妆技能”“明星资讯”等,涵盖游戏、萌宠、时尚、音乐、美食、二次元、旅行、体育、汽车、金融财经等领域。本次调整由平台根据用户画像统一推荐内容,更新迭代为用户自定义推荐内容。

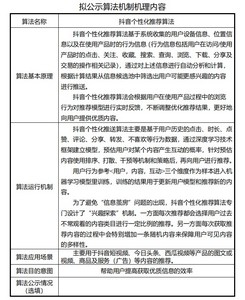
据了解,近日,国家互联网信息办公室在其官方网站发布互联网信息服务算法备案信息的公告,公开了天猫、淘宝、抖音、快手、微信等众多知名APP的热搜和个性化推送等算法,内容覆盖了算法的基本原理和运行机制。
其中,北京字节跳动科技有限公司公布了抖音个性化推荐算法,适用西瓜视频APP、抖音短视频APP、今日头条APP。该算法主要应用于图文、视频、商品及服务内容推荐,通过用户历史的点击、时长、点赞、评论、转达、不喜欢等行为数据为用户推荐可能感兴趣的内容。

值得关注的是,Tech星球独家获悉,抖音电商将迎来调整,继6月份抖音电商作者商品运营负责人李恬离职后,抖音电商正加速改变过渡绑定内容流量的局面。近期,抖音内部宣布,部分中腰部业务将交由抖音电商服务商团队执行,抖音电商的行业运营将分出两条业务线,即内容业务和货架业务,未来,抖音电商主要去做商城和品牌。

行业分析人士表示,抖音电商此前的发力点主要在内容领域,即在短视频和直播场景中售卖,培养用户的购物习惯,这就是抖音的“兴趣电商”模式。但抖音内部认为,如今这部分业务已经成熟,后续需要开拓更多商家经营阵地,不依赖于内容的货架场景,商城和商家店铺打通,比如用户在直播间加入店铺会员后,不开播的时候可以去店铺的页面看,形成订单交易和复购率,这部分的交易额也不小。
目前,为了向货架电商发展,抖音商城内的界面已与传统货架电商平台淘宝、拼多多、京东等无异,还添加了秒杀、百亿补贴等活动。









