1688平台拟于10月30日升级现行严选商品标准
10月18日消息,1688平台日前发布严选商品标准升级公告(以下简称公告)。
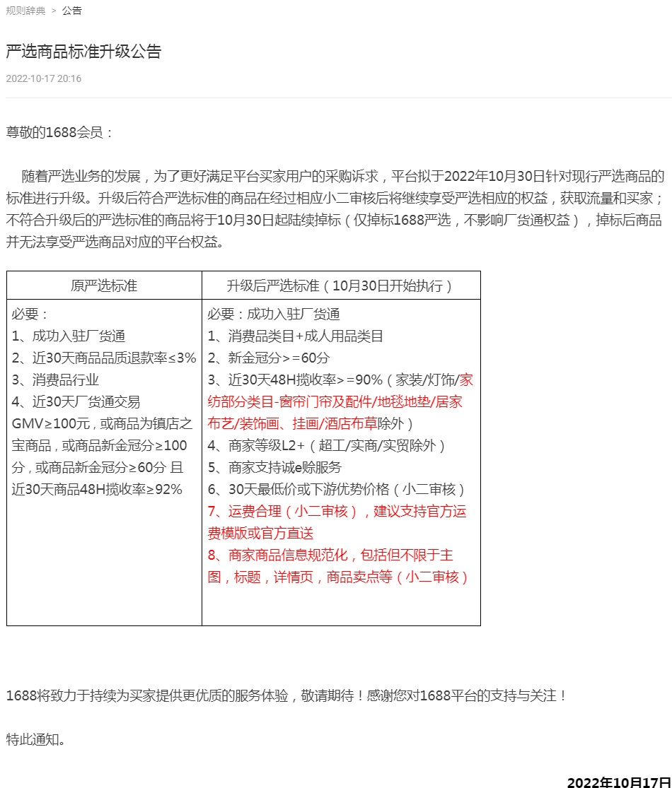
公告称,随着严选业务的发展,为了更好满足平台买家用户的采购诉求,平台拟于2022年10月30日针对现行严选商品的标准进行升级。升级后符合严选标准的商品在经过相应小二审核后将继续享受严选相应的权益,获取流量和买家;不符合升级后的严选标准的商品将于10月30日起陆续掉标(仅掉标1688严选,不影响厂货通权益),掉标后商品并无法享受严选商品对应的平台权益。

公告显示,升级后严选标准,消费品类目+成人用品类目;新金冠分>=60分;近30天48H揽收率>=90%(家装/灯饰/家纺部分类目-窗帘门帘及配件/地毯地垫/居家布艺/装饰画、挂画/酒店布草除外);商家等级L2+(超工/实商/实贸除外);商家支持诚e赊服务;30天最低价或下游优势价格(小二审核);运费合理(小二审核),建议支持官方运费模版或官方直送;商家商品信息规范化,包括但不限于主图,标题,详情页,商品卖点等(小二审核)。
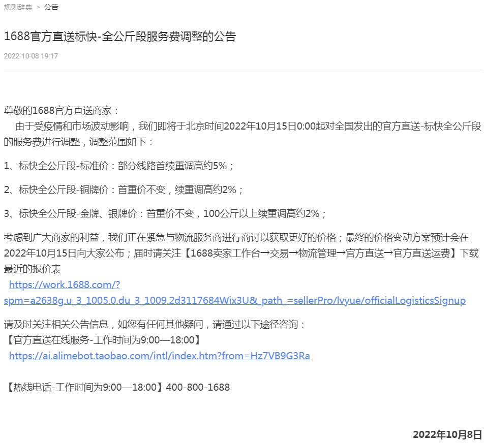
1688平台近日还发布1688官方直送标快-全公斤段服务费调整的公告,由于受疫情和市场波动影响,1688平台于北京时间2022年10月15日0:00起对全国发出的官方直送-标快全公斤段的服务费进行调整。

调整范围如下:标快全公斤段-标准价:部分线路首续重调高约5%;标快全公斤段-铜牌价:首重价不变,续重调高约2%;标快全公斤段-金牌、银牌价:首重价不变,100公斤以上续重调高约2%。








