淘宝网修订具有作弊风险商品及服务规则 11月24日生效
11月22日消息,淘宝网近日发布《淘宝平台违禁信息管理规则》具有作弊风险的商品及服务规则修订的公示通知(以下简称公告)。
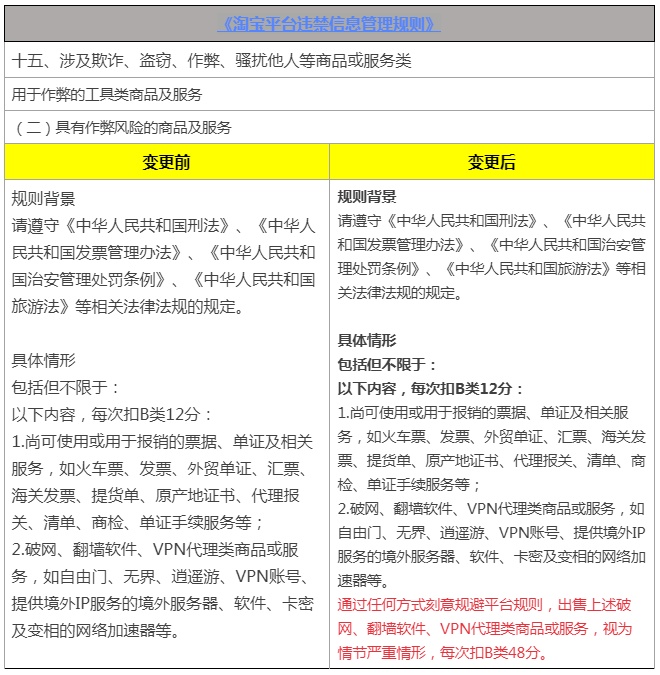
公告称,为了规范淘宝网网购平台的市场管理秩序,为消费者营造安全安心的网购环境,提升消费者的购买信心和满意度,淘宝网将依据国家相关法律法规,《淘宝平台违禁信息管理规则》修订不符合国家标准、交通等禁售规则。此次规则变更于2022年11月17日公示,将于2022年11月24日正式生效。

公告显示,此次规则主要变更点:新增通过任何方式刻意规避平台规则,出售上述破网、翻墙软件、VPN代理类商品或服务,视为情节严重情形,每次扣B类48分。
具体来看,具有作弊风险的商品及服务变更后,具体情形包括但不限于以下内容,每次扣B类12分:尚可使用或用于报销的票据、单证及相关服务,如火车票、发票、外贸单证、汇票、海关发票、提货单、原产地证书、代理报关、清单、商检、单证手续服务等;破网、翻墙软件、VPN代理类商品或服务,如自由门、无界、逍遥游、VPN账号、提供境外IP服务的境外服务器、软件、卡密及变相的网络加速器等。
通过任何方式刻意规避平台规则,出售上述破网、翻墙软件、VPN代理类商品或服务,视为情节严重情形,每次扣B类48分。

淘宝网近日还发布《飞猪旅行集市管理规范》变更公告,为规范飞猪旅行集市的市场管理秩序,为消费者营造安全安心的网购环境,现修订《飞猪旅行集市管理规范》。该规则变更于2022年11月14日公示通知,将于2022年12月15日生效。
本次规则变更的主要内容如下:经营“目的地玩乐”、“旅游优惠券/会员卡”、“旅游购物/纪念品/旅行用品”、“旅游服务”类目的商家须提供《营业执照》供淘宝网审查备案,且《营业执照》经营范围必须包含旅游服务或旅游咨询业务及相关内容。










