中通快递第三季度营收89.45亿元 净利同比增长63.1%
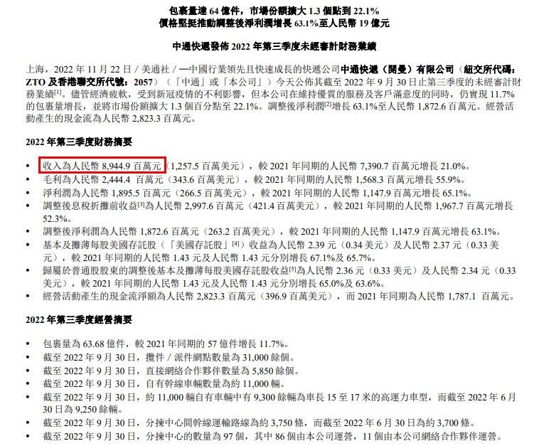
11月22日消息,中通快递今日早间发布2022年第三季度未经审计财务业绩。财报显示,2022年第三季度,中通快递收入为89.45亿元,较2021年同期的人民币73.91亿元增长21.0%。
具体来看,核心快递服务收入较2021年同期增长22.7%,该增长是由于包裹量同比增长11.7%及单票价格增长9.9%的综合影响所致。货运代理服务收入较2021年同期减少13.7%,是由于跨境电商需求和定价下降所致。物料销售收入主要包括电子面单打印所需的热敏纸销售收入,同比增长14.3%。其他收入主要由金融贷款业务组成。
2022年第三季度,中通快递毛利为24.44亿元,较2021年同期15.68.亿元增长55.9%;净利润为18.95亿元,较2021年同期11.48亿元增长65.1%;调整后净利润18.73亿元,较2021年同期11.48亿元增长63.1%;经营活动产生的现金流净额为28.23亿元,2021年年同期为17.871亿元。


截至2022年9月30日,揽件/派件网点数量为31000余个,直接网络合作伙伴数量为5850余个,自有干线车辆数量为约11000辆;约11000辆自有车辆中有9300余辆为车长15至17米的高运力车型,而截至2022年6月30日为9250余辆。
截至2022年9月30日,分拣中心间干线运输路线为约3750条,而截至2022年6月30日为约3700条;分拣中心数量为97个,其中86个由公司运营,11个由公司网络合作伙伴运营。

2022年第三季度,中通快递的包裹量为63.68亿件,较2021年同期57亿件增长11.7%。中通快递预计,公司2022年的全年包裹量将在243.0亿-247.4亿件的区间,同比增长9%-11%。
此外,于2022年11月17日,董事会批准股份回购计划的进一步变动,将可回购的股份总价值由10亿美元增加到15亿美元,并将有效期延长一年,直至2024年6月30日为止。公司预期回购资金来自其现有的现金余额。截至2022年9月30日,公司以平均购买价25.21美元(包括回购佣金)购买共计36,074,242股美国存托股。






图源:中通快递官微








