淘宝网调整保证金管理规范 2月8日生效
2月1日消息,淘宝网今日发布关于《淘宝网保证金管理规范》变更基础额度的公示通知(以下简称公告)。
公告称,为进一步提升淘宝网的营商环境,帮助卖家快速成长,降低卖家经营成本的同时更好地保障消费者购物体验,构建健康良好安心的经营秩序,淘宝网拟对《淘宝网保证金管理规范》进行调整。此次规则变更于2023年2月1日公示通知,将于2023年2月8日正式生效。

公告显示,主要变更点:调整基础额度定义与额度计算;调整商品类目额度标准。
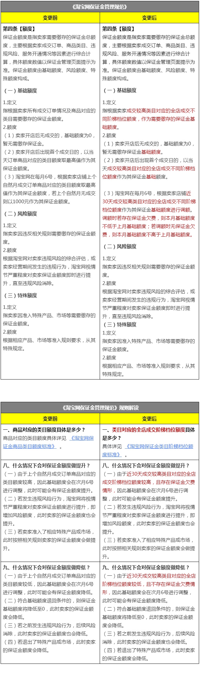
具体来看,《淘宝网保证金管理规范》变更后,基础额度指根据卖家成交较高类目对应的全店成交不同阶梯档位额度,作为需要缴存的保证金基础额度。
卖家开店后无成交的,基础额度为0,暂无需缴存保证金基础额度。卖家开店后出现首个成交日的,以当天成交较高类目对应的全店成交不同阶梯档位额度作为其保证金基础额度。淘宝网在每月6号,根据卖家店铺近30天成交较高类目对应的全店成交不同阶梯档位额度作为其保证金基础额度进行调额。调额时若存在保证金欠费,则本月基础额度不低于上月基础额度;若调额时无保证金欠费,则本月基础额度不高于上月基础额度。

《淘宝网保证金管理规范》显示,保证金额度是指卖家需要缴存的保证金总额度,主要根据卖家成交订单、商品类目、违规风险、服务开通情况等因素进行综合计算,具体额度数值以保证金管理页面提示为准。保证金额度由基础额度、风险额度、特殊额度构成。
《淘宝网保证金管理规范》规则解读变更后,保证金额度提升方面,由于近30天成交较高类目对应的全店成交阶梯档位额度较高,且存在保证金欠费情形,因此基础额度会在次月6号进行调整,此时可能会有保证金额度提升;保证金额度降低方面,由于近30天成交较高类目对应的全店阶梯档位额度较低,且不存在保证金欠费情形,因此基础额度会在次月6号进行调整,此时可能会有保证金额度降低。










