太平鸟 董事兼总经理陈红朝辞职
2月7日消息,宁波太平鸟时尚服饰股份有限公司(以下简称“太平鸟”或“公司”)发布关于董事兼总经理辞职的公告。
公司董事会于近日收到公司董事兼总经理陈红朝先生提交的书面辞职报告。陈红朝先生因个人原因,申请辞去公司董事、董事会提名委员会委员、总经理职务,辞职后不在公司担任任何职务。
根据相关法律法规及《公司章程》的有关规定,陈红朝的辞职未导致公司董事人数低于法定最低人数,其辞职报告自送达公司董事会时生效。

太平鸟方面表示,陈红朝的辞职不会影响公司董事会正常运行和公司正常生产经营。公司将依据有关法律法规和《公司章程》的规定,尽快履行相应程序完成相应职务的补选工作。
在聘任新的总经理之前,由公司董事长张江平代为履行总经理职务。

图源:太平鸟官网
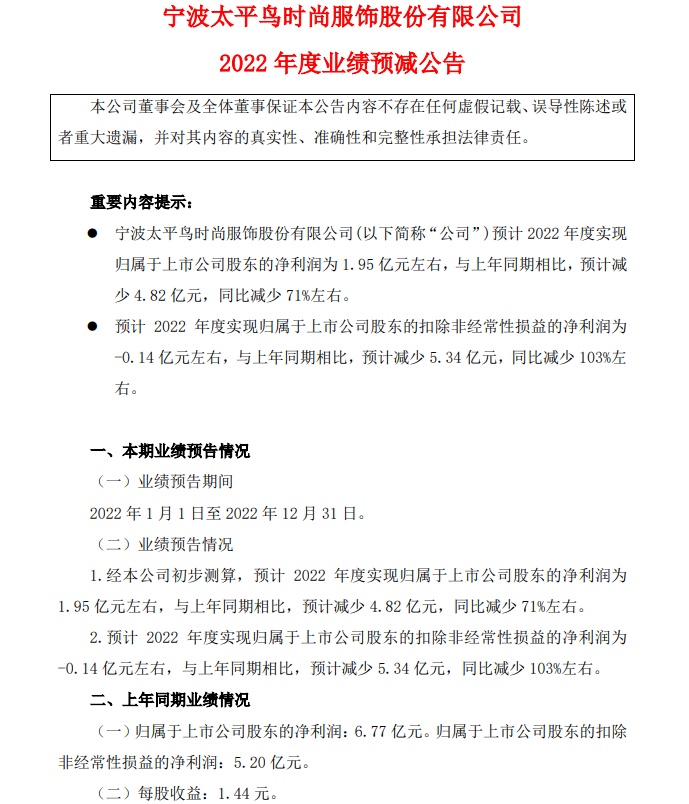
不久前,太平鸟发布2022年度业绩预减公告。业绩预告期间为2022年1月1日至2022年12月31日。
太平鸟预计2022年度实现归属于上市公司股东的净利润为1.95亿元左右,与上年同期相比,预计减少4.82亿元,同比减少71%左右。预计2022年度实现归属于上市公司股东的扣除非经常性损益的净利润为-0.14亿元左右,与上年同期相比,预计减少5.34亿元,同比减少103%左右。
太平鸟表示,2022年,公司零售业绩出现下滑,公司销售毛利同比下降。同时,公司店铺租金、员工薪酬等固定性费用较大,导致公司扣非净利润出现亏损。









