齐心集团成功服务湖南多家政企客户
2月16日消息,齐心集团成功服务湖南多家政企客户,包括:中国光大银行长沙分行及二级分行2022-2024年度宣传用品供应商入围项目、湖南省监狱罪犯日用品供应站供应商入围项目、中国建设银行股份有限公司湖南省分行宣传营销活动用品整合采购(日用小家电类)。

图源:齐心集团官微
天眼查公开资料显示,齐心集团(深圳齐心集团股份有限公司)始创于1991年,专注政企采购服务30余年,于2009年在深圳A股成功上市,是中国B2B办公物资服务和SaaS云视频的龙头企业,服务全球多个国家和地区。

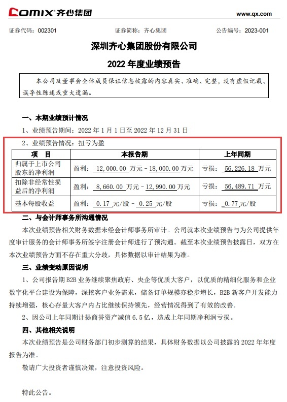
上月底,齐心集团发布2022年度业绩预告。公告显示,齐心集团预计2022年归属于上市公司股东的净利润为1.2-1.8亿元,上年同期为亏损5.62亿元。
扣除非经常性损益后的净利润为8660万元-12990万元,上年同期为亏损5.65亿元。基本每股收益0.17元/股-0.25元/股,上年同期为亏损0.77元/股。

关于业绩变动原因,齐心集团表示,公司报告期B2B业务继续聚焦政府、央企等优质大客户,以优质的精细化服务和企业数字化平台建设为保障,深挖客户业务需求,储备订单规模亦稳步增长,B2B新客户开发能力持续增强,核心存量大客户内占比继续保持领先,经营情况得到了有效的改善。
此外,因公司上年同期计提商誉资产减值6.5亿,造成上年同期净利润亏损。








