Shopee菲律宾 4月3日起卖家可自行申请计分豁免
3月23日消息,Shopee菲律宾平台宣布,2023年4月3日起,所有卖家均可自行通过卖家中心或Shopee App申请计分豁免,无需再像从前一样自行填表或联系客服/经理。
需要注意,卖家仅能在计分产生后的14天内申诉(包括假日及周末),否则申诉会被驳回;卖家需在7天内提交额外文件否则申诉会被驳回。

(图源:Shopee菲律宾电商平台公众号,下同)
只有证据充分证明违规行为非卖家过失的情况下,计分申诉才有效,如:因物流车的载货量问题,导致骑手没有出现或未能在预定取件日期内取走订单;因系统错误无法生成物流追踪码或打印物流提单;因COVID-19无法及时履行订单,例如因仓库消毒无法履行订单;遇到了不可预见的情况,例如紧急情况或事故。
如要提交申诉,卖家进入卖家中心的账号健康页面并在“我的计分”(Penalty Points)处选择“更多”(More)。在计分行动(Action)栏下,在卖家想上诉的处罚旁点击“查看违规”(View Violation)。然后在处罚页面选择“在此申诉”(Appeal Here)。
之后,卖家可以在“我的计分”页面管理提交的申诉并快速查看所有申诉状态。


另外,如果卖家的计分申诉状态是“需要重新提交”(Resubmission Required),选择“行动”(Action)栏中的“编辑申诉”(Edit Appeal)。查看“申诉信息”(Appeals Information)中的“修改建议”(Revision Suggestions)并进行调整。
如果申诉状态为“已完成”(Completed)或“已拒绝”(Rejected),选择行动栏下的“查看申诉”(View Appeal)查看申诉结果。
如果申诉状态为需要重新提交,卖家有7天时间可以重新提交申诉,否则申诉将被驳回。请注意行动(Action)栏下的“编辑申诉”(Edit Appeal)下显示的最后期限。
反复提交无效申诉的卖家可能会被取消计分申诉功能。重新计算的表现指标如果依旧没有达到最低门槛标准,卖家的计分可能不会被移除。
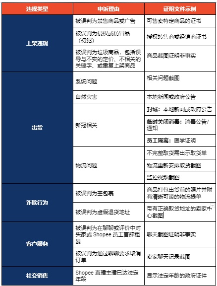
下图为申诉提交的证明文件示例:











