头等仓研报 宏观分析 经济政策与加密货币市场
图1-2市场政策误判的表现
图1-3 2022年6-8月的市场误判
图1-4 美联储资产负债表[2]
图2-1 美联储资产负债表[2]
图2-2 美国财政部国债发行量[3]
图2-3 美国政府债务占国内生产总值比重[4]
图2-4 美国货币供应量M2[5]
图2-5 美国货币供应量M1[6]
图2-6 世界贸易占GDP比值[7]
图2-7 世界主要经济体的贸易依存度(1970=100)
图2-8 除中国外世界主要经济体的贸易依存度(1970=100)
图2-9 波罗的海干散货指数[8]
图2-10 能源通胀[9]
图2-10 服务通胀[10]
图2-11 租金通胀[11]
图2-12 食品通胀[12]
图2-13 零售销售(历史)[13]
图2-13 零售销售(5年)[14]
图2-14 粘性通胀数据[15]
图2-14 美国私人部门平均时薪[16]
图3-1 美国通货膨胀率[17]
图3-2美国长短期国债利差[18]
美国长短期国债利差是危机的示警灯,从这个指标确立以来,每一次长短期利差倒挂都会对应一次大规模的衰退,至今没有例外。
对美国长短期利差为什么会引起衰退的理解有很多角度,我们这里仅从政策引导、利率定价和金融市场底层逻辑三个角度进行分析。
1,长短期利差倒挂意味着政策引导与市场调节之间的失效。一般来讲,我们将2年期国债利率看成是市场预期的政策利率,也就是市场对美联储将对未来联邦基金利率调整范围的预期。而10年期国债的利率意味着市场面临的名目利率。当这两个利率差减小时,也就意味着美联储进入了紧缩周期。一般来讲,美联储将会逐渐把联邦基金利率拉升到市场能够接受的利率的上限,但是也会出现特殊情况,美联储的政策引导利率会超出市场能够接受的上限,也就是会出现长短期利差倒挂。即是说在正常情况下,市场已经无法接受美联储的利率引导,因此会产生大规模的市场出清,也就是衰退。
2,利率是资金的成本。利率定价当中很重要的一点是风险溢价,风险越高,相对要求的利率也就越高,这部分因为风险增高而增加的利率被称为风险贴水。一般来讲,风险会随着回款时间的拉长而变大,因此长端利率在正常情况下必然是高于短端利率的。而长短期利差的缩小就意味着短期风险迅速的提升,倒挂则意味着风险近在眼前。倒挂的区间可以直接反映危机可能发生的时间段。目前美国国债时间期限结构当中,1年期与2年期国债已经形成倒挂,也就意味着市场认为1年内非常有可能发生危机。
3,底层金融市场,尤其是银行业,保险业的运行的基本逻辑,就是在保证流动性的同时用长短债之间的利差去牟利,而长短期利差的缩减,会让牟利的空间变窄,一旦倒挂,则意味着套利空间不光消失,银行和保险还得贴钱去补贴短期资金成本。同时,由于国债的特殊性,国债利率的快速攀升也就意味着国债价格快速下落,反映在资产负债表中,银行和保险会不得不认列大量资产损失,从而必须卖掉一部分手中资产去补足资本金,从而形成被动的缩表。因此长短期利差倒挂会从多个层面动摇金融市场的基石,从而造成资产端的泡沫破灭和债务端的清算。
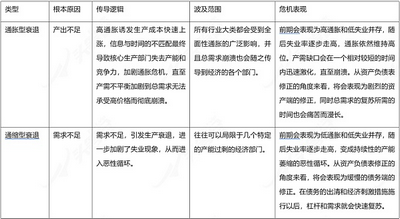
我们回过头来再将通胀型衰退和通缩型衰退的区别代入到长短期利差图中的时候,我们可以明显的看到,80、82年两次通胀型衰退,发生在长短期利差转折的瞬间,也就是美联储表态可能调整货币政策的当下,在负值区间就发生了大规模的经济衰退。而后续的4次通缩型衰退都发生在长短期利差转折一段时间后,也就是美联储刚从紧缩周期进入宽松周期一段时间后,长短期利差转正后。其原因在于,通缩型衰退诱发的危机来自于债务端的慢慢出清,是自然成型的,而通胀型衰退诱发的危机往往来自于资产端的崩盘,是美联储刻意引导的。因此通缩型衰退诱发的危机往往在紧缩周期结束以后一段时间,而通胀型衰退往往发生在紧缩周期的最高点。
由此来观察本次的通胀,我们可以得到以下几个结论:
1,本次通胀大概率会诱发通胀型衰退,危机和衰退的要素都已经具备。
2,危机发生的时间点根据长短期国债利差来判断,大约在半年内,衰退持续的时间将长达一到两年。
3,有两个观察指标可以来判断危机到来的具体时间:失业率攀升,离开景气区间;美联储释放政策转折信号,长短期利率停止倒挂。
写在最后的话
我们当前面临的危机和上世纪八十年代的危机具有广泛的相似性。停滞性通胀、石油危机、美日贸易战/中美贸易战。多重巧合背后是人类生产力水平发展的停滞,信息技术革命在经历了三十余年的发展以后不得不重新寻找生产力增长方向。坏消息是,一个时代结束了,凛冬将至,寒气即将袭向我们每一个人;好消息是,下一个技术革命时代的代表有可能是区块链技术。经济的下行以及资产价格的坍缩实际上并不过分影响技术的发展,我们今天耳熟能详的最伟大的互联网公司大都在世纪初的泡沫破灭之后稳步发展。对价值投资者而言,现在是观察团队发展、介入早期项目的最好时机。而对广泛的价格投机者而言,对于未来也应该是乐观的:加密货币世界的复苏很有可能大大提前于世界经济的复苏。去年以来,BTC 已经回撤 70%+,在LUNA 溃败之后加密货币市场的杠杆水平完成了初步的出清。在可预见的未来里,联储的加速紧缩和由此产生的资产价格危机是下一轮更大的牛市的必要条件。毫无疑问,我们正站在时代的分水岭上,机会就在前方等待着最有准备的人。








