数字藏品平台退款乱象 表面惨兮兮 数钱笑嘻嘻
作者:速途元宇宙研究院 何煦
编者按:那些“向死而生”的数字藏品,是时候该停一停了!
如果用一句话概括2022年的数字藏品行业,那么在老何看来,便是“上半年有多火,下半年就有多凉”。
在很多人看来,8月26日,腾讯旗下幻核,成为了数字藏品退款清退的“多米诺骨牌”。
据速途元宇宙研究院统计,9月开始,数字藏品平台开启了“关停退款狂潮”,共计有21家平台宣布平台退款并关停;10月又有超过20家平台宣布清退;而11月,更是将数字藏品平台清退热度更是只增不减,截至发稿,本月已经有37家平台宣布清退。
平台退款乱象:表面“卖惨”,实则吃用户一大碗
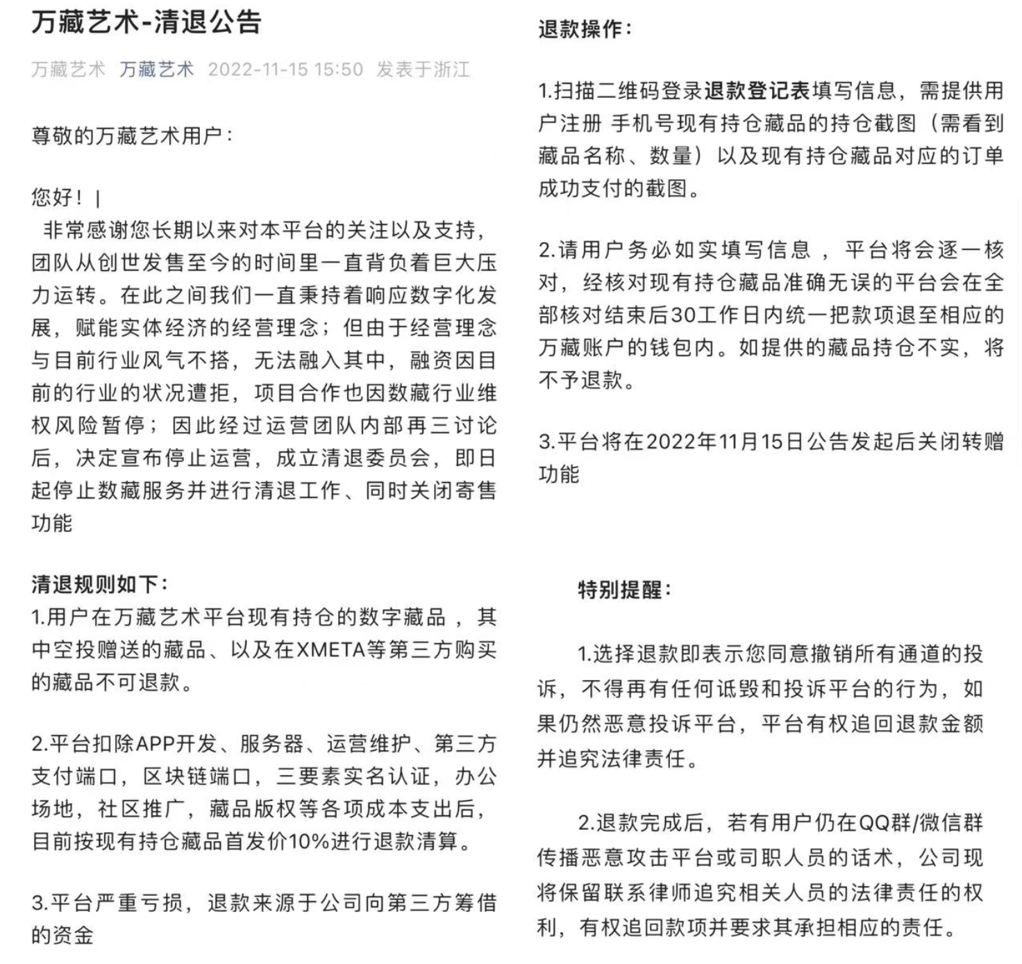
图片来源:万藏艺术公众号
颇有意思的是,这些平台“清退”公告的模板似乎都是一个模子里刻出来的,大概包含以下5点内容:
1、感谢藏家的陪伴,但平台持续亏损,最终无力经营;
2、秉承“对用户负责”的理念,在破产前进行清退;
3、由于平台账面亏损,且仍有欠款,平台将以首发价格【%】进行清退工作(有的平台为了增加惨度,会着重强调平台将“自筹”资金支付退款);
4、申请截止后,平台将冻结或销毁所有藏品及账号;
5、选择退款即表示您同意撤销所有通道的投诉,不得再有任何诋毁和投诉平台的行为,如果仍然恶意投诉平台,平台有权追回退款金额并追究法律责任。
值得注意的是,与幻核100%退款不同,这些宣布清退的平台,退款比例通常在5%-50%不等,也就是说,用户如果接受退款,将遭遇至少一半的直接经济损失。而如果用户不接受退款,用户所购买藏品,也会因为平台服务器的关停无法显示,这意味着平台并不能兑现宣传时“永久持有”的话术。
而更耐人寻味的是,这些宣布退款的平台大多上线只有几个月,并且超过半数都在9月份之后上线。
表面上,一副平台倒闭,运营者“负责到底”,甚至不惜“借钱退款”的形象;然而实际上却是通过“卖惨”以博用户同情,少量退回用户本金,“含泪吃了一大碗”。
换言之,这些“光速清退”的数藏平台,看似体面离场的背后,或许本就没有长线运营的打算,希望通过“平台破产”这种方式,迫使用户接受协议选择退款,从而放弃追究平台责任的渠道。
然而,对于数藏持有者来说,购买后一个月内就遭遇退款,不仅价格贬值90%,藏品还要回收销毁,这种“人财两空”的结果显然是无法接受的,这些人大多选择了维权。速途元宇宙研究院汇总了黑猫投诉平台2022年关于数字藏品平台维权的案例,虽然下半年维权数量与上半年基本持平,但上半年投诉内容主要集中在“平台不规范超发数字藏品”,而下半年投诉内容绝大多数来源于“平台退款”“提现难”和“平台关停跑路”。
在老何看来,都在说平台的相继关停、清退,是数字藏品行业的“败局”,但事实上,这些“向死而生”的数藏平台本就不应该存在,退款的行为可能是平台割的最后一茬“韭菜”。
用户投机助长平台炒作
平台的吃相着实难看,但很多购买数字藏品的用户观念上的偏差,也让一些吸引投机用户的数字藏品平台有了可乘之机。
在速途元宇宙研究院10月发布的《2022数字藏品产业研究报告》中,指出了目前55.57%的用户认为数字藏品的价值仍然在于收藏行为,通过收集最新的数字藏品,满足自身在虚拟资产的收藏需求。但仍有23.29%的买家认为数字藏品的主要价值体现在能够基于稀缺性随时间带来更多经济价值,并在出售或转让过程中能够为自己带来更多的利润,存在一定的投机风险。
用户希望通过投机行为获得收益,这让数字藏品的价值并不在于持有,而是在于失去或是销毁,成为另一种数字藏品的“向死而生”。
想要纠正数字藏品的“价值观念”,首先,我们要知道数字藏品的价值在哪?
根据现代汉语词典中对于“价值”的释义,价值即凝结在商品中的社会必要劳动。
那么铸造一个NFT,所付出的劳动成本大概是多少呢?在速途元宇宙研究院看来,数字藏品的价值可以分为铸造成本、内容价值、权益价值三个组成部分。
速途元宇宙研究院了解到,铸造NFT的费用,也称GAS费,通常铸造一个数字藏品,区块链从业者Adam向速途元宇宙研究院表示,根据所采用的区块链不同,数字藏品GAS费用主要集中在0.5-5元不等,但也有部分平台铸造成本可达上百美元。
不过这并不意味着数字藏品的价值只是铸造它的几块钱,在《2022数字藏品产业研究报告》中指出,国内行业内NFT技术的主要应用场景是数字资产的存证与确权,其产业联动的价值取决于其作为载体所承载的数字内容与权益的价值。
也就是说,数字藏品的价值,并不在于它“是数字藏品”,而在于它“是一个怎样的数字藏品”。
如果说,这个数字藏品凝结了数字艺术家在创作中投入的精力与心血,其蕴含的艺术价值会为数字藏品带来更高的价值;如果通过购买藏品兑现了发行方承诺的权益,也会为数字藏品增加附加价值。而相反,如果仅仅是一张普通的图片,那显然并不能够为数字藏品的价值提供有力支撑。
值得一提的是,得益于人工智能领域的快速发展,AIGC能力的介入,降低了艺术家的创作成本,其高效与高产的特性,将大幅降低艺术类数字藏品的售价。国内外已有丰富的利用人工智能制造进行元素排列组合的数字藏品实例,例如BAYC无聊猿等等。
即使火爆如“无聊猿”,在无法为持有者带来持续权益价值的时候,也难逃“价值缩水”的命运。今年1月,Justin Bieber斥资129万美元购入的BAYC #3001作品,现在估值大幅下滑至约6.9万美元,10个月贬值95%。
速途元宇宙也注意到,个别数藏平台还会通过表演式拍卖或伪造交易等方式,炒作藏品的升值空间。这是因为还会根据数字藏品寄售或流通时的成交价,收取2-10%不等的手续费,成为了平台两大主要盈利来源之一。因此平台必然要通过增加流动性的方式,来增加手续费的抽成收入。
然而这一“炒”的过程,就让数字藏品有了金融化的风险。今年四月,中国互联网金融协会、中国银行业务协会、中国证券业协会联合发布《关于防范NFT相关金融风险倡议》,强调了规范应用区块链技术,发挥NFT在推动产业数字化、数字产业化方面的正面作用。坚决遏制NFT金融化证券化倾向,从严防范非法金融活动风险。
图片来源:商丘市公安局睢阳分局官方微信公众号
不仅如此,还有人借数字藏品的权益,动起了诈骗的歪心思。10月25日,河南商丘市公安局睢阳分局官方微信公众号公布了一起网络平台诈骗案,成为数字藏品涉刑第一案。经依法侦查查明:犯罪嫌疑人班某伙同毕某涛、期某思、班某圆等人利用网络藏宝阁app平台(数字藏品平台“Meta”藏宝阁)出售虚拟卡通图片,以划分不低于300万奖池、定期回购、现金奖励、实物奖励等为噱头,涉嫌诈骗资金265万余元。
终结泡沫,数字藏品才能走向良性发展
速途元宇宙研究院在《2022数字藏品产业研究报告》中,揭示了现阶段数字藏品矛盾的核心本质,即“数字化技术为行业降本增效,与单纯依靠售卖虚拟数据追求价值增量的矛盾”。
那么如何利用好数字藏品,在速途元宇宙研究院看来,回归数字藏品背后区块链技术的“工作证明链”属性本身,将有助于数字藏品产业走向健康发展。
基于“元宇宙”极致沉浸的社交属性,数字藏品的存证属性,其限量、可追溯的特性,不仅能够作为成为数字物品权益归属的证明,能够很好承当成为粉丝们身份的证明,也可以作为经历某一场活动的纪念,与个人、与社交群体产生强互动。不仅如此,数字藏品还能够作为品牌拉近与年轻人距离,进行长期私域运营的重要抓手。
速途元宇宙研究院分析师乔志斌表示:未来,“数字藏品”在元宇宙中,将成为类似现实世界中集邮、文玩、纪念徽章等类型的存在,成为属于一定圈子里的社交密码。虽然单一IP受众并没有很多人预期的那样广泛,但人们所热衷的事物五花八门、可供数字藏品使用IP也是几乎于无穷,因此对于数藏平台而言,发展依然未来可期。
《2022数字藏品产业研究报告》中预测,至2026年末,国内数字藏品市场规模将达到24.7亿元,虽然总体规模有限,但将呈现出强劲的消费推动作用,关联市场规模将达到926.3亿元。
因此,数字藏品平台的“清退潮”,看似是严冬到来的苦痛,但在速途元宇宙研究院看来,这更像是数字藏品行业泡破挺过阵痛,朝向健康发展的必经之路。








