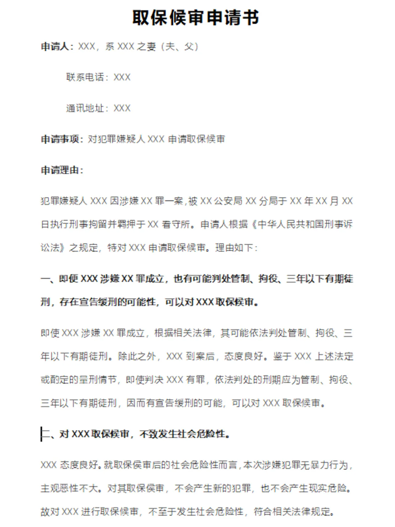
取保模版以及不能取保的情况
?? 这是一个家庭版保释申请表的模板,供参考。 ❌ 有下列情形之一的,犯罪嫌疑人、被告人只能作出禁止性规定,一般不得取保候审: ? 可能被判处10年以上监禁的人 ? 累犯、惯犯或有类似前科的惯犯 ? 那些在逃亡中犯罪的人; ? 被取保候审,有逃避或者有其他妨碍刑事诉讼行为的; ? 可能侵犯受害人、证人、鉴定人Q及其近亲属的人身或财产: ? 可能的逃跑、自我认同或其他犯罪活动 ? 如果一个人犯下多项罪行: ? 地址或身份未知; ? 调查、起诉和审判的其他障碍
¥ 议价
我已阅读并同意
《中介网服务协议》
1、标的信息为卖家提供,中介网不对该信息真实性或准确性作保证。
2、若需查询更多信息请联系中介网经纪人核实。
3、为了安全起见,不要轻易与卖家进行线下交易;非平台线上中介的项目,出现任何后果均与中介网无关,无论卖家以任何理由要求线下交易的,请联系中介网经纪人举报。
推荐经纪人
1、标的信息为卖家提供,中介网不对该信息真实性或准确性作保证。
2、若需查询更多信息请联系中介网经纪人核实。
3、为了安全起见,不要轻易与卖家进行线下交易;非平台线上中介的项目,出现任何后果均与中介网无关,无论卖家以任何理由要求线下交易的,请联系中介网经纪人举报。
详细介绍
服务介绍
常见问答


















