公众号迁移公证书线上办理也太方便了吧
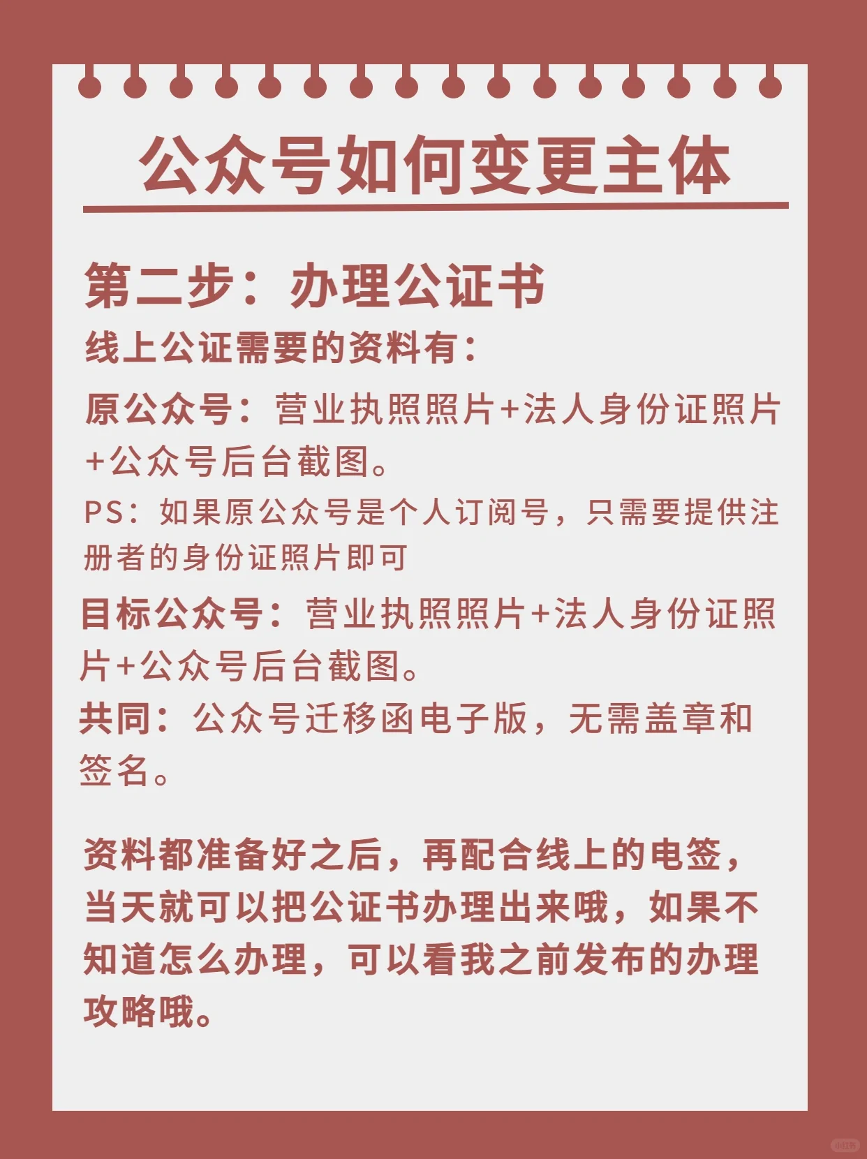
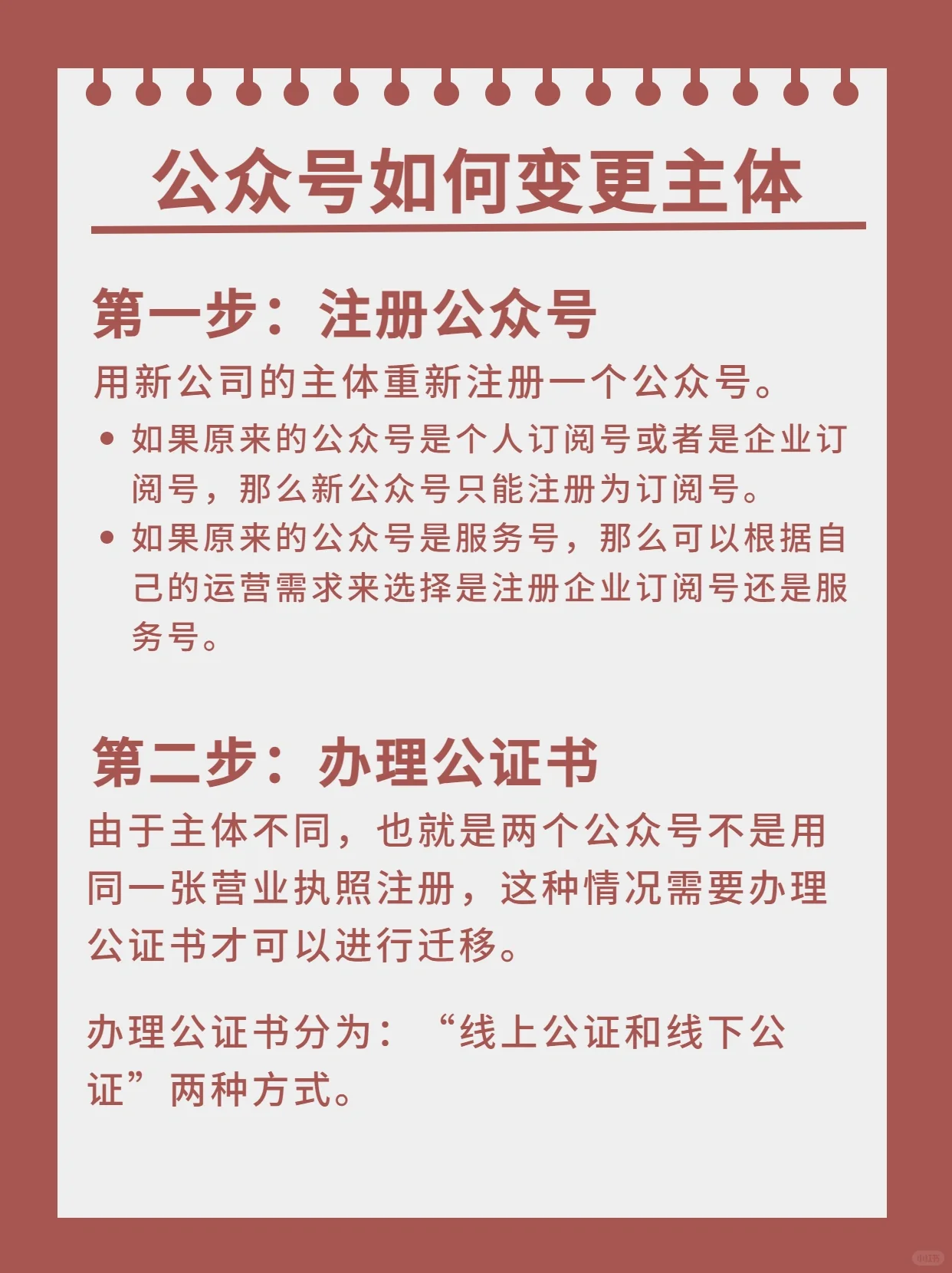
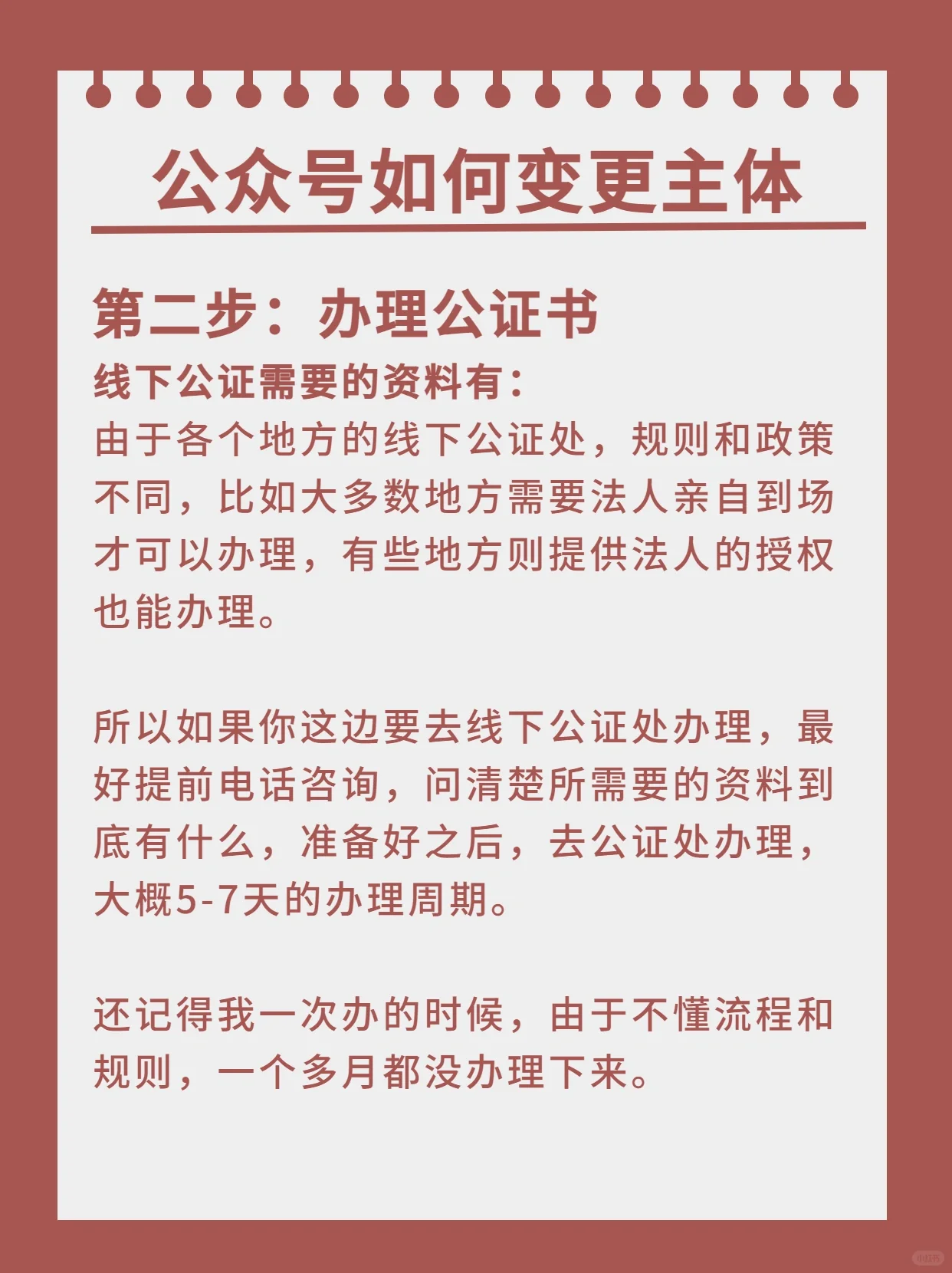
公众号迁移的核心是办理“迁移公证证”。 公证证书处理好了,迁移的过程就是鼠标吗?点击几下很简单。 由于互联网的快速发展,像这样的公证书已经可以在网上办理了。足不出户就能成功处理,非常高效方便。 [抱抱R][抱抱R][Hug R]如果需要转公众号办理公证书,早上可以找“王毅”帅哥提交材料,下午就可以办公证书,效率很高。 [骄傲R]而且它可以签署合同、开具发票、通过企业渠道或通过咸鱼渠道(在获得公证证书后,迁移成功,确认收到后,它为您提供了更多的安全保障) [买炸药R]给我们,正在申请公证证书➕ 整个迁移过程可以在2-3个工作日内完成✅, 紧急交货至少需要2天时间。
¥ 议价
我已阅读并同意
《中介网服务协议》
1、标的信息为卖家提供,中介网不对该信息真实性或准确性作保证。
2、若需查询更多信息请联系中介网经纪人核实。
3、为了安全起见,不要轻易与卖家进行线下交易;非平台线上中介的项目,出现任何后果均与中介网无关,无论卖家以任何理由要求线下交易的,请联系中介网经纪人举报。
推荐经纪人
1、标的信息为卖家提供,中介网不对该信息真实性或准确性作保证。
2、若需查询更多信息请联系中介网经纪人核实。
3、为了安全起见,不要轻易与卖家进行线下交易;非平台线上中介的项目,出现任何后果均与中介网无关,无论卖家以任何理由要求线下交易的,请联系中介网经纪人举报。
详细介绍
服务介绍
常见问答


















