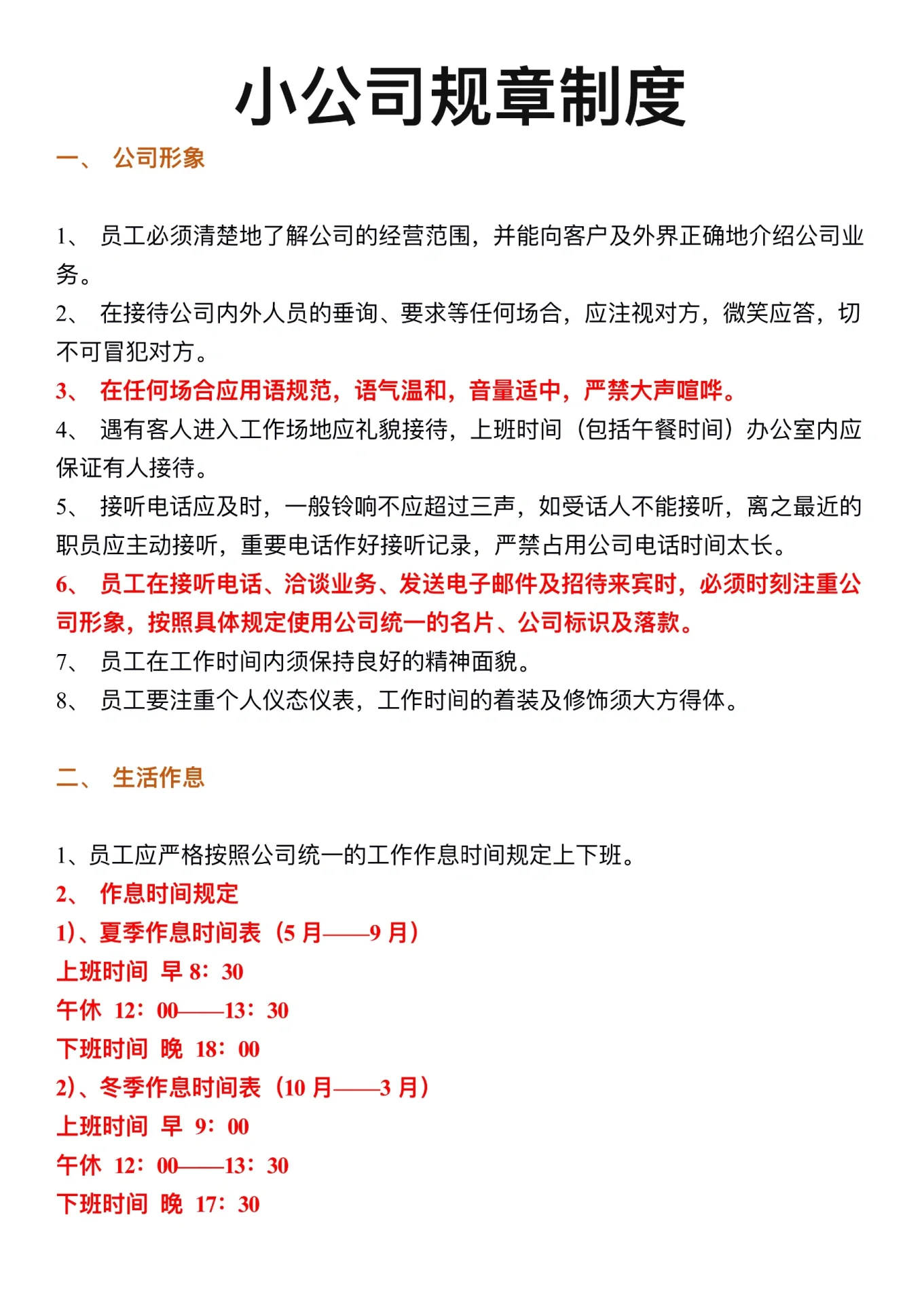
小公司规章制度
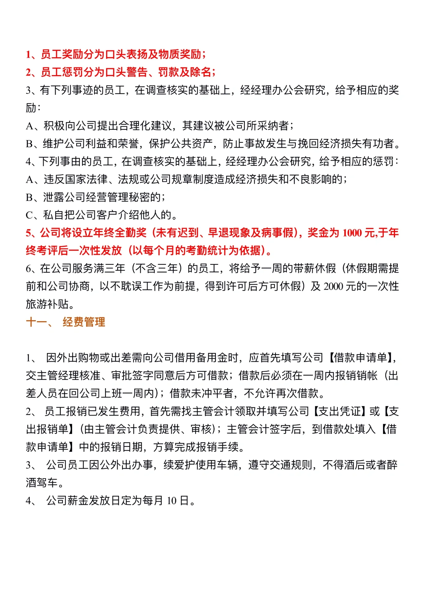
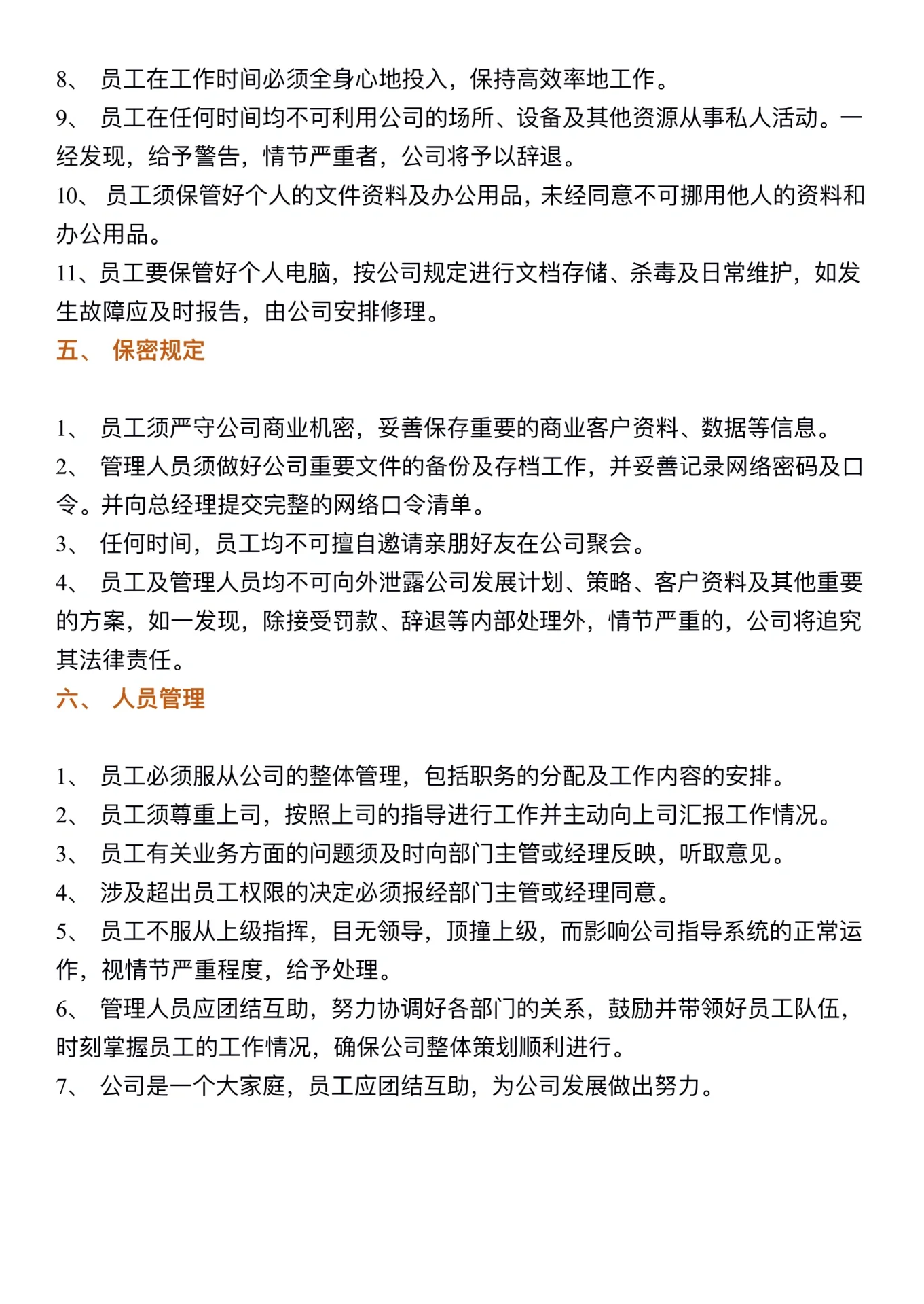
“无规矩不成方圆”,完善及健康的管理制度直接关系到公司的发展和运营! 如何制定规范的公司管理制度? 来看看这个《企业管理制度章程总法》,内容完整,可参考借鉴: 总则 员工守则 人事制度 出勤管理规章制度 请休假规章制度 薪资与绩效考核 办公室管理制度 部门车间规章制度 惩罚条例 奖惩细则 财务制度 总结
¥ 议价
我已阅读并同意
《中介网服务协议》
1、标的信息为卖家提供,中介网不对该信息真实性或准确性作保证。
2、若需查询更多信息请联系中介网经纪人核实。
3、为了安全起见,不要轻易与卖家进行线下交易;非平台线上中介的项目,出现任何后果均与中介网无关,无论卖家以任何理由要求线下交易的,请联系中介网经纪人举报。
推荐经纪人
1、标的信息为卖家提供,中介网不对该信息真实性或准确性作保证。
2、若需查询更多信息请联系中介网经纪人核实。
3、为了安全起见,不要轻易与卖家进行线下交易;非平台线上中介的项目,出现任何后果均与中介网无关,无论卖家以任何理由要求线下交易的,请联系中介网经纪人举报。
详细介绍
服务介绍
常见问答


















