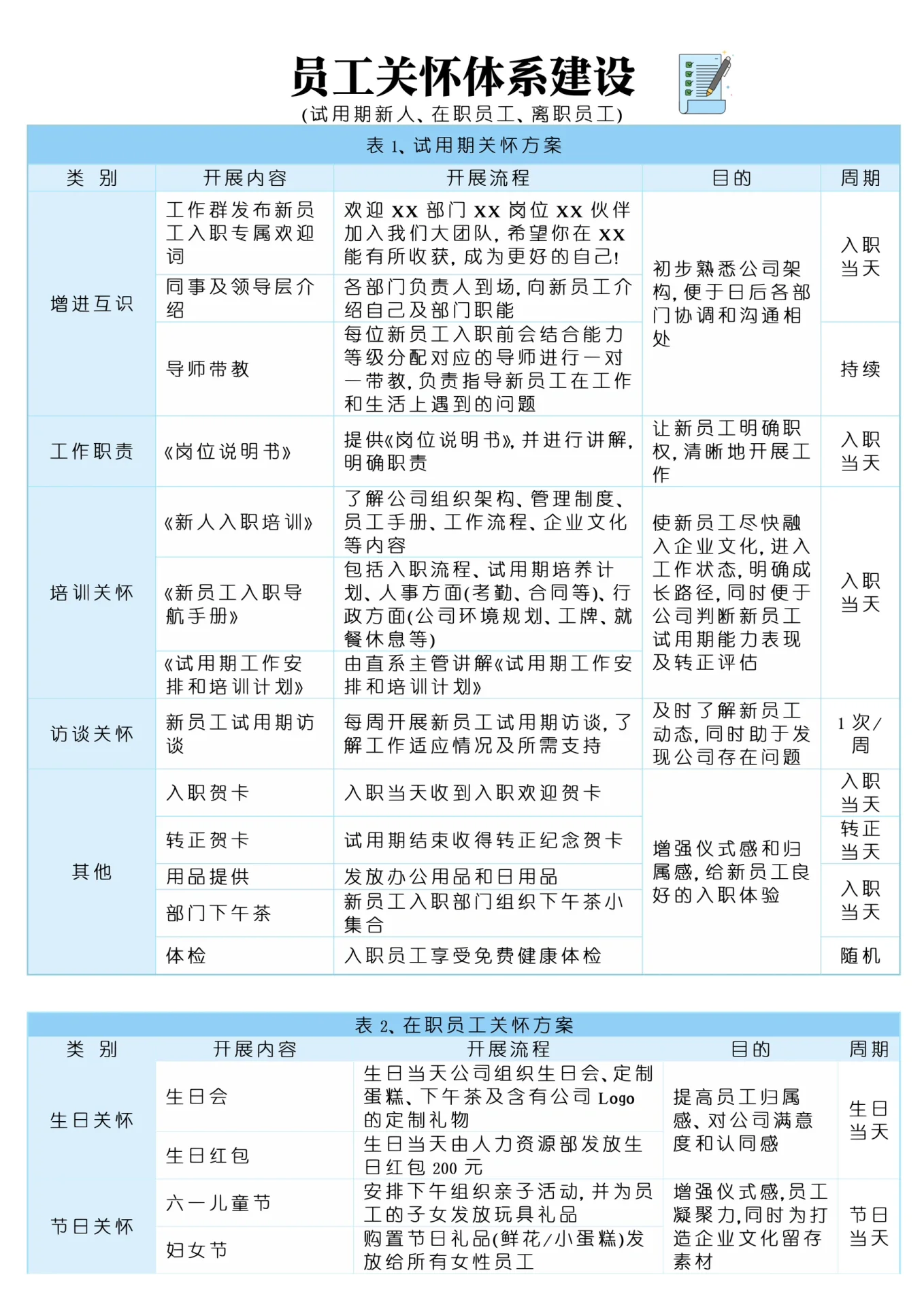
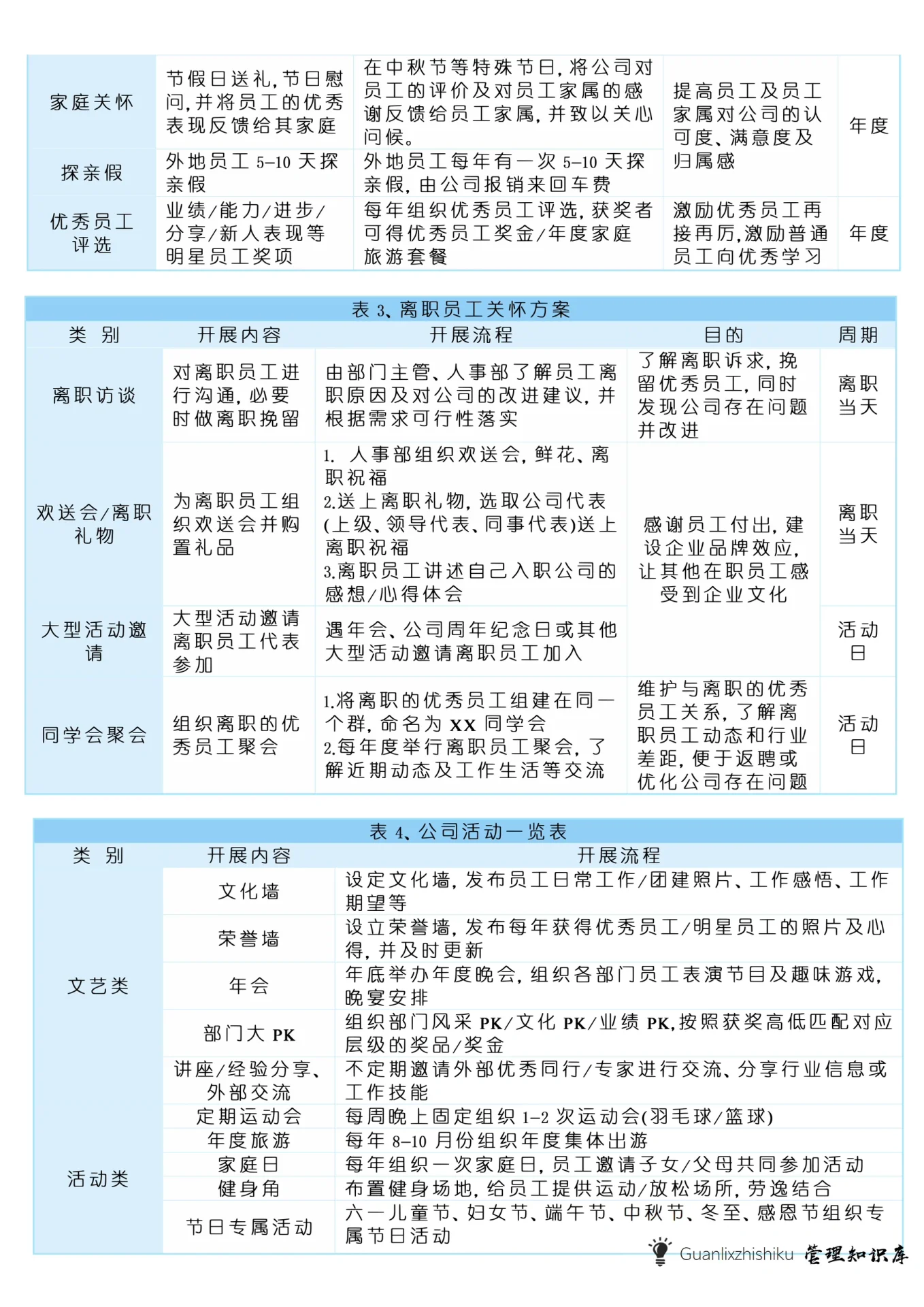
员工关怀体系建设
对于一个企业来说,最为重要的就是员工了。如果没有员工,企业将没有任何生存的可能,员工是企业生存的根本,企业可以体现员工的价值。有干劲的员工,才能让企业越做越强。所以企业想要成功,必须从关爱员工开始! 1、员工福利待遇。 企业的员工最关系的莫过于自己的福利待遇,如果福利待遇不好,相信企业员工只能慢慢流逝,保留员工必须先做好员工的福利待遇。当福利待遇让员工满意,这样才能让员工做事更有千劲,才能给企业创造更大的.价值。 2、关心员工从心开始。 企业员工经常会遇到加班加点赶进度的问题,虽然员工不会说什么,但是如果这个时候企业不做什么?难免会让员工心理不舒服。在员工加班时,提供加班晚餐,晚上加班报销车费等等,都能体现企业对员工的关爱,这样员工加班也会任劳任怨。 3、对于特殊员工的关爱。 当员工遇到问题时候,优先帮助员工解决问题。比如员工家属出现严重疾病时,企业进行慰问,发放慰问金。预支员工工资解决燃眉之急。甚至于很多福利好的公司,每年都可以报销一定的医疗费用。对于这样的企业,员工怎么会舍得离开呢? 4、关怀员工健康,防范于未然。 关爱员工健康,就应该先从定期组织员工体检。定期做健康体检。员工健康,才能为企业创造更大的价值。 5.工作环境关怀。 免费下午茶、甜点等;员工休息区域;母婴室。 6.制度与流程关怀. 企业文化宣传;员工面谈;新来员工茶话费。
¥ 议价
我已阅读并同意
《中介网服务协议》
推荐经纪人
1、标的信息为卖家提供,中介网不对该信息真实性或准确性作保证。
2、若需查询更多信息请联系中介网经纪人核实。
3、为了安全起见,不要轻易与卖家进行线下交易;非平台线上中介的项目,出现任何后果均与中介网无关,无论卖家以任何理由要求线下交易的,请联系中介网经纪人举报。
详细介绍
服务介绍
常见问答


















