不看拍大腿的超详细独立站建站清单
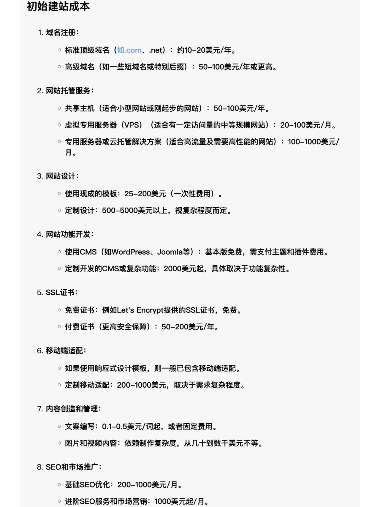
建造独立车站的总成本可能因业务规模、技术要求、设计复杂性和运营费用等因素而异。很难提供精确的最小和最大成本,因为成本可能在非常低到非常高的范围内。但你可以提供一个粗略的范围供参考。 最后一个有好处 最低成本(低成本/预算车站建设计划): 域名注册:每年10-20美元 廉价共享主机:每年50-100美元 免费SSL证书:$0(使用Let's Encrypt等服务) 免费或低成本的CMS(如WordPress)+免费模板:$0 自行完成基本SEO设置和内容填充:时间成本 基本插件:0-100美元 设计和建立自己的网站:时间成本 在预算限制下,成本最低的自建网站可能不到几百美元,尤其是如果你在网站设置和内容创建方面投入时间的话。 最高成本(高端定制网站建设计划): 域名注册:每年10-100美元,取决于域名的后缀和稀有程度 高端独立服务器或企业级云基础设施托管:每年1200-24000美元或更高(每月100-2000美元) 专业SSL证书:每年$100-500美元 定制网站设计和开发:5000美元-100000美元或更高,具体取决于复杂性 高级SEO和营销策略:每月1000美元至10000美元 自定义功能和插件开发:1000美元-更多 持续的技术支持和网站维护:每月500-2000美元 内容创建和管理:根据是否外包,每月可能达到数千美元 高端独立网站,主要是高端C端定制网站的建设和运营成本,在包括所有高级服务和定制工作后,每年可能花费数十万美元。
¥ 议价
我已阅读并同意
《中介网服务协议》
推荐经纪人
1、标的信息为卖家提供,中介网不对该信息真实性或准确性作保证。
2、若需查询更多信息请联系中介网经纪人核实。
3、为了安全起见,不要轻易与卖家进行线下交易;非平台线上中介的项目,出现任何后果均与中介网无关,无论卖家以任何理由要求线下交易的,请联系中介网经纪人举报。
详细介绍
服务介绍
常见问答


















