教育行业信息流广告投放要点?
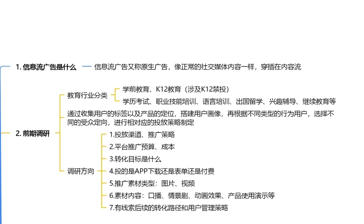
1、 什么是信息流广告 信息流广告,也称为原生广告,与正常社交媒体内容一样穿插内容流 2、 初步研究 通过收集用户标签和产品定位,建立用户档案,并根据不同类型的行为用户选择不同的受众导向,制定相应的广告策略 研究方向: 1.广告渠道及推广策略 2.平台推广预算及费用 3.转换目标是什么 4.你是否投资于应用程序下载、表格或支付 5.宣传材料类型:图片、视频 6.素材内容:口述、情景剧、动画效果、产品使用演示等 7.有线索的后续转化路径和用户管理策略 3、 产品分析 1.受众分析:用户简介、受众性别、年龄、地区、地域分布、兴趣爱好等 2.产品定位:目标消费者或目标消费市场能够满足哪些需求 3.产品优势:提取产品的核心卖点、功能点和促销点,并用简单明了的语言和例子加以证明 4、 广告媒体渠道选择 1.今日头条 受众广、行业覆盖率极高、受众广、用户在线时间长、算法成熟、有针对性的文字包、精准的推送通知 2.抖音 庞大的用户群,年轻化的受众,平均在线时间长,高广告曝光率,多元化精准的产品推广 3.小红书 社交属性强,用户多,日活跃度高,内容精细 4.腾讯系列 腾讯的产品种类繁多,包括腾讯新闻、腾讯。com、腾讯视频、微信朋友圈、公众号、QQ空间、浏览器等,基本可以覆盖全网用户 5.百度 社交应用量大、覆盖面广、新闻资源丰富、目标客户定位精准 5、 确定推广方式 1.收集销售线索 主要目的是获取表格、电话、咨询和微信,然后跟进促销方法 2.推广APP 完成更多人下载应用程序以激活、注册、支付和其他行为 3.吸引电子商务 通过信息流广告引导信息流向美团、淘宝、京东等传统电商 4.二等电子商务 直接在页面上下单,并通过货到付款或在线支付推广产品 5.直播电商 通过吸引流量到直播间进行实时转换来销售产品的促销方法
¥ 议价
我已阅读并同意
《中介网服务协议》
推荐经纪人
1、标的信息为卖家提供,中介网不对该信息真实性或准确性作保证。
2、若需查询更多信息请联系中介网经纪人核实。
3、为了安全起见,不要轻易与卖家进行线下交易;非平台线上中介的项目,出现任何后果均与中介网无关,无论卖家以任何理由要求线下交易的,请联系中介网经纪人举报。
详细介绍
服务介绍
常见问答


















